EasyManua.ls Logo

Optoma ES522 - 2-7 I;O Ports Illustration

Optoma ES522
123 pages
Print Icon
To Next Page IconTo Next Page
To Next Page IconTo Next Page
To Previous Page IconTo Previous Page
To Previous Page IconTo Previous Page
Loading...
Delta Elec. Inc. ES522 & EX532
Company Confidential Optoma ______________________ Delta____________
9
2009/06/30
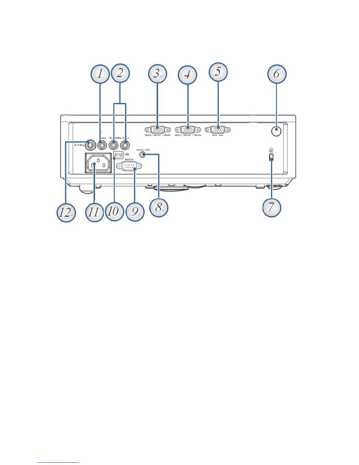
2-7. I/O Ports Illustration about Projector
1 Composite Video Input
2. Audio Input L/R RCA Connectors
3. VGA 2/ SCART/ YPbPr Connector (EX532 only)
4. VGA 1/ SCART/ YPbPr Connector
5. VGA Out (EX532 only)
6. Rear IR receiver
7. KensingtonTM - Lock Port
8. Audio Out 3.5mm Jack
9. RS-232 Connector
10. Mini USB Connector (for remote mouse function)
11. Power Socket
12. S-Video Connector
Note:
If your video equipment has both S-VIDEO and RCA jacks (composite video) connect to the
S-VIDEO connector. S-VIDEO provides a better quality signal

Table of Contents

Other manuals for Optoma ES522

Related product manuals