EasyManua.ls Logo

Optronics PG11 - Troubleshooting

Optronics PG11
48 pages
Print Icon
To Next Page IconTo Next Page
To Next Page IconTo Next Page
To Previous Page IconTo Previous Page
To Previous Page IconTo Previous Page
Loading...
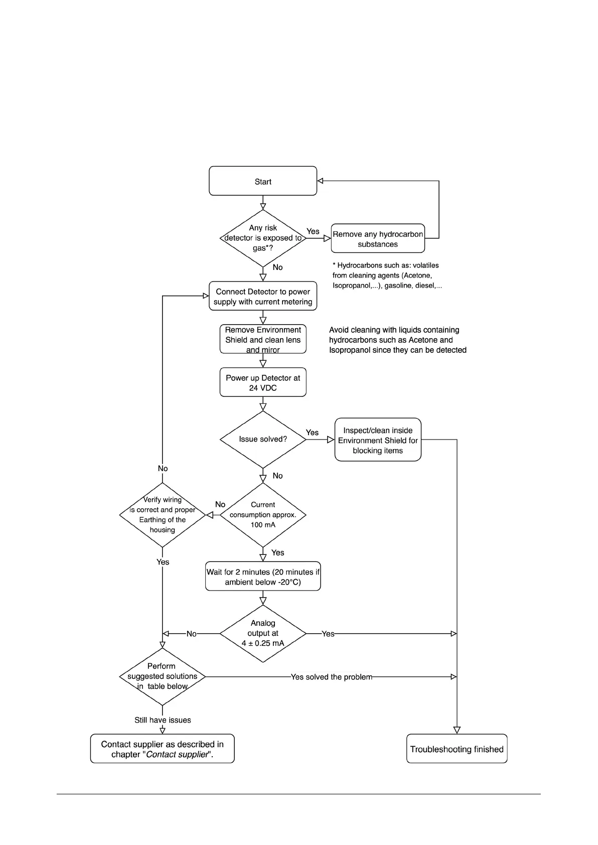
10 Troubleshooting
Do not return the Gas detector to the supplier for repair if the procedure below has not been
performed. Below is the Fault finder diagram. Before performing the Fault finder it is
recommended to check the Detector Error code by connecting with HART of MODBUS
interfaces and look up the recommended fix in table 5.
Document 022-80036-OM Revision R03 Page 40 of 48

Table of Contents