EasyManua.ls Logo

Panasonic CS-PC12TKF - Wiring Diagrams and Resistance Values; CS-PC12 TKF; CU-PC12 TKF Wiring

Panasonic CS-PC12TKF
87 pages
Print Icon
To Next Page IconTo Next Page
To Next Page IconTo Next Page
To Previous Page IconTo Previous Page
To Previous Page IconTo Previous Page
Loading...
20
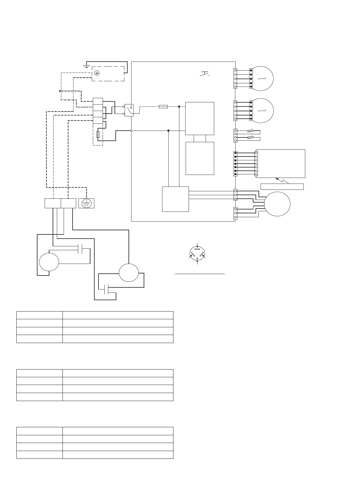
8. Wiring Connection Diagram
8.1 CS-PC12TKF CU-PC12TKF
TRADEMARK
YELLOW
(YEL) OR (C)
BLUE
(BLU)
OR (R)
RED
(RED)
OR (S)
COMPRESSOR TERMINAL
THE PARENTHESIZED
LETTER IS INDICATED
ON TERMINAL COVER
EVAPORATOR
GROUNDING
TERMINAL
COMPLETE
Y/G
TERMINAL
BOARD
RY-PWR
BL
L
N
1
2
W
AC303
(WHT)
AUTO SW
(SW01)
CN-STM1
(WHT)
CN-STM3
(BLU)
CN-TH
(RED)
CN-DISP
(YLW)
CN-FB
(WHT)
FUSE301
1
5
1
5
BR
M
M
BR
R
O
Y
P
R
O
Y
P
W
W
W
W
W
W
W
B
R
Y
W
O
BR
1
1
1
5
1
5
4
7
7
1
1
1
3
3
5
NOISE FILTER
CIRCUIT
SUCTION TEMP. SENSOR (THERMISTOR)
PIPING TEMP. SENSOR (THERMISTOR)
CN–DISP (WHT)
REMOTE CONTROLLER
FAN MOTOR
UP DOWN
LOUVER MOTOR
(OUTER)
UP DOWN
LOUVER MOTOR
(INNER)
RECTIFICATION
CIRCUIT
CN-PCFM
(WHT)
FAN MOTOR
CIRCUIT
ELECTRONIC
CONTROLLER
(DISPLAY & RECEIVER)
T3. 15A L250V
BR
ELECTRONIC CONTROLLER
(MAIN)
SINGLE
PHASE
POWER
SUPPLY
TEMP.
FUSE
102°C
(250V 4.5A)
PL
1
M
~
M
1~
M
1~
YELLOW
YELLOW OR GRAY
BLUE
BLUE
RED
BLUE
RED
BLUE
FAN MOTOR
CAPACITOR
COMPRESSOR
CAPACITOR
TERMINAL
BOARD
1
2
REMARKS
BL : BLACK
B/BLU : BLUE
BR : BROWN
G/GRN : GREEN
O : ORANGE
P : PINK
R : RED
W/WHT : WHITE
Y/G : YELLOW / GREEN
Y/YLW : YELLOW
Resistance of Indoor Fan Motor Windings
MODEL CS-PC12TKF
CONNECTION ACXA92-00090
BLUE-YELLOW 336
YELLOW-RED 306
Note: Resistance at 25°C of ambient temperature.
Resistance of Outdoor Fan Motor Windings
MODEL CU-PC12TKF
CONNECTION ACXA95-00440
BLUE-YELLOW 227
YELLOW-RED 163
Note: Resistance at 20°C of ambient temperature.
Resistance of Compressor Windings
MODEL CU-PC12TKF
CONNECTION 2KS210D5AA06
C-R 2.279
C-S 3.526
Note: Resistance at 20°C of ambient temperature.

Table of Contents

Related product manuals