EasyManua.ls Logo

Panasonic CU-2E18SBE - Block Diagrams

Panasonic CU-2E18SBE
182 pages
Print Icon
To Next Page IconTo Next Page
To Next Page IconTo Next Page
To Previous Page IconTo Previous Page
To Previous Page IconTo Previous Page
Loading...
26
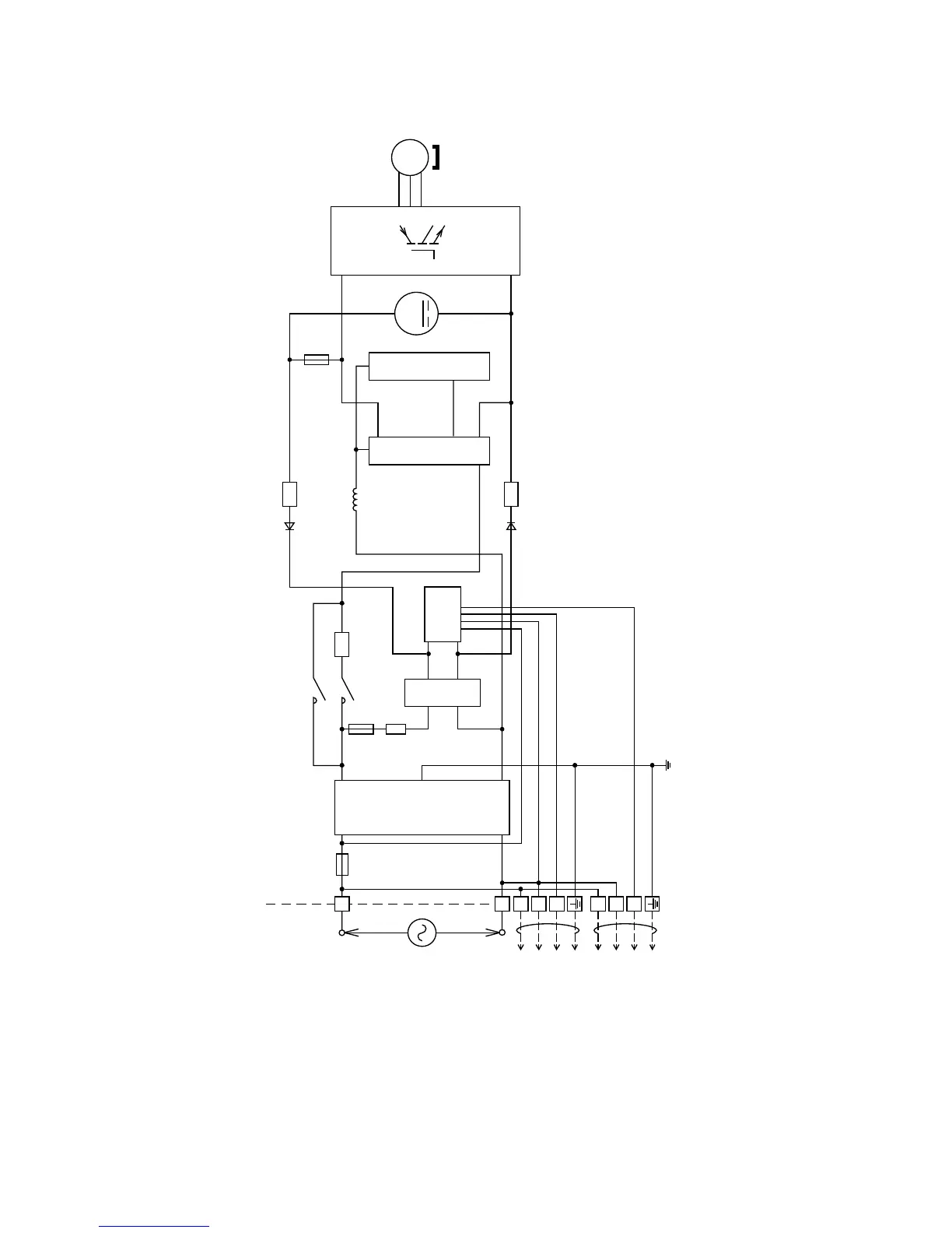
5. Block Diagram
5.1 CU-2E12SBE CU-2E15SBE CU-2E18SBE
MS
3~
POWER SUPPLY
SINGLE PH ASE
FUSE 3
FUSE 2
RY-AC
PTC
REACTOR
1
2
3
TO
INDOOR
UNIT
A
1
2
3
TO
INDOOR
UNIT
B
N
L
RY-P WR
NTC
SC
RECTIFICATION
CIRCUIT
PFC CIRCUIT
NTC
NTC
REC TIFICATION CIRCUIT
FUSE 1
M
(OUTDOOR UNIT)(INDOOR UNIT)
NOISE
FILTE R
CIRCUIT

Table of Contents

Related product manuals