EasyManua.ls Logo

Panasonic CU-2E18SBE - Cu-3 E23 Sbe

Panasonic CU-2E18SBE
182 pages
Print Icon
To Next Page IconTo Next Page
To Next Page IconTo Next Page
To Previous Page IconTo Previous Page
To Previous Page IconTo Previous Page
Loading...
31
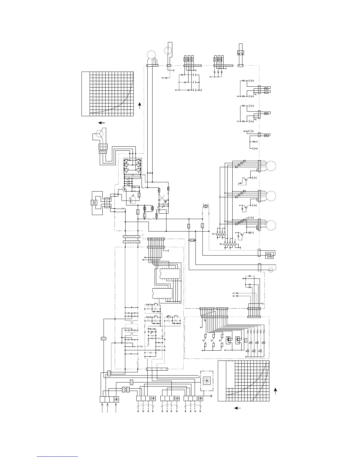
7.2 CU-3E23SBE
HIGH PRESSURE SW
LIQUID PIPE SENSOR A
LIQUID PIPE SENSOR B
LIQUID PIPE SENSOR C
SENSOR COMPLETE
SENSOR COMPLETE
SENSOR
COMPLETE
SENSOR
COMPLETE
SENSOR
COMPLETE
ELECTRO-
MAGNET IC COIL
(EXPAND VALVE)
ELECTRO-
MAGNETIC COIL
(EXPAND VALVE)
ELECTRO -
MAGNETIC COIL
(EXPAND VALVE)
ELECTRO-
MAGNETIC
COIL
CRANK
CASE
HEATER
MM M
CN-TH4
WHITE
CN-TH1
WHITE
OUTLET TEMP. SENSOR
(THERMISTOR)
COND. TEMP. SENSOR
(THERMISTOR)
PIPE TEMP. SENSOR(OFF)
(THERMISTOR)
DIS. T. TEMP. SENSOR
(THERMISTOR)
4
4
1
CN-TH2
YELLOW
CN-DIS
WHITE
CN-EV3
BLUE
CN-EV2
YELLOW
CN-EV1
YELLOW
CN-HT1
BLACK
CN-HOT
BLUE
CN-DISP 2
WHITE
CN-DISP 1
WHITE
CN-NMODE
YELLOW
CN-NMODE 1
WHITE
CN-DISP 1
WHITE
ELECTRONIC CONTROLLER
(DISPLAY)
ELECTRONIC CONTROLLER
(SUB)
GROUND PLATE
Y/G
TO INDOOR UNIT C
1
2
3
TO INDOOR UNIT B
1
BL
W
2
3
TO INDOOR UNIT A
P
O
W
E
R
SUPPLY
1
BL
TERMINAL BOARD
TERMINAL BOARD
CORE
CORE
CORE
BL
G
G
BL
W
Y/G
W
CORE
CORE
WHITE
ACN1
BLACK
ACL1
CN-COM
R
B
Y
1
3
5
7
9
FUSE 401
30A 250V
FG1 FG2
GRY
GRY
GRY
L1-I L2-I L2-O L1-O
DB3
P
N
1
FM
FAN
MOTOR
CN-FM1
WHITE
FUSE1
T3.15A
L 250V
RY-PWR
RY-AC
PTC1
PTC2
DB2
FUSE2
T2.5A
L 250V
CORE
CORE
BL
CN-BLK
11
9
CN-DATA
WHITE
CN-DATA
WHITE
9
CN-WHT
W
AC-BLK
AC-WHT
RY-C
CN-PSW1
BLUE
7
1
R
R
2
U
V
W
DB1
CT400
GRY
REACTOR
BL
R
33
B
BL BL
Y
CORE
1
1
COMPRESSOR
R
B
Y
BL
1
1
4CONNECTOR
WHITE
4
REACTOR
L
N
W
2
3
3
3
81 1 1
1
1
11
1
1
1
W
W
W
W
W
W
W
W
W
W
W
W
W
W
W
W
W
W
W
W
W
W
W
W
W
W
W
W
W
W
14
77
6
8
1
1
2
66
T1
ELECTRONIC CONTROLLER
(MAIN)
RY-HOT
RY-HT
CR3
1
1
10
11
GAS PIPE SENSOR A
GAS PIPE SENSOR B
GAS PIPE SENSOR C
CN-HEAT
(WHITE)
CONNECTOR
(WHITE)
W
W
W
1
3
Q26
C218
e
c
b
13V
R366
Q25
e
c
b
13V
R365
D33
*Q29
*R367
*C219
e
c
b
13V
1
IC15
VCC
4
5
6
7
16
13
12
11
10
8
GND
9
IC15
IC15
IC15
IC15
C62
13V
*D65
*D66
*D67
*D68
D61
D62
D63
D64
D57
D58
D59
D60
1
IC8
VCC
4
5
6
16
13
12
11
9
IC8
IC8
IC8
5V
C209
R102
C47
C48
R103
5V
C49
R104
C45
R100
5V
C46
R101
*R341
*R342
*R336
5V
CN-TH3
WHITE
R333
R338
R334
C232C241C233
5V
R138
13V
R147 R146
R256
R395
R386
5V
5V
5V
13V
IC17
TC4052B
IC18
TC4052B
15
16
14
13
12
11
10
9
1
VDD
2X
1X
X-COM
0X
3X
A
B
0Y
2Y
Y- CO M
3Y
1Y
INH
VEE
VSS
VDD
2X
1X
X-COM
0X
3X
A
B
0Y
2Y
Y- CO M
3Y
1Y
INH
VEE
VSS
2
3
4
5
6
7
8
15
16
14
13
12
11
10
9
1
2
3
4
5
6
7
8
5V
5V
5V
5V
5V
R304
R305
R306
R307
R308
R309
SW1
1
2
3
4
1
2
3
4
SW4
ON OFF
1
2
321
3
4
SW5
GREEN LED1
*JP1
ON OFF
321
GREEN LED2
GREEN LED3
GREEN LED4
GREEN LED5
GREEN LED6
SW2
SW3
0
10
20
20 40 60 80 100 120 140
30
40
50
60
70
Temperature (°C)
Resistance (k)
Compressor Temp. Sensor
(Thermistor) Charateristics
0
10
-10 10 20 30 40 500
20
30
40
50
60
70
Temperature (°C)
Resistance (k)
Sensor (Thermistor)
Characteristics
Outdoor Air Sensor
Outdoor Heat Exchanger
Sensor

Table of Contents

Related product manuals