EasyManua.ls Logo

Panasonic CU-2E18SBE - Cu-3 E23 Sbe

Panasonic CU-2E18SBE
182 pages
Print Icon
To Next Page IconTo Next Page
To Next Page IconTo Next Page
To Previous Page IconTo Previous Page
To Previous Page IconTo Previous Page
Loading...
38
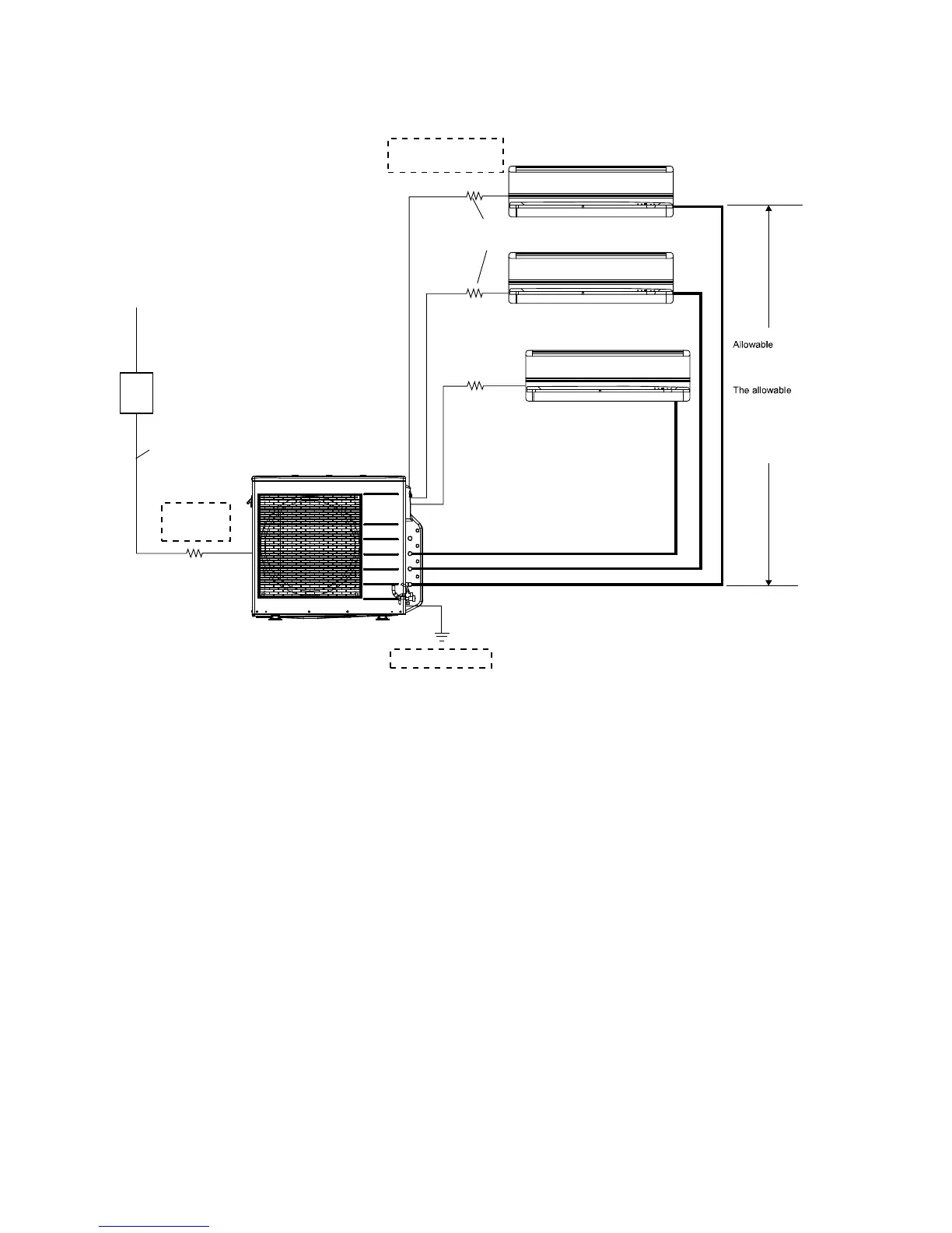
9.3 CU-3E23SBE
9.3.1 Check Points
elevation:
15m max
.
elevation between
each of the indoor
units and between
the indoor and
outdoor units.
(Not included in the unit)
Outdoor unit power supply:
Single-phase 230V, 60Hz
16A switch
(circuit breaker)
(Not included in the unit)
2.5 mm
2
or more x 3 core
(Not included in the unit)
Outdoor
wiring work
Unit C
Unit B
Unit A
Applicable connecting tube kit:
CZ-3F type
Total maximum pipe length: 60 m
Air purging: Air purging by vacuum pump.
Unit A Maximum pipe length: 25 m
Unit B Maximum pipe length: 25 m
Unit C Maximum pipe length: 25 m
Indoor/outdoor unit
connection cables
1.5 mm
2
flexible cord x 4 core
(polychloroprene sheathed)
(Not included in the unit)
1.5 mm
2
flexible cord x 4 core
(polychloroprene sheathed)
(Not included in the unit)
Grounding work

Table of Contents

Related product manuals