EasyManua.ls Logo

Panasonic CU-2E18SBE - Cu-3 E23 Sbe

Panasonic CU-2E18SBE
182 pages
Print Icon
To Next Page IconTo Next Page
To Next Page IconTo Next Page
To Previous Page IconTo Previous Page
To Previous Page IconTo Previous Page
Loading...
43
10.2 CU-3E23SBE
10.2.1 Select The Best Location
If an awning is built over the unit to prevent direct
sunlight or rain, be careful that heat radiation from
the condenser is not obstructed.
There should not be any animal or plant which
could be affected by hot air discharged.
Keep the spaces indicated by arrows from wall,
ceiling, fence or other obstacles.
Do not place any obstacles which may cause a
short circuit of the discharged air.
Refrigerant piping size
Outdoor Unit CU-3RE18*** CU-3E23***
Liquid - side ø 6.35 t0.8 ø 6.35 t0.8
Gas - side ø 9.52 t0.8
ø 9.52 t0.8
*(ø 12.7 t0.8)
* In case of indoor is CS-E21***, then ø 12.7 t0.8
gas-pipe must be used together with CZ-MA2P
(pipe size expander)
Outdoor Unit CU-3E23***, CU-3RE18***
Equivalent length 30 m
If total piping length of all indoor units exceeds the
equivalent length listed above, additional charge
with 20g of refrigerant (R410A) for each additional
meter of piping.
Allowable piping length
Outdoor Unit CU-3E23***, CU-3RE18***
Allowable piping length of each indoor unit (min. ~ max.) 3 m ~ 25 m
Allowable total piping length of all indoor unit 50 m or less
Height difference between indoor and outdoor unit
Outdoor unit located on upper side
15 m or less
Outdoor unit located otherwise
7.5 m or less
Height difference between indoor unit
Outdoor unit located on upper side
7.5 m or less
Outdoor unit located otherwise
15 m or less
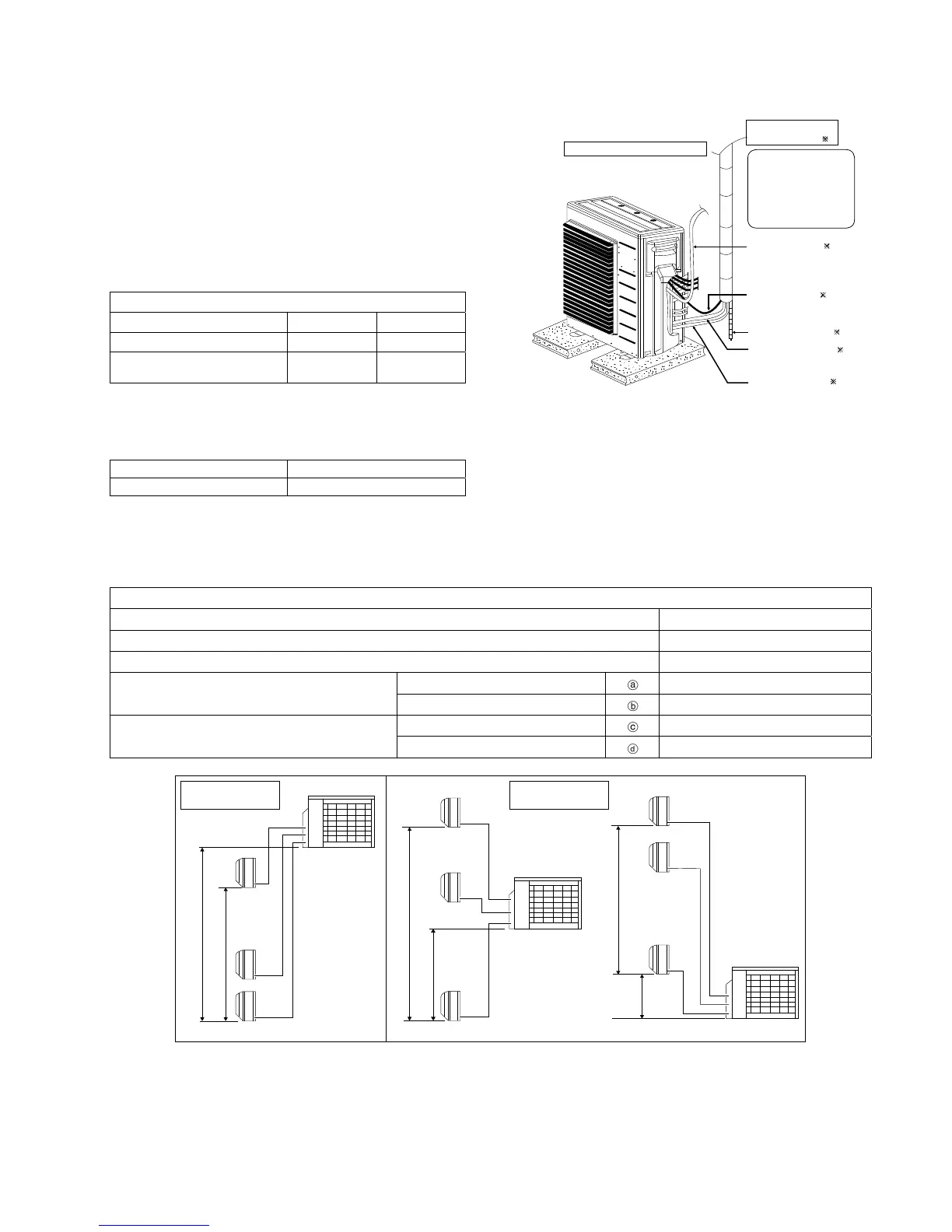
This illustration is for e xplanation purposes only.
3/8" Gas side piping ( )
1/4" Liquid side piping (
)
Additional drain hose (
)
Connecting cable (
)
Power supply cord (
)
Outdoor Unit Installation Diagram
Installation parts you
should purchase (
)
It is advisable to avoid
more than 2 blockage
directions. For better
ventilation & multiple-
outdoor installation,
please consult authorized
dealer/specialist.
*Note:
Respective indoor unit installation procedure shall refer to
inst
r
u
c
ti
o
nm
a
nu
a
l
p
r
o
vided in the ind
o
o
r
unit
p
a
c
k
a
g
in
g
.
j
h
j
h
g
i
Outdoor unit
Outdoor unit
Outdoor unit
tinuroodnItinuroodnI
Indoor unit
Outdoor unit located
on upper side
Outdoor unit located
otherwise

Table of Contents

Related product manuals