EasyManua.ls Logo

Panasonic DMR-E53EG - Page 248

Panasonic DMR-E53EG
285 pages
Print Icon
To Next Page IconTo Next Page
To Next Page IconTo Next Page
To Previous Page IconTo Previous Page
To Previous Page IconTo Previous Page
Loading...
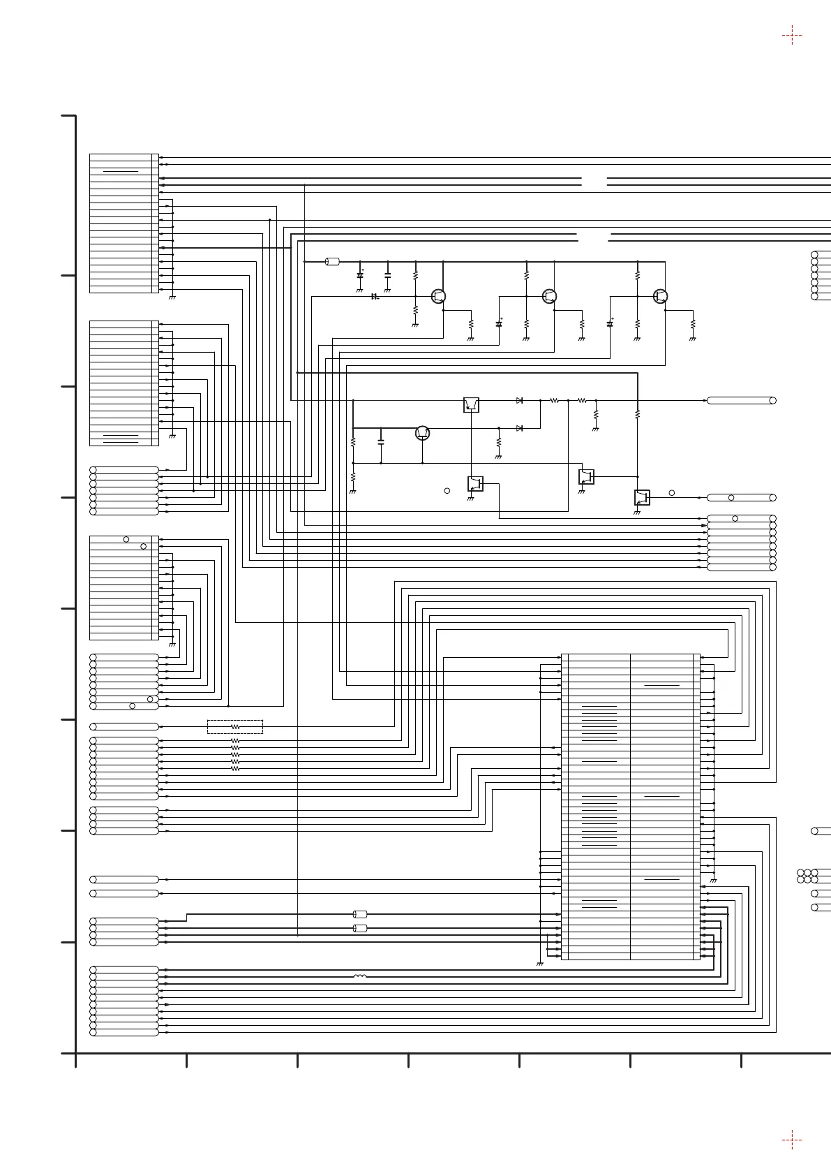
17.4. Main Net Section (Main P.C.B. (2/5)) Schematic Diagram (M)
H
H
H
H
H
H
H
H
H
H
H
H
H
IN THE PARTS LIST,AND MAY BE SLIGHTLY DIFFERNT OR AMENDED SINCE THIS DRAWING WAS PREPARED.
NOTE:DO NOT USE THE PART NUMBER SHOWN ON THIS DRAWING FOR ORDERRING.THE CORRECT PART NUMBER IS SHOWN
U/V TUNER
0.01
C7411
EXCEPT
E55EB
680:E55EBL/EP
0:E53EG,E55EB/EG
R7444
0.01
C7412
VIF
:ON
:ON
<REG.+5V>
<REG.+5V>
<REG.PS+12V>
<X SW+5.8V>
0.1
C7408
AV
A V T IIC CLK
T IIC DATA
EXCEPT
E55EB
EXCEPT
E55EB
K7405
K9ZZ00000424
ZJ7404
K9ZZ00000424
ZJ7403
K9ZZ00000424
ZJ7402
K9ZZ00000424
ZJ7401
10K
R7402
0.01
C7402
0.01
C7407
A TUNER L
TUNER RA
R7422 100
R7421 100
6V47
C7416
2200P
C7427
J0JHC0000032
LB7406
2.2u
L7403
NICAM DECODER P.C.B.
TO
DECODER AUDIO(L)
GND
DECODER AUDIO(R)
SDA
SCL
6
5
4
3
2
1
PK7702
TO PK7302
JC 5V
TU AUDIO IN
GND
SIF
7
6
5
4
3
2
1
PK7701
TO PK7301
6V47
C7404
0.1
C7406
(REG.+5V)
C0DBZHG00016
IC7403
GND
NC
VOUT
VIN
54312
16V470
C7401
0.1
C7439
X SW 13VP
(PWR SAVE :ON)
UNR521300L
QR7401
(REG.PS+12V)
C0DBZJE00003
IC7401
GND
NC
VOUT
VIN
54321
6V47
C7403
0.1
C7405
(REG.+5V)
C0DBCHD00002
IC7402
VOUT
GND
NR
:ON
GND
VIN
654
321
E55EB
R7412 680
J0JHC0000032
LB7405
0.1
C7426
6V47
C7415
(BUFFER)
2SB1218A0L
Q7402
E53EG/E55EG
R7419 150 1K:E55EBL/EP
150:E53EG/E55EG
0:E55EB
R7420
TL7401
AFCT
SW2T
E55EBL/EP
E53EG/E55EG
R7436 220
R7418 220
R7437 220
100P:E55EBL/EP
33P:E53EG/E55EG
C7425
E53EG/E55EG
33P
C7434
UNREG 38VT
470
R7411
470
R7417
50V1
C7414
0.01
C7421
MAZ4300NMF
D7402
E55EBL/EP
0
K7401
T JC REG5V
P JC REG5V
J0JHC0000032
LB7404
0.1
C7420
6V47
C7424
0.1:EXCEPT E55EB
3300P:E55EB
C7429
R7416 470
R7415 470
R7414 270
R7413 270
33P
C7419
33P
C7418
RFC A MUTET
RFC A OUTA
0
C7423
10
R7410
27u
L7402
J0JHC0000032
LB7403
0.01
C7410
0.01
C7428
6V47
C7417
0.01
C7409
J0JHC0000032
LB7402
270
R7409
J0JC0000120
LB7401
(A MUTE)
UNR211500L
QR7406
(A MUTE)
UNR221500L
QR7407
5600
R7423
0.01
C7422
10K
R7401
X SW 5.8VP
AV2 8 T
3900
R7403
4700
R7404
470
R7405
WIDE T
(WIDE :ON)
UNR521300L
QR7402
UNR521300L
QR7403
AV2 PB T
22K
R7406
(AV2 PB :ON)
UNR521300L
QR7405
MA2C165001VT
D7403
MA2C165001VT
D7401
2SD1819AWL
Q7401
15K
R7408
10K
R7407
UNR511400L
QR7404
6V47
C7431
22K
R7429
33K
R7428
2SD0601A0L
Q7404
(BUFFER)
1K
R7427
6V47
C7433
6V47
C7432
22K
R7432
33K
R7431
2SD0601A0L
Q7405
(BUFFER)
1K
R7430
22K
R7435
33K
R7434
1K
R7433
(BUFFER)
2SD0601A0L
Q7406
0.1
C7441
6V47
C7440
J0JHC0000032
LB7407
PS 5V V
SCART VIN V
CPS V OUT V
CPN Y OUT V
RP CROUT V
PB CBOUT V
PY YOUT V
PWR SAVET
V R/C OUT
G OUTV
B OUTV
V R/C IN
G INV
V B IN
P50T
SCART AUDIO MUTEA
L3 IN RA
L3 IN LA
DECODER RA
DECODER LA
MIX R OUT1A
MIX L OUT1A
GND
GND
REG 5V
TUNER VIDEO
SIF OUT
AFC S-CURVE
TUNER AUDIO
SW2IN
SW1IN
IF IN
IF OUT
BTL
SW1OUT
REG5V
NC
SDA
SCL
NC
NC
NC
NC
VIDEO IN
MSCL
REG5V
MSDA
AUDIO IN
BOOSTER+5V
GND
MIX L OUT1
GND
MIX R OUT1
GND
DECODER L
GND
DECODER R
GND
L3 IN L
GND
L3 IN R
GND
SCART AUDIO MUTE
PWR SAVE
15
14
13
12
11
10
9
8
7
6
5
4
3
2
1
PP7403
SCART P.C.B.
TO PS3903
G OUT
P50
AV2 8
GND
B IN
GND
G IN
GND
R/C IN
GND
AV2 VIDEO IN
GND
B OUT
GND
GND
R/C OUT
18
17
16
15
14
13
12
11
10
9
8
7
6
5
4
3
2
1
PP7402
SCART P.C.B.
TO PS3902
PY OUT
GND
PB OUT
GND
PR OUT
GND
PS 12V
GND
CPN Y OUT
GND
CPS V OUT
GND
SCART VIDEO IN
GND
TUNER VIDEO
PS 5V
BOOSTER+5V
IIC DATA
IIC CLK
20
19
18
17
16
15
14
13
12
11
10
9
8
7
6
5
4
3
2
1
PP7401
SCART P.C.B.
TO PS3901
AADC RA
AADC LA
E53EG/E55EG
R7443 100
T CSYNC IN
CPNCIN DMV
R7442 22
RPROUT DMV
R7441 22
V BPBOUT DM
R7440 22
GPYOUT DMV
R7439 22
V YOUT DM
R7438 22
COUT DMV
V YIN DMV
XINTMT
XINTPT
SCLKT
T XMPREQ
SBMTPT
T SBPTM
UARTP2GT
UARTG2PT
ANA3.3VP
ANA5VP
LB7409 J0JHC0000032
LB7408 J0JHC0000032
D5VP
L7401 22u
A MIXROUT DM
MIXLOUT DMA
AU 5VA
XDMUTEA
A IECOUT
D3.3VP
D1.5VP
D1.2VP
D1.2V
D1.2V
D1.5V
D1.2V
D1.5V
D1.5V
D3.3V
D3.3V
IECOUT
XDMUTE
AU5V
AUGND
MIXLOUT DM
AUGND
MIXROUT DM
AUGND
AUGND
AUGND
AADC L
AADC R
DGND
DGND
DGND
CSYNC IN
DGND
RPROUT DM
DGND
BPBOUT DM
DGND
GPYOUT DM
DGND
YOUT DM
DGND
COUT DM
DGND
DGND
DGND
DGND
RGB CPSVIN
DGND
V YIN DM
X SW 5.8V
X SW 5.8V
D5V
X SW 5.8V
ANA5V
GND
ANA3.3V
UARTG2P
DGND
UARTP2G
DGND
DGND
DGND
DGND
SBPTM
SBMTP
XMPREQ
SCLK
XINTP
XINTM
R/CR IN
DGND
B/CB IN
DGND
G/CY IN
DGND
CPNCIN DM
88
86
84
82
80
78
76
74
72
70
68
66
64
62
60
58
56
54
52
50
48
46
44
42
40
38
36
34
32
30
28
26
24
22
20
18
16
14
12
10
8
6
4
2
87
85
83
81
79
77
75
73
71
69
67
65
63
61
59
57
55
53
51
49
47
45
43
41
39
37
35
33
31
29
27
25
23
21
19
17
15
13
11
9
7
5
3
1
P7402
(GLUE NET Section)
DIGITAL P.C.B.
TO P9001
TUNER
ENG47329G1:E55EBL/EP
ENG47328G1:E55EB
ENV57G04H6:E53EG/E55EG
DU7402
27
26
25
24
23
22
21
20
19
18
17
16
15
14
13
12
11
10
9
8
7
6
5
4
3
2
1
H
13121110987654321
G
F
E
D
C
B
A
DMR-E53EG,E55EB/EG/EBL/EP
Main Net Section
(Main P.C.B.(2/5))
Schematic Diagram(M)
B
P:Sub Power Supply Section(Page: )
A
M:Main Net Section(Page: )
B
V:Video I/O Section(Page: )
C
A:Audio Main Section(Page: )
D
T:Timer Section(Page: )
E
50

Table of Contents

Related product manuals