EasyManua.ls Logo

Panasonic DMR-E53EG - Disassembly Flow Chart

Panasonic DMR-E53EG
285 pages
Print Icon
To Next Page IconTo Next Page
To Next Page IconTo Next Page
To Previous Page IconTo Previous Page
To Previous Page IconTo Previous Page
Loading...
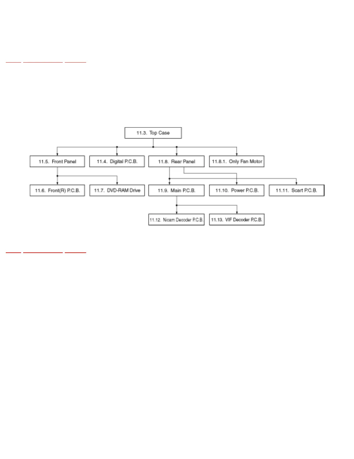
9.1 Disassembly Flow Chart
TOP PREVIOUS NEXT
The following chart is the procedure for disassembling the casing and inside parts for internal inspection
when carrying out the servicing.
To assemble the unit, reverse the steps shown in the chart below.
TOP PREVIOUS NEXT

Table of Contents

Related product manuals