EasyManua.ls Logo

Panasonic DMR-E53EG - Page 284

Panasonic DMR-E53EG
285 pages
Print Icon
To Next Page IconTo Next Page
To Next Page IconTo Next Page
To Previous Page IconTo Previous Page
To Previous Page IconTo Previous Page
Loading...
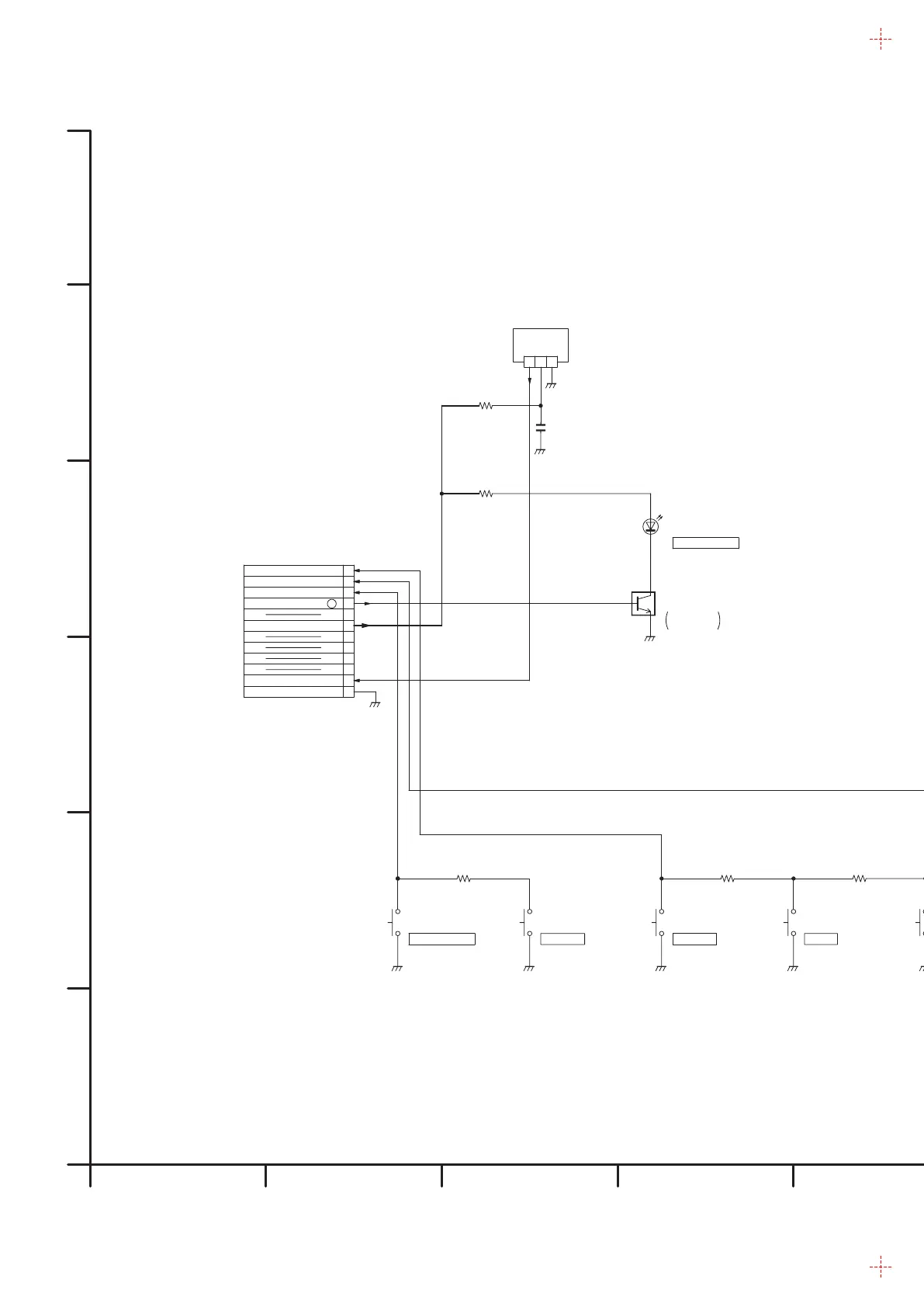
17.16. Front (R) Schematic Diagram
220
R7802
2700
R7825
R7827 3300R7826 2200R7819 3300R7818 2200R7817 2700R7809 2700
33
R7801
321
(REMOTE CON.SENSOR)
B3RAD0000071
IR7801
EVQ11G07K
S7820
TIME-WARPSKIP-R
EVQ11G07K
S7813
EVQ11G07K
S7811
REC
EVQ11G07K
S7802
SKIP-F PLAY
EVQ11G07K
S7821
EVQ11G07K
S7819
CH-UPSTOP
EVQ11G07K
S7812
EVQ11G07K
S7809
CH-DOWNOPEN/CLOSE
EVQ11G07K
S7801
TIME-WARP
B3ABA0000396
D7801
LED DRIVE
TIME WARP
UNR221400L
QR7801
1
C7801
GND
IR
N SW 5V
TIME WARP LED
KEYIN1
KEYIN3
KEYIN2
P7801
(TIMER)
MAIN P.C.B.
TO P7504
12
11
10
9
8
7
6
5
4
H
3
2
1
Schematic Diagram
Front (R)
DMR-E53EG,E55EB/EG/EBL/EP
IN THE PARTS LIST, AND MAY BE SLIGHTLY DIFFERNT OR AMENDED SINCE THIS DRAWING WAS PREPARED.
NOTE:DO NOT USE THE PART NUMBER SHOWN ON THIS DRAWING FOR ORDERING. THE CORRECT PART NUMBER IS SHOWN
987654321
F
E
D
C
B
A
68

Table of Contents

Related product manuals