EasyManua.ls Logo

Panasonic DMR-EZ28K

Panasonic DMR-EZ28K
84 pages
To Next Page IconTo Next Page
To Next Page IconTo Next Page
To Previous Page IconTo Previous Page
To Previous Page IconTo Previous Page
Loading...
10
RQT9046
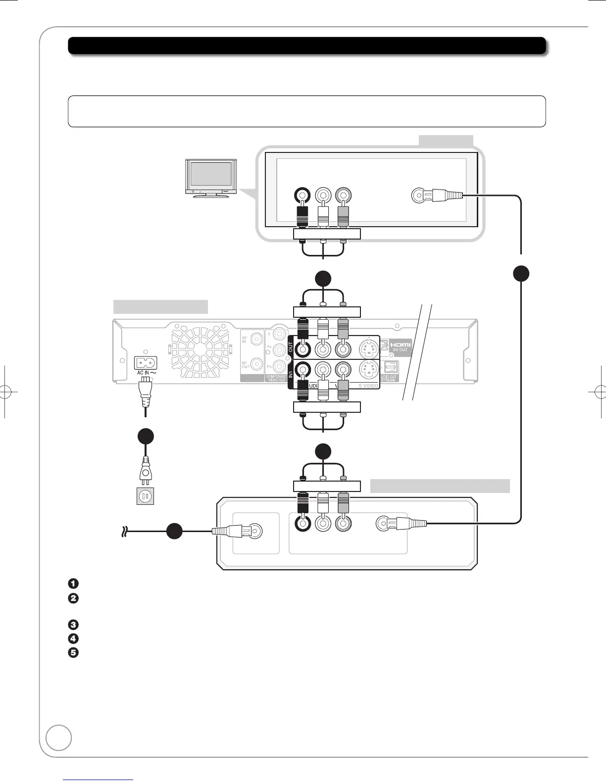
Basic Connection
Connecting to a Television and a Satellite Receiver
Consult your satellite service provider about the appropriate satellite receiver to use.
Additional coaxial cable and audio/video (AV) cable are required.
If your TV does not have AV IN terminals (61).
Note: The terminals on the rear of your TV and Satellite Receiver may not appear as shown below.
Please read terminal labels carefully to ensure correct connections.
Rear of TV
VHF/UHF
AUDIO OUT
R L
VIDEO
OUT
SATELLITE IN
RF OUT
VHF/UHF
RF IN
AUDIO IN
R L
VIDEO
IN
step
3
step
2
step
5
Red White Yellow
Red White Yellow
step
4
Red White Yellow
Red White Yellow
step
1
Rear of Satellite Receiver
Rear of this unit
Satellite
antenna
To a household AC outlet
(AC 120 V, 60 Hz)
75 coaxial cable from the satellite antenna to the “SATELLITE IN on the satellite receiver.
75 coaxial cable
(included)
from the RF OUT on the satellite receiver to the VHF/UHF RF
IN on the TV.
Audio/video cable
(included)
from the OUT on the unit to the AV IN on the TV.
Audio/video cable from the AV OUT on the satellite receiver to the “IN1 on the unit.
AC power supply cord
(included)
from the AC IN~ on the unit to a household AC outlet.
DMR-EZ28-PPC(RQT9046-P).indb10DMR-EZ28-PPC(RQT9046-P).indb10 2007/12/0715:25:272007/12/0715:25:27

Table of Contents

Related product manuals