EasyManua.ls Logo

Panasonic DMR-EZ47VP

Panasonic DMR-EZ47VP
122 pages
To Next Page IconTo Next Page
To Next Page IconTo Next Page
To Previous Page IconTo Previous Page
To Previous Page IconTo Previous Page
Loading...
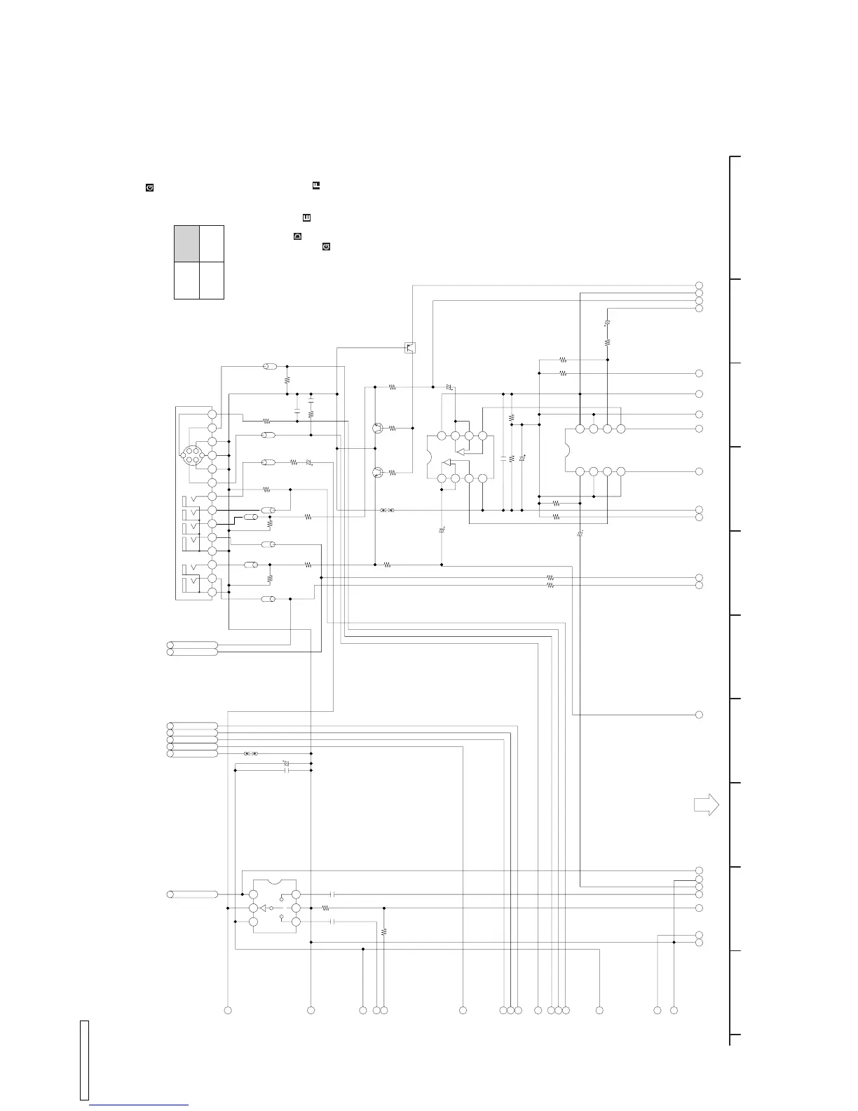
12.15. I/O Section (2/4) (Main P.C.B.(4/4)) Schematic Diagram (I)
L M N O Q R S T U V W X Y Z a b c d e fP
1
2
3
4
5
6
7
9
10
11
13
14
15
16
12
8
C4804
16V 10P
1K
R4811 C4806
16V 10P
Q4802
Q4801
R4823
820
R4806
470
K4801
VWJ0795=27.5
820
R4822
470R4807
R3938
470
C3927 0.1[KB]
0.1
C3918
R4861
470
R4859
470
ERJ3GEY0R00V
LB4107
ERJ3GEY0R00V
LB4105
100K
R4862
R3913
68
R3928
75
R3926 1K
ERJ3GEY0R00V
LB3110
ERJ3GEY0R00V
LB3105
LB3111
ERJ3GEY0R00V
75R3924
R4863
100K
LB3108
ERJ3GEY0R00V
K4803
VWJ0795=22.5
C3928 6.3V 100
C3933
6.3V 470
R3929
75
0.01
C3919
12
5 6
3
4
IC3902
C1AB00001935
LB4102
ERJ3GEY0R00V
L1_IN_L
CPN_Y_IN2
L2_DET
CPN_C_IN2
L2_V_IN
L1_IN_R
LB4104
ERJ3GEY0R00V
7 9 11 51312 4 2 1 3 614108
K1U718B00003
JK3903
DVD_OUT_H
A_GND
R3937
470
C3926
1u[KB]
1u[KB]
C3925
R4808 100K
R4855 100K
R4856 100K
100KR4809
C4809
16V 10P
QR4807
UNR511300L
C4810
16V10P
C4807
16V 220P
R4812 1K
R4813
1K
6 75
24 3
8
1
C0ABBB000228
IC4802
C4808 0.01
1KR4824
1K
R4825
124 3
14 15 1613
IC4801
C0JBAR000438
-
-
(MM1507XNRE)
COM
LOUT
COM
VOUT
COM
ROUT
A
CPN L1 IN
Y
A
C
LINE
IN1[L]
CPS
L1 IN
LINE
IN1[R]
S
S
A
S
S
S
(CD4052)
X2
X1
X
Y
Y3
Y2
VDDY0
18 19 2017161514131211
TO
I/O SECTION
(4/4)
LOCATION MAP
1/4 2/4
3/4 4/4
DMR-EZ47VP/EZ475VP
I/O(2/4) Section(Main P.C.B.(4/4))
Schematic Diagram(I)
NOTE:DO NOT USE THE PART NUMBER SHOWN ON THIS DRAWING FOR ORDERRING.
THE CORRECT PART NUMBER IS SHOWN IN THE PARTS LIST,AND MAY BE
SLIGHTLYDIFFERNT OR AMENDED SINCE THIS DRAWING WAS PREPARED.
V:Video Section:(Page: )
D
A:VHS Audio Section:(Page: )
E
S:Syscon/Servo/Timer Section:(Page: )
I:I/O Section:(Page: )
F
G
G
DMR-EZ47VP / DMR-EZ475VP
78

Table of Contents

Related product manuals