EasyManua.ls Logo

Panasonic KX-TG1033S

Panasonic KX-TG1033S
98 pages
To Next Page IconTo Next Page
To Next Page IconTo Next Page
To Previous Page IconTo Previous Page
To Previous Page IconTo Previous Page
Loading...
6
KX-TG1032S/KX-TG1033S/KX-TG1034S/KX-TGA101S
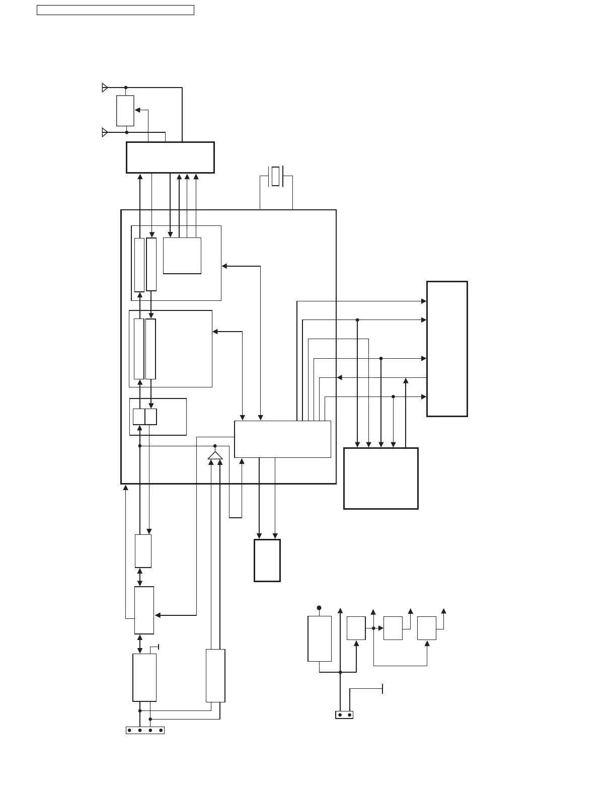
4 Technical Descriptions
4.1. Block Diagram (Base Unit)
Analog
Front
End
To TEL_LINE
A
B
CN1
Bridge
Rect D3
D3
Hook Switch
Q3,Q4
Audio
Bell/Caller ID
Interface
CPU
59
54
61
52
60
56
55
BELL
HOOK
Off-Hook Line Voltage
64 ADCO
D/A
A/D
ADPCM
Codec Filter
DSP
Speech Decoding
Speech Encoding
BMC
Burst Decoding
Burst Encoding
RF
Interface
18
19
TXDA
RXDA
15
21
20
22
RSSI
SYCL
SYDA
SYEN
ANT1
ANT2
RF Module
18
16
2
31
8
21
14
13
12
12
13
XTAL
X1
10.368
MHz
EEPROM
SCL
SDA
6
5
To AC Adaptor
CN2
Limit
Resistor
CHARGE
CONTACT
VUNREG
3.3V
Reg.
IC1
2.5V
Reg.
Q9
1.8V
Reg.
Q8
3.3V
2.5V
1.8V
BBIC
IC5
FLASH
MEMORY
(TAM)
TAM Companion IC
RESET
CS
CS
3
4
2
1
8
SCK
SI
SO
9
39 40 38 36 37 62
10 11 23 12
IC9
IC8
IC7
IC10
KX-TG1032/1033/1034 BLOCK DIAGRAM (BASE UNIT)

Table of Contents

Related product manuals