EasyManua.ls Logo

Panasonic KX-TGH262B - Base Unit Power Supply and Reset Circuitry; Voltage Regulation and Initialization Timing

Panasonic KX-TGH262B
96 pages
To Next Page IconTo Next Page
To Next Page IconTo Next Page
To Previous Page IconTo Previous Page
To Previous Page IconTo Previous Page
Loading...
14
KX-TGH260/KX-TGH262/KX-TGH263/KX-TGH264/KX-TGHA20/KX-TGA20
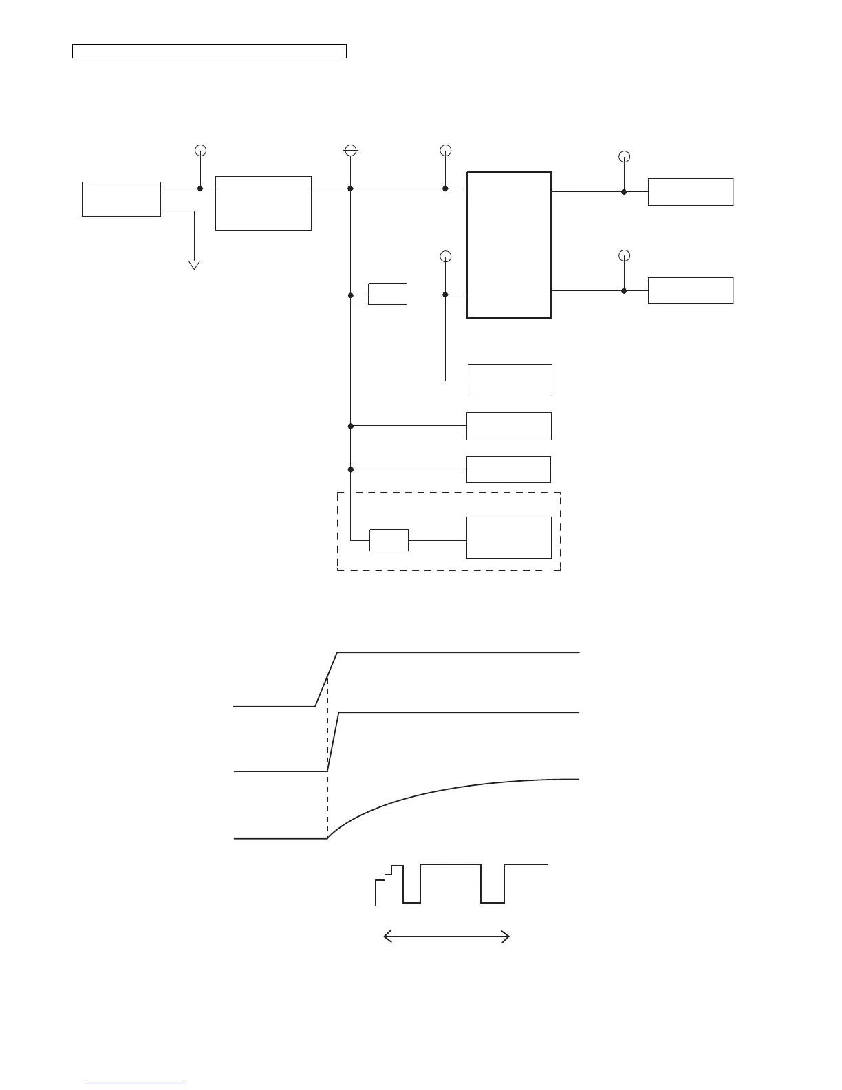
4.5.6. Power Supply Circuit/Reset Circuit
The power supply voltage from AC adaptor is converted to VBAT (3.0V) in IC302. And +3.0V for peripherals and analog part is
insulated from VBAT by Doubler of BBIC.
Circuit Operation:
+5.5V
+5.5V +3.0V
+3.0V
+1.8V
+3.0V_CP
IC501
IC302
IC611
BBIC
AC Adaptor
3.0V
REGULATOR
EEPROM
VDD3
VDD1
VDD4
+3.0V_CP2
IC601
TAM FLASH
VDD5
RF Part
LEDs
Q301
Bluetooth
unit
IC721
QSPI FLASH
IC502
+1.8V
IC722
Startmonitor
(IC501 57pin)
VDD1 (1.8 V)
VBAT
Reset (RSTN)
(IC501_77pin)
BBIC chip initialize
(CKM/STM)

Table of Contents

Related product manuals