EasyManua.ls Logo

Panasonic NV-SD440EG/ - Page 93

Panasonic NV-SD440EG/
192 pages
Print Icon
To Next Page IconTo Next Page
To Next Page IconTo Next Page
To Previous Page IconTo Previous Page
To Previous Page IconTo Previous Page
Loading...
B/BL
VLF1417:
EG
VLF1416:
X0701
VIDEO MUTE
0.15u:B/BL
0.12u:EG
L0701
39P
C0721
330
R0721
10u
L0707
AUDIO SIGNAL PATH
VIDEO SIGNAL PATH
TUNER AUDIO
39P
C0722
0
R0723
VLF1291:B/BL
VLF1290:EG
X0702
64
123
1500
R0703
150P:B/BL
180P:EG
C0705
18K
R0724
B/BL
1600:
EG
1300:
R0727
0.047
C0724
1800
R0725
560
R0726
16V10
C0729
0.01
C0703
REG 12.3V
5600
R0705
(Page:64/E-10)
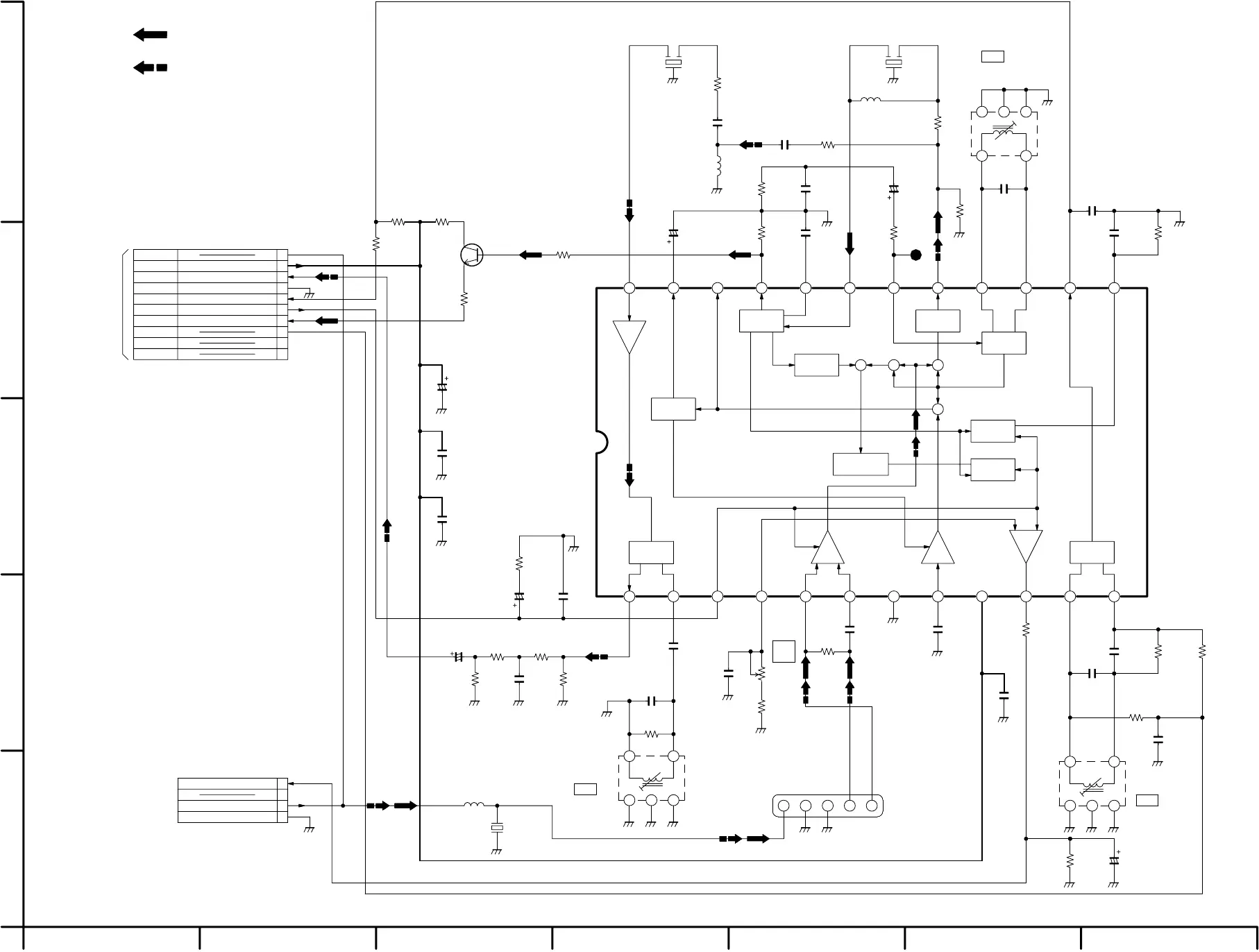
DU7601
RF SECTION
TO POWER SUPPLY/
65432 7
NOTE:THE MEASUREMENT MODE OF THE DC VOLTAGE ON THIS DIAGRAM IS STOP MODE.
ORDERING. WHEN YOU ORDER A PART,PLEASE REFER TO PARTS LIST.
NOTE:DO NOT USE ANY PART NUMBER SHOWN ON THIS SCHEMATIC DIAGRAM FOR
1
D
C
B
A
E
(TO TUNER UNIT)
PP0701
IF
GND
2
DU7601-23
DU7601-22
DU7601-24
10
9
8
16V22
C0711
0.01
C0712
64
123
2700
R0706
0.01
C0708
47P
C0710
2700
R0707
1500
R0708
12P
C0709
7500
R0719
0.01
C0707
0.01
C0701
0.01
C0702
VLF1166:B/BL
VLF1467:EG
X0704
54321
2700
R0702
330P
C0704
2200
R0704
50V0.1
C0706
4300
R0715
1M
R0709
0.047
C0714
0.01
C0715
64
123
27P
C0717
EFCWS2F14T:B/BL
EFCWS2F11T:EG
X0703
8.2u
L0706
300:B/BL
240:EG
R0713
1K
R0718
47
R0714
50V0.47
C0718
B/BL
47P:
EG
39P:
C0719
0.01
C0720
100
R0722
50V0.1
C0723
1K
R0720
AMP
PRE
AMP
IF
AMP
AGC
VCO
AGC
AGC
IF
AFT
AMP
VIDEO
CONST SW
APC TIME
+
+
++
DET
LOCK
N.S.C
B/W
EQ AMP
AMP
LIM
DET
FM
LA7576
IC0701
131415161718192021222324
121110
987654321
470
R0732
0.01
C0726
0.01
C0732
16V47
C0716
33
R0717
MSD601
Q0701
150K
R0710
150
R0716
39K
R0783
PK0701
AGC
TUNER VIDEO
AFC S-CURVE
GND
DU7601-21
DU7601-20
DU7601-19
DU7601-18
DU7601-17
DU7601-16
DU7601-15
4
3
1
7
6
5
4
3
2
1
20KB
VR0701
AGC
RF
SIF
EQS5EC032A
T0711
AFC
EQV5EC072A
T0704
(AMP)
EQV5EC071A
T0703
VCO
0
4.1
5.7
11.8
5.4
0
12.1
0
TL0703
4.14.1
10.112.1
3.74.84.84.2
11.8
5.85.3
11.8
0.8
11.211.2
5.55.05.56.36.5
10.2
2.0 5.8
6.6
6.0
9.1

Table of Contents

Related product manuals