EasyManua.ls Logo

Panasonic PT-AE900U

Panasonic PT-AE900U
75 pages
To Next Page IconTo Next Page
To Next Page IconTo Next Page
To Previous Page IconTo Previous Page
To Previous Page IconTo Previous Page
Loading...
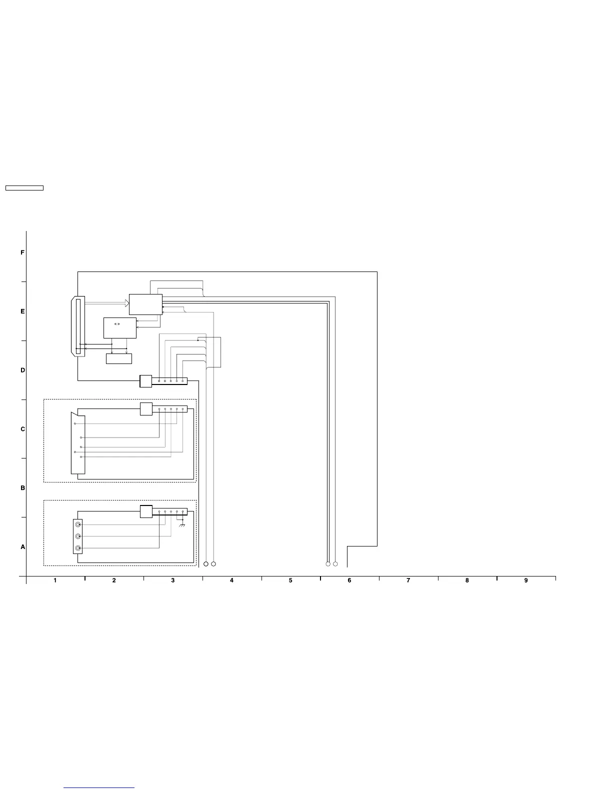
10.4. Signal Processing (3/3)
Signal Processing (3/3)
b
HDMI IN
A-P.C.Board
a
from/to (1/3)
c
d
A21
EEPROM
5V 3.3V
LEVEL
CONVERTER
HDMI
RECEIVER
IC1107
Q1108, Q1109
3.3V_SDA
SDA2
SCL2
3.3V_SCL
YUVHS
YUVVS
YUVCLK
IC1105
5V_SCL
5V_SDA
AC_PR
AC_Y1
AC_PB
AC_SYNC
CVBS_SCART
S_SW
15
16
SCART
BLUE IN
GREEN IN
SLOW SW
RED IN
VIDEO IN
J1
15
20
8
11
7
J-P.C.Board
P
B
-IN
Y-IN
P
R
-IN
J1
J-P.C.Board
For PT-AE900E
For PT-AE900U
COMPONENT
IN
PT-AE900U / PT-AE900E
44

Table of Contents

Other manuals for Panasonic PT-AE900U

Related product manuals