EasyManua.ls Logo

Panasonic SA-MAX8000GN - Page 36

Panasonic SA-MAX8000GN
104 pages
Print Icon
To Next Page IconTo Next Page
To Next Page IconTo Next Page
To Previous Page IconTo Previous Page
To Previous Page IconTo Previous Page
Loading...
36
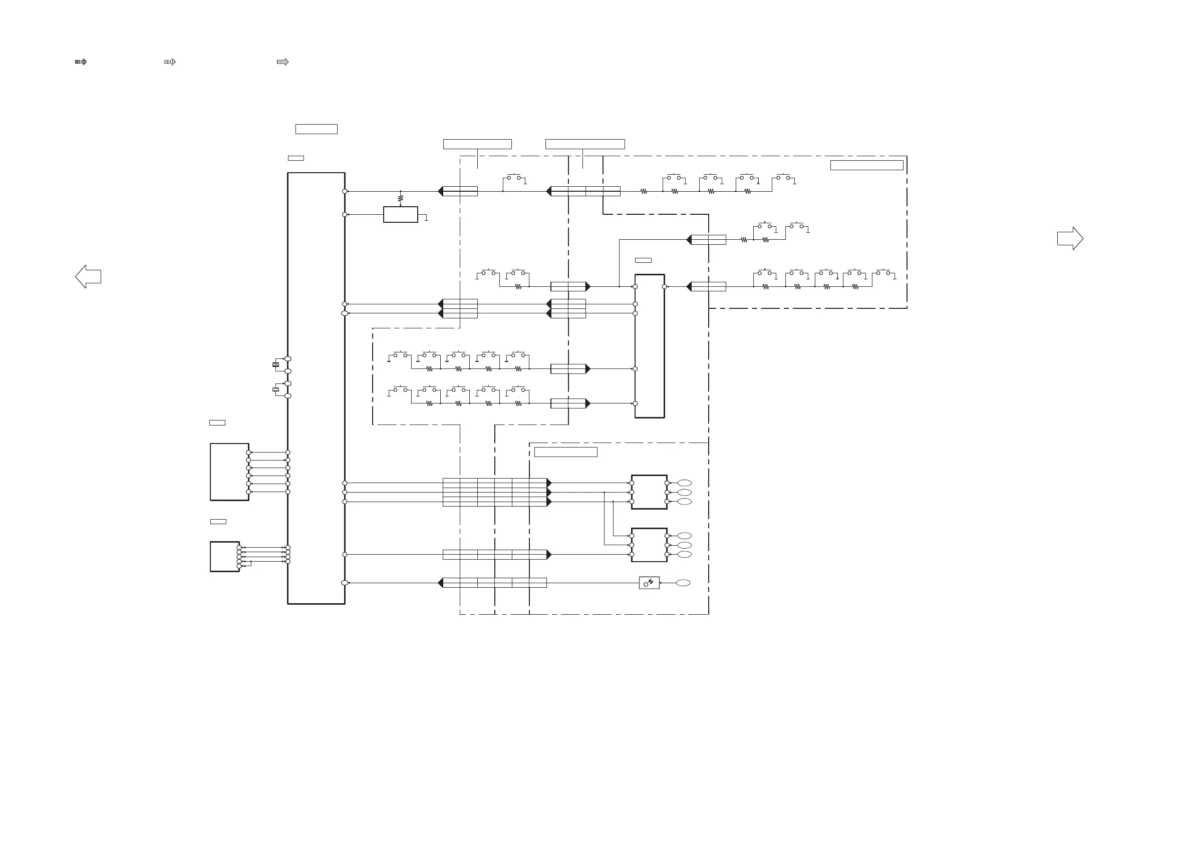
SA-MAX8000GN SYSTEM CONTROL (2/4) BLOCK DIAGRAM
TO SYSTEM CONTROL
BLOCK (1/4)
TO SYSTEM CONTROL
BLOCK (3/4)
: CD INPUT SIGNAL LINE
: USB SIGNAL LINE
: TUNER/AUX INPUT SIGNAL LINE
SOC
C1AB00004188
IC1001
130
P1500P1802
REM IN
122
P1600P1502
113
P1700P1601
MAIN P.C.B.
FL DISPLAY P.C.B.
1120
P1500P1802
FL CLK
MSDO 24
FL CLK
1013
P1600P1502
113
P1700P1601
1219
P1500P1802
FL DATA
MSCLK 23
FL DATA
1112
P1600P1502
122
P1700P1601
1021
P1500P1802
FL2 CS
SD WP 2
FL2 CS
914
P1600P1502
104
P1700P1601
922
P1500P1802
FL1 CS
MSCS 21
FL1 CS
815
P1600P1502
95
P1700P1601
+3.3V
REMOTE SENSOR
IR1730
REM IN
4DAT1
2GB NAND
FLASH MEMORY
RFKB5141DA
IC2001
SD DAT15
3DAT0 SD DAT06
2DAT3
16DAT3
SD DAT39
5DAT2 SD DAT210
Q1001
SWITCH
OPEN/CLOSE
S1650
STOP/TUNE MODE
S1656
BT -PAIRING
S1657
MEMORY/USB
S1659
ALBUM/TRACK
S1655
RWD
S1653
KEY B KEY B
ADIN0 34
GPIO6 32
POWER
S1500
DJ6
S1509
DJ5
S1507
DJ JUKEBOX
S1512
DJ SAMPLER
S1511
DJ EFFECT
S1510
KEY A
1615
P1500P1802
203
P1600
3
P1602
3
P1650P1502
KEY A
MSDI 22 A11
MUX INPUT A
1516
P1500P1802
MUX INPUT A
MUX INPUT A
167
P1600P1502
MUX INPUT A
114
MUX KEY2
194
P1600P1502
MUX KEY2
LATIN
EQ
S1503
DJ3
S1504
DJ2
S1505
DJ1
S1506
DJ4
S1508
013
MUX KEY1
185
P1600P1502
MUX KEY1
DISPLAY
S1502
D.BASS
S1501
3212 15
MUX KEY4
176
P1600P1502
MUX KEY4
LRCKI2 B10
MUX INPUT B
1417
P1500P1802
MUX INPUT B
MUX INPUT B
158
P1600P1502
MUX INPUT B
KEY 4
24
P1650P1602
KEY 4
MEMORY REC/PAUSE
S1651
USB REC/PAUSE
S1652
FWD
S1654
PLAY/PAUSE
S1658
CD/RADIO/AUX
S1660
KEY 3
15
P1650P1602
KEY 3
BUTTON LEFT P.C.B.
BUTTON RIGHT P.C.B.
MULTI CONTROL P.C.B.
16M
FLASH MEMORY
RFKWFX8000AM
IC1003
MULTIPLEXER
C0JBAR000655
IC1600
FL CS
FL DAT1
1CS#
2DO(DQ1)
WP#(DQ2)
DI(DQ0)
CLK
HOLD#(DQ3)
88
FL DAT2386
FL DAT0591
FL CLK690
FL DAT3789
87
X1001
XIN PLL
127
XOUT PLL
128
X1002
XIN 32K
124
113
RCR
120
XOUT 32K
125
FL DISPLAY
DP1800
Q1801,Q1802
FL DISPLAY
CIRCUIT
+12V
+5V
+3.3V
FL DISPLAY
DP1700
Q1701,Q1702
FL DISPLAY
CIRCUIT
+12V
+5V
+3.3V

Table of Contents

Related product manuals