EasyManua.ls Logo

Panasonic SA-PM28E - Schematic Diagram - 8

Panasonic SA-PM28E
169 pages
Print Icon
To Next Page IconTo Next Page
To Next Page IconTo Next Page
To Previous Page IconTo Previous Page
To Previous Page IconTo Previous Page
Loading...
14
13
12
11
10
2
4
6
8
9
7
5
3
1
13
12
11
10
2
4
6
8
9
7
5
3
1
13
12
11
10
2
4
6
8
9
7
5
3
1
-
-
-
-
+
+
+
+
+
-
2
4
6
8
7
5
3
1
R342 10K
R343 10K
R344 10K
C306 100P
D303
1SS380TE-17
R436
0
R351
47K
C316
50V2.2
R347
10K
R348
10K
R345
10K
R346
10K
R445
0
R332
470K
R333
4.7K
R334
1K
R331
10K
R330
470K
D302
1SS380TE-17
R435
0
R434
0
R433
0
R397 0
C243
0.1
C244
0.1
C242
0.1
R454 100
R432
10
C441
0.1
C437
0.1
R230
10
C241
0.1
C236
0.1
R231
10
C240
0.1
C237
0.1
R431
10
C440
0.1
C436
0.1
R376
0
R441
0
R364
100
R363
120
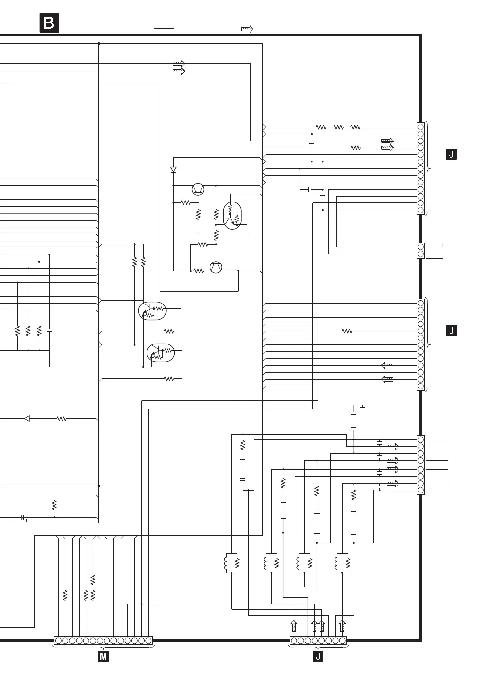
CN305 H303/W303
JK301
JK302
CN302
CN303
FAN
CN301
PLAY_SW
DCDET
PCONT
EE_DAT
EE_CLK
EE_CS
MUTE_A
FL_RESET
MLD
MCLK
CCDSTAT
MDATA
FL_CLK
FL_CS1
FL_DOUT
DCDET
VREF+
SYS6V
BLKCLK
CBLKCK
STAT
CCDSTAT
VREF+
SYS6V
VREF+
PCONT
DVREF+
+15V
TGND
+9V
GND1
DGND
SW5V
MO10V
TGND
R_OUT
L_OUT
+9V
AGND
DGND
SW5V
MO10V
FAN(+)
FAN(-)
+7.5V
PGND
FAN(-)
FAN(+)
-9V
+5V
CD+7.5V
CD3.3V
/CD
MUTE_A
MUTE_H
DCDET
HPSW
HP_L
HP_GND
HP_R
REMASTER
-9V
+5V
CD+7.5V
CD3.3V
/CD
MUTE_A
MUTE_H
DCDET
HPSW
HP_L
HP_GND
HP_R
REMASTER
L_GND
HI_L
R_GND
HI_R
LO_L
L_GND
LO_R
R_GND
PLAY_SW
STOCK_SW
LOAD_R
LOAD_F
OPEN_SW
LED
POSITION_
SENS
BOTTOM_SW
UP/DOWN_R
UP/DOWN_F
DGND
CR16_SWITCH
PGND
+7.5V
PLAY_SW
STOCK_SW
M1_FOUT
OPEN_SW
SW5V
POS
BT_SW
M2_ROUT
M2_FOUT
CR_SWITCH
M1_ROUT
Q305
Q304
Q304, 305
KRC101STA
SWITCH
Q301
Q302
Q303
Q303
KTA1504GRTA
SWITCH
Q301
KTA1504GRTA
SWITCH
Q302
KRC102STA
SWITCH
TO
CD LOADING CIRCUIT
(CN1) ON
SCHEMATIC
DIAGRAM - 16
TO
POWER CIRCUIT
(CN504) ON
SCHEMATIC
DIAGRAM - 14
HIGH CHANNEL
TO
POWER CIRCUIT
(CP502) ON
SCHEMATIC
DIAGRAM - 13
TO
POWER CIRCUIT
(CP501) ON
SCHEMATIC
DIAGRAM - 13
MAIN CIRCUIT
SCHEMATIC DIAGRAM - 8
+15V
: +B SIGNAL LINE
: -B SIGNAL LINE
: MAIN SIGNAL LINE
LOW CHANNEL
REMASTER
RDS_DAT
RDS_CLK
C439
6800P
C238
6800P
C239
6800P
C438
6800P
L400
RLQZR73MT-T
L200
RLQZR73MT-T
L201
RLQZR73MT-T
L401
RLQZR73MT-T
R430 10
R228 10
R229 10
R429 10
C443
680P
C442
680P

Related product manuals