EasyManua.ls Logo

Panasonic SB-WA310 - Page 172

Panasonic SB-WA310
210 pages
Print Icon
To Next Page IconTo Next Page
To Next Page IconTo Next Page
To Previous Page IconTo Previous Page
To Previous Page IconTo Previous Page
Loading...
C2503
D2501
TW1343
D2501
IC2502
Q1501
T PHOTO
S PHOTO
Q1501
C2506
C2513
C6111
IC2501
CYLINDER DRIVE/
LOADING DRIVE
IC2501
C2502
C2510
C2511
R2515
R2514
R2521
R2516
C2512
R2502
R2565
C2509
C2519
C2501
C2508
R2520
C2505
C2504
R2501
R2552
C2551
C2552
C2515
R2564
C2507
L2501
R6016
R6011
IC1511
T-REEL SENSOR
Q1502
Q1502
R1501
R1502
IC1512
S-REEL SENSOR
IC1511
IC1512
TL23
R1513
D1501
R1503
TL24
R1511 R1512
P2501
C2514
P1531
TO
VCR VIDEO HEAD
0.1
0.22
1u
0.1
6.3V220
0.1
0.1
220
220
1K
220
0.1
1.5
100
16V10
0.01
0.1
1800P
18K
0.022
0.022
1.2
10K
0.056
0.056
0.01
100
1000P
10K
22K
27K
27K
120
150
27K 27K
0.01
IC
VWJ0023=5
B0EAKM000085
C0DBZJG00005
PNB2302MF
C1AB00001479
VWJ0023=5
B3NAA0000049
PNB2302MF
B3NAA0000049
B3EA00000072
IF
16V
A
IF
VG
VCC
PFG
PFG
GND
CST
OUT1
VM2
RNF
M3
RIN
RIN
UNREG16V
COM
L GND M2
VM
FIN
FIN
M1OUT2
V
V
V
V
V
V
V
V
V
V
V
A
PG+
PG OUT
PG-
EC
EC2
PCI
CT1
CT2
CNF
S-PHOTO
LOADING M[-]
LOADING M[-]
M
LOADING M[+]
LOADING M[+]
M2
PG-
PG+
COM
GND
M3
M1
MECHA
UNREG_16V
P_ON_H
P ON H
ADV
ADV
OSD_PULSE
OSD_CHL
VBI2
VBI1
TR_H
VTR_H
VTR_H
BIAS_H
OSD_ON_H
CTL_HEAD_M
CTL_HEAD_P
S_VHS_PB_H
OSD PULSE
OSD CHL
VBI2
REGULATOR IC
VBI1
TR H
BIAS_H
OSD_ON_H
CTL_HEAD_M
CTL_HEAD_P
S_VHS_PB_H
CS
CS
2
1
2
1
2
4
6
7
5
3
1
17
18
19
20
27
8
9
10
21
15
16
11
12
7
6
22
5
23
4
24
3
25
13
26
14
2
1
VM
5V
TREEL
T-PHOTO
SREEL
5VAD
+5VA
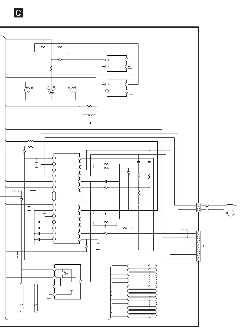
SCHEMATIC DIAGRAM-24
: +B SIGNAL LINE
2
1
4
5
3
2
1 4
3
2
1 4
3
MAIN (SYSTEM CONTROL:S) CIRCUIT

Related product manuals