EasyManua.ls Logo

Panasonic SB-WA310 - Page 175

Panasonic SB-WA310
210 pages
Print Icon
To Next Page IconTo Next Page
To Next Page IconTo Next Page
To Previous Page IconTo Previous Page
To Previous Page IconTo Previous Page
Loading...
R4012
CN902
C3207
R3201
R3502
FSC
R3410
R3409
C3404
C3026
R1381
D1383
C3201
Q3002
C3204
IC3201
SIGNAL SELECT
WIDE AMP
VIDEO AMP
IC3201
C3205
L3001
C3027
L3006
R3016
R3017
Q3501
Q3201
R3202
C3203
R3401
R3402
+B REG
C1381
C1382
K3501
Q1382
Q1382
QR3401
R3515
R3514
560
680
0.1
1K
470
470
50V1
6V100
470
6.3V470
0.1
0.01
12u
0.22
39u
10K
10K
270
0.01
10K
2200
0.1
6.3V22
2200
2200
MAZ4056NHF
C1AB00001192
2SB1218A0L
VIDEO AMP
B1AAGD000006
UNR521200L
5VAD
IR
KEY_1
KEY_2
KEY_0
IF
IIC CLK
IIC DATA
DVD_OUT_H
VIDEO_OUT_1
SW_REG_12R3V
DVD_V_OUT
UNREG_6V
UNREG_6V
REG12V
KEY_0
KEY_2
KEY_1
5VAD
IR
VREG5V
DVD_C_OUT
WIDE_1
IIC_CLK
FSC
VBI1
VBI2
VBI
ART_V_H_N
V IN 1
CON C
22
OSD V OUT
VREG5V
VREG5V
IF
A/S
IF
IF
S
IF/S
IF
IF
IF
A
A
VREG5V
IIC DATA
IIC CLK
REG 12V
S
OSD _VIDEO_OUT
OSD V OUT
S
IIC_DATA
S
S
S
S
56
7
8
1 2 3 4
TO
INPUT SELECTOR 1
CIRCUIT (CP903) ON
SCHEMATIC
DIAGRAM-37
321
654
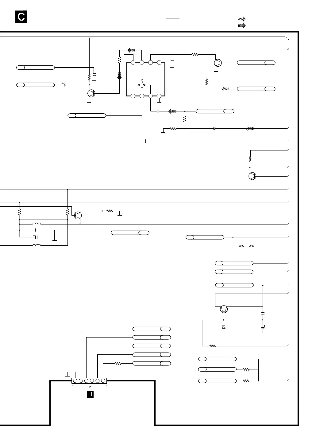
: +B SIGNAL LINE
R3018
2700
MAIN (VIDEO:V) CIRCUIT
SCHEMATIC DIAGRAM-27
: DVD VIDEO SIGNAL LINE
: VIDEO SIGNAL LINE
S
2SB1218A0L
2SD1819A0L

Related product manuals