EasyManua.ls Logo

Panasonic SB-WA310 - Page 193

Panasonic SB-WA310
210 pages
Print Icon
To Next Page IconTo Next Page
To Next Page IconTo Next Page
To Previous Page IconTo Previous Page
To Previous Page IconTo Previous Page
Loading...
QR4506
(QR4505)
Q102
Q103
Q104
40 3935 36 37 38
QR4504
FL4561
AUDIO
HEAD_L(R)
CYLINDER
HEAD
28
NA IN
NA OUT
SIF IN
61
62
E4 L(R)
13(8) 57(53)
48
HA1(2)
24(22)
COM
21
27
56
D4501
VCOFO
DATA
CLK
MUTE CT
NR REF
OUT
LED PORT L
AH SW
ENV
29
33
36
42
43
45
JOG A
JOG B
AV DO
AV CLK
AV CS
AV DI
AV DI
AV CLK
ABS NORM
SIF
IN NOR
LINE L(R)
OUT NOR
BIL ST MO
IIC DATA
IIC CLK
D REC H
AH SW
FM MUTE H
FSC
AV CS
AV DO
SWITCH SWITCH SWITCH
MUTING
SWITCH
MUTING
CONTROL
JK103
AUX L(R)
E1
14(9)
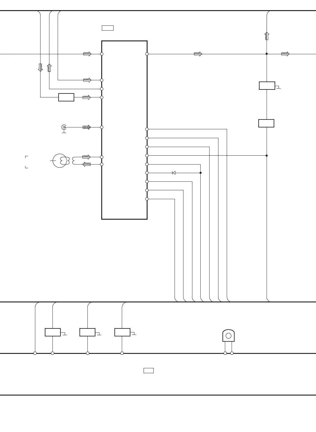
IC4501
AN3663FBP-AV
AUDIO IC
MICRO CONTROLLER
IC101
C2CBGF000166
VR901
(VOLUME JOG)

Related product manuals