EasyManua.ls Logo

Panasonic SB-WA310 - Page 198

Panasonic SB-WA310
210 pages
Print Icon
To Next Page IconTo Next Page
To Next Page IconTo Next Page
To Previous Page IconTo Previous Page
To Previous Page IconTo Previous Page
Loading...
46
45
16
18
53
61
OUT NOR
VIN
IN NOR
DATA
AN/MEL
TRACKING ENVE
H_SW
VHS PB
AVR L
PB1
PB2
OSD_VIDEO_IN
24
ANIME L
75
9
TRACKING ENVE
91
18
VIDEO HSW
92
85
S VHS PB H
8
CLOCK
CON_C
VIN2
IN_NORMAL
OUT_NORMAL
QR4081
20
D RECH
D RECH
Q4082,
Q4083
29
AVR L
19
25
PB X5H
4
50
CVIN
56
CVIN2
5
Q3853
27
Q3001
QR3151
98
QR4204
QR4205
T4081
Q4201
QR4206
B
B
QR4202
Q4084
Q4081
L4081
75
TRH
81
BIAS H
85
84(86)
SP_L(R)
SP_COM
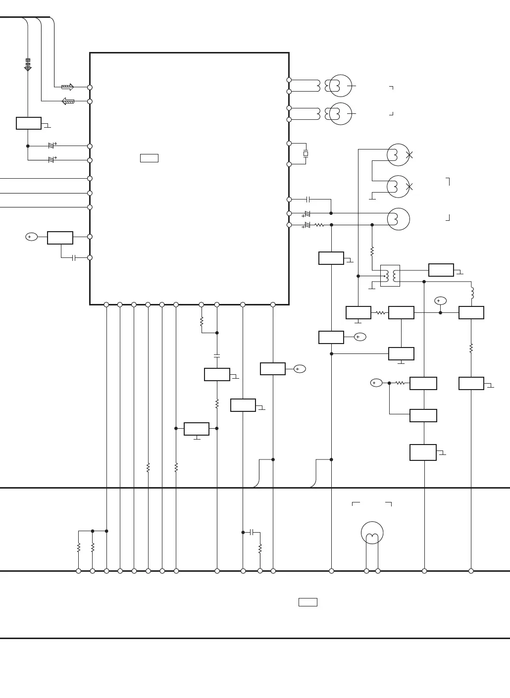
IC3001
CIAB00001506
VIDEO/AUDIO
SIGNAL PROCESSOR
SP_L(R)
CYLINDER
HEAD
AUDIO
ERASE
HEAD
89
88(90)
EP_L(R)
EP_COM
AUDIO HEAD[W]
97
AUDIO HEAD[W]
99
AUDIO HEAD[R]
EP_L(R)
AUDIO/
CONTROL HEAD
OSC
BIAS
OSC
BIAS
OSC
BIAS
(H:OFF)
D.REC
(H:ON)
D.REC
SUPPLY
POWER
QR4082
OSC
BIAS
(H:ON)
D.REC
(H:OFF)
D.REC
SUPPLY
POWER
SUPPLY
CONTROL
POWER
S.VHS.ON
S.VHS.ON
HIFI AMP
Q4203
Q4202,
B
AUDIO
HEAD
FULL
ERASE
HEAD
Q3002
VIDEO
AMP
22
VIN1
X1
X2
40
42
X3002
AMP_O
AMP_I
10
11
Q3050
B
AMP
VBI
26
13
DRT VHN
63
VBI 2
64
VBI 1
48
OSD FSC IN
FSC
Q3501
B
FSC
44
FSC
SYSCON/SERVO/TIMER MICON/OSD
IC6001
C2CBHF000262
94
CTL HEAD-
CTL HEAD+
95
CONTROL
HEAD
AUDIO/CONTROL
HEAD

Related product manuals