EasyManua.ls Logo

Panasonic SB-WA310 - Page 197

Panasonic SB-WA310
210 pages
Print Icon
To Next Page IconTo Next Page
To Next Page IconTo Next Page
To Previous Page IconTo Previous Page
To Previous Page IconTo Previous Page
Loading...
86
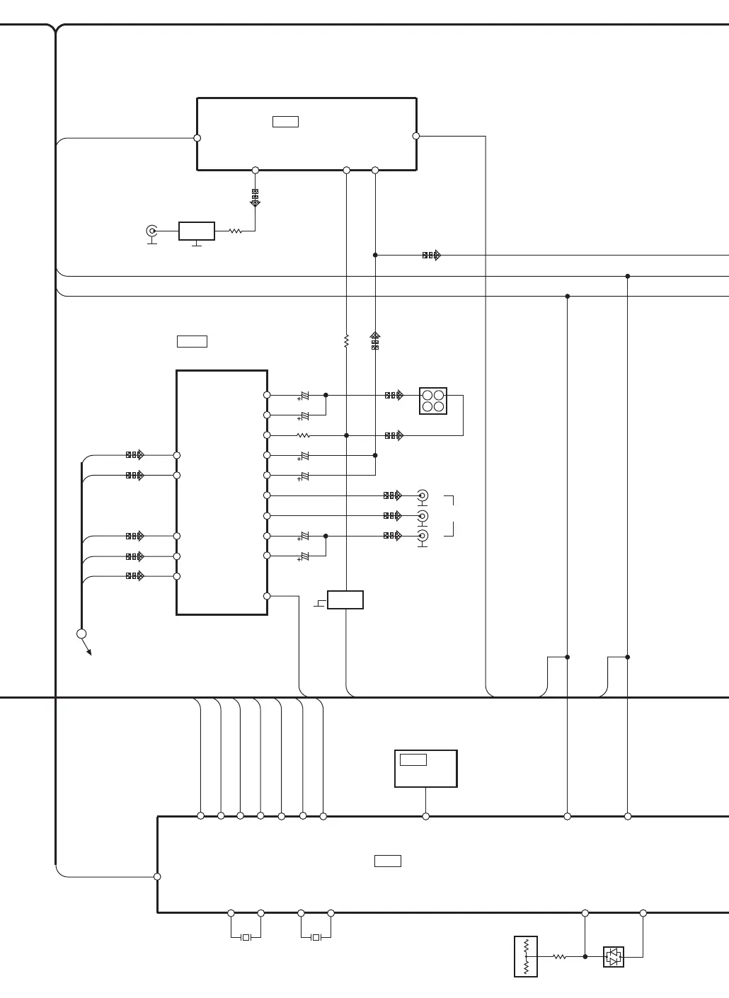
D2001,D2002
FG.AMP.OUT
87
FG.AMP.IN
72
IIC DATA
71
IIC CLK
OSD_V_OUT
TO DVD BLOCK
52
42
CVOUT
FM MUTE H
FM MUTE H
8
MO/ST/BIL/SAP
BIL ST MD
19
ANDID.H SW
A H SW
23
ABS NORM
ABS NORM
PYFIL
IIC DATA
DVD_OUT_H
WIDE1
5 YIN
10
3 CIN
Y_OUT
C_OUT
IIC DATA
8 PY IN
PYFIL
22
PY OUT1
19
CB OUT
17
CR OUT
Y/PY/G
CB/PB/B
14 CR IN
12 CB IN
CR/PR/R
30
VOUT1
29
VOUT2
32
COUT
25
Y
C
YOUT1
24
YOUT2
JK102
QR3401
PR
PB
Y
JK101
6 3
2
IIC CLK
7
IIC CLK
JK103
VIDEO OUT
1
Q3201
VIDEO
AMP
OSD_V_OUT
WIDE
AMP
21
PY OUT2
IC33501
C9ZB00000377
8 BIT MICRO CONTROLLER
IC3201
CIAB00001192
SIGNAL SELECT
74
CAP R/F
CAP R/F
11
CURRENT_LIMIT
TL
76
CAP.ET
EC
B
SYSCON/SERVO/TIMER MICON/OSD
IC6001
C2CBHF000262
35
32KHz.IN
36 38 39
X6002
32KHz.OUT
12MHz.IN
X6001
12MHz.OUT
R209
FG SENSOR
78
P.FAIL
IC6201
COEBH0000172
RESET

Related product manuals