EasyManua.ls Logo

Philips MCM9 - Control Board Circuit Diagram Part 1; Control Board Schematic Details

Philips MCM9
77 pages
Print Icon
To Next Page IconTo Next Page
To Next Page IconTo Next Page
To Previous Page IconTo Previous Page
To Previous Page IconTo Previous Page
Loading...
TUNERPLAY / PAUSE
PREV
TO BOTTOM PLATE
D
E
1300 A7
1301 A9
1302 A1
1303 A5
1304 A5
1305 A5
1306 A6
1307 A3
1308 A4
1309 A4
BASS
123456789
TAPE
#
4.9V
123456789
A
B
C
D
E
A
B
C
1310 A3
1311 A3
1312 E2
1313 E4
1314 E5
2300 B8
2301 A8
2302 A9
2304 E2
2305 E3
2306 E3
2307 E4
2308 E5
2309 E6
2310 E6
3301 A3
3302 A3
3303 A4
3304 A4
3305 A4
3306 A5
3307 A5
PROVISION FOR ESD WIRE TO BOTTOM PLATE
TO FRONT DISPLAY
#
TREBLE
TO COMBI
3308 A5
3312 D3
3313 D3
3314 D4
3315 D5
3316 D6
3317 D6
5300 A8
5301 A8
5302 B8
6308 D2
8300 B7
8301 E2
VOLUME
FRONT CONTROL PANEL KEYS
4.9V
AUX / CDR
4.9V
CD
NEXT
HEADPHONE ESD WIRE
HEADPHONE
HP_GND
REC
STOP
10K
3316
D
3303
270R
1N4003
6308
3314
10K
D
3317
10K
10K
3312
150R
3301
1312
EC12
10n
2310
SKQNAB
1310
3307
D
3308
1K8
D
D
1K2
3304
390R
D
5300
2u2
HP
8239_210_97634_01 (Control Circuit 1)...for 3529 pt4 dd wk0409
2
C
4
5
EVE
1314
1
A
3
B
820R
3306
5
RT-01T-1.0B
8301
1
A
1
B
3
C
2
4
2308
10n
1
2
3
4
2307
10n
FE-ST-VK-N
1300
5
6
7
8
9
10K
3313
10
11
12
13
14
15
2
3
4
1302
15FE-ST-VK-N
1
3302
220R
10n
2305
22n
2302
1
22n
2301
RT-01T-1.0B
8300
5302
2u2
5301
2u2
1
2
3
4
5
SKQNAB
1304
1301
TC38-103-61
6
7
SKQNAB
1305
SKQNAB
1303
SKQNAB
1309
SKQNAB
1308
ADC
SKQNAB
1311
ADC
560R
3305
2304
100n
D
3315
10K
2
C
4
5
SKQNAB
1307
1313
EVE
1
A
3
B
10n
2306
HP
100n
2300
SKQNAB
1306
VolB
HP_DETECT
VolA
VolB
10n
2309
+5V6
LedShData
LedEnable
HP_RIGHT
HP_LEFT
Key1
LedShStr
LedShClk
TUCE
Key1
+5V6
BassB
BassA
TrebleA
TrebleB
VolA
LedShClk
LedShClk
LedShData
LedShData
LedShStr
LedShStr
LedEnable
LedEnable
TUCE
TUCE
+D
BassB
BassA
TrebleB
+D
TrebleA
+D
+D
Note : Some values may varies, see respective parts list for correct value.
# : PROVISION
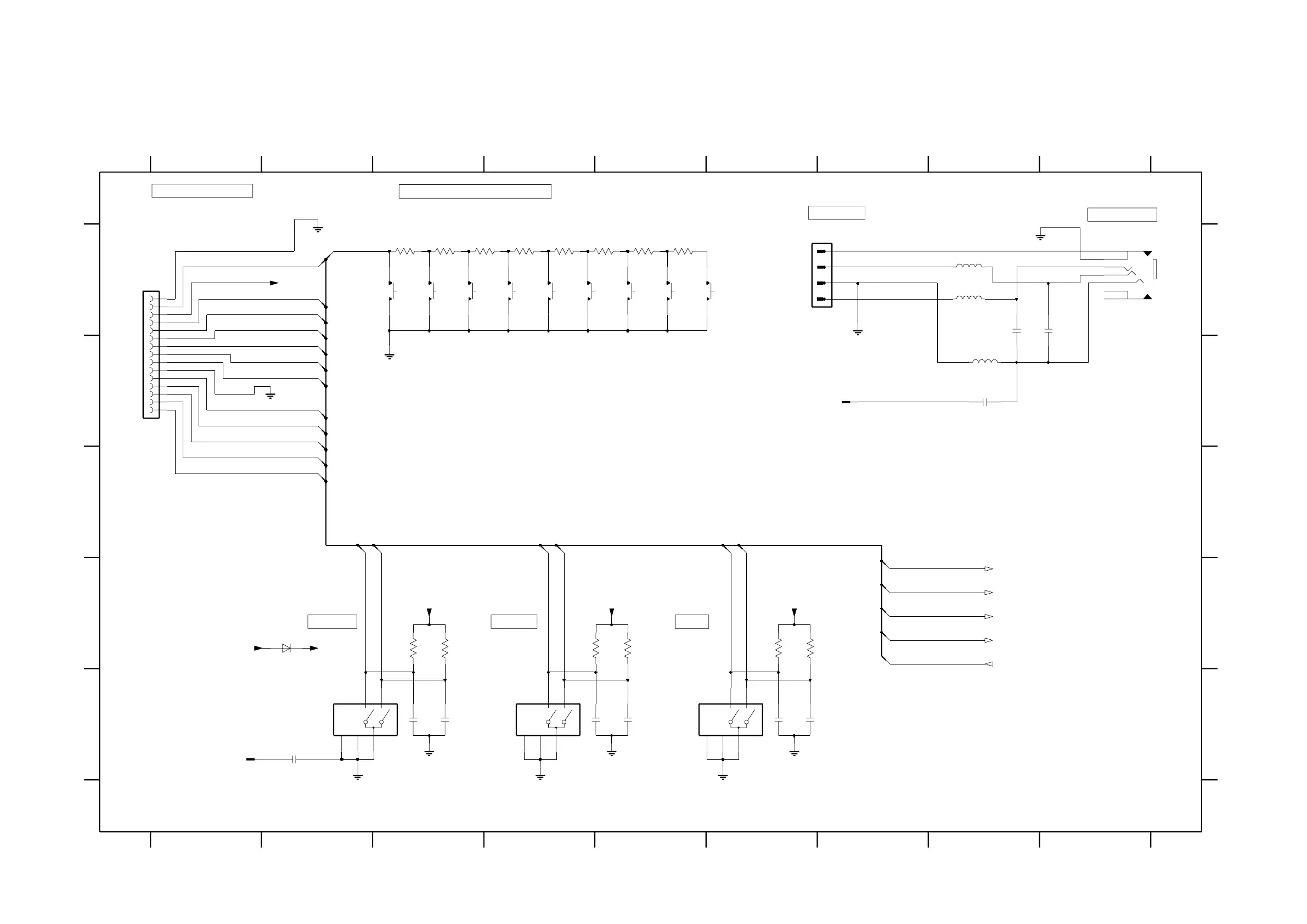
CONTROL BOARD - CIRCUIT DIAGRAM PART 1
6-9 6-9

Table of Contents

Other manuals for Philips MCM9

Related product manuals