EasyManua.ls Logo

Philips MCM9 - Control Board Circuit Diagram Part 2; Control Board Schematic Details

Philips MCM9
77 pages
Print Icon
To Next Page IconTo Next Page
To Next Page IconTo Next Page
To Previous Page IconTo Previous Page
To Previous Page IconTo Previous Page
Loading...
STB
D1
EN1
SRG8
89
123456789
A
B
C
D
E
A
B
C
D
E
2303 D5
2311 A4
#
VOLUME
VOLUME
1234567
2312 A4
2313 C3
2314 C3
2315 D3
2316 C8
3318 B2
3319 C2
3320 C2
3321 D2
3322 E2
3323 B5
3324 B6
3325 B6
3326 B6
3327 B7
3328 B7
3329 B7
TAPE
CD / DVD
3330 B8
3331 B8
3332 B8
3333 B9
3334 B9
3335 D5
3336 C5
5303 A3
5304 A3
6300 B8
6301 B7
6302 B6
6303 B5
6304 B8
6305 B9
6309 C5
TUNERTAPE
7301 B3
7302 C9
D
D
4u7
5303
D
D
D
TUNER
CD
AUX / CDR
AUX / CDR
#
3332
390R
6305
LTL-816TDK3
LTL-816TDK3
6301
LTL-816TDK3
6302
1K5
3325
3328
1K5
3322
1K0
D
2313
47p
D
10K
3319
LTL-816TDK3
6300
2311
100n
4u7
5304
3327
1K5
D
3335
10K
LTL-816TDK3
6303
10K
3320
2312
100n
3331
390R
3324
1K5
D
1K5
3330
D
22p
2316
2315
47p
7302
BC847B
47p
2314
5
6
7
14
13
12
11
9
10
1
16
8
7301
74HC4094D
3
2
15
4
1K5
3329
D
390R
3334
10K
390R
3333
3318
3336
10K
3326
1K5
D
D
10V100u
2303
6309
BAS316
3323
1K5
3321
10K
D
+5V6+5V6 +5V6
6304
LTL-816TDK3
+5V6
LedEnable
LedShClk
LedShData
TUCE
LedShStr
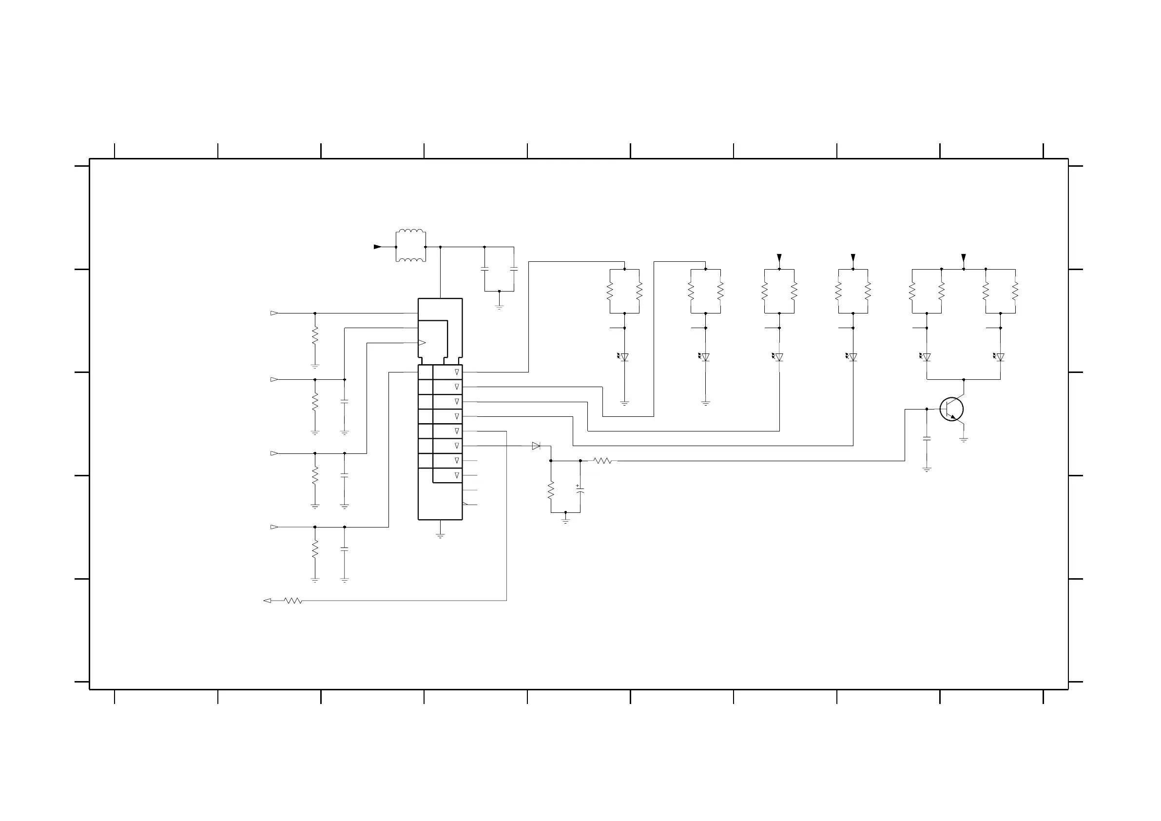
8239_210_97634_01 (Control Circuit 2)...for 3529 pt4 dd wk0409
Note : Some values may varies, see respective parts list for correct value.
# : PROVISION
CONTROL BOARD - CIRCUIT DIAGRAM PART 2
6-10
6-10

Table of Contents

Other manuals for Philips MCM9

Related product manuals