EasyManua.ls Logo

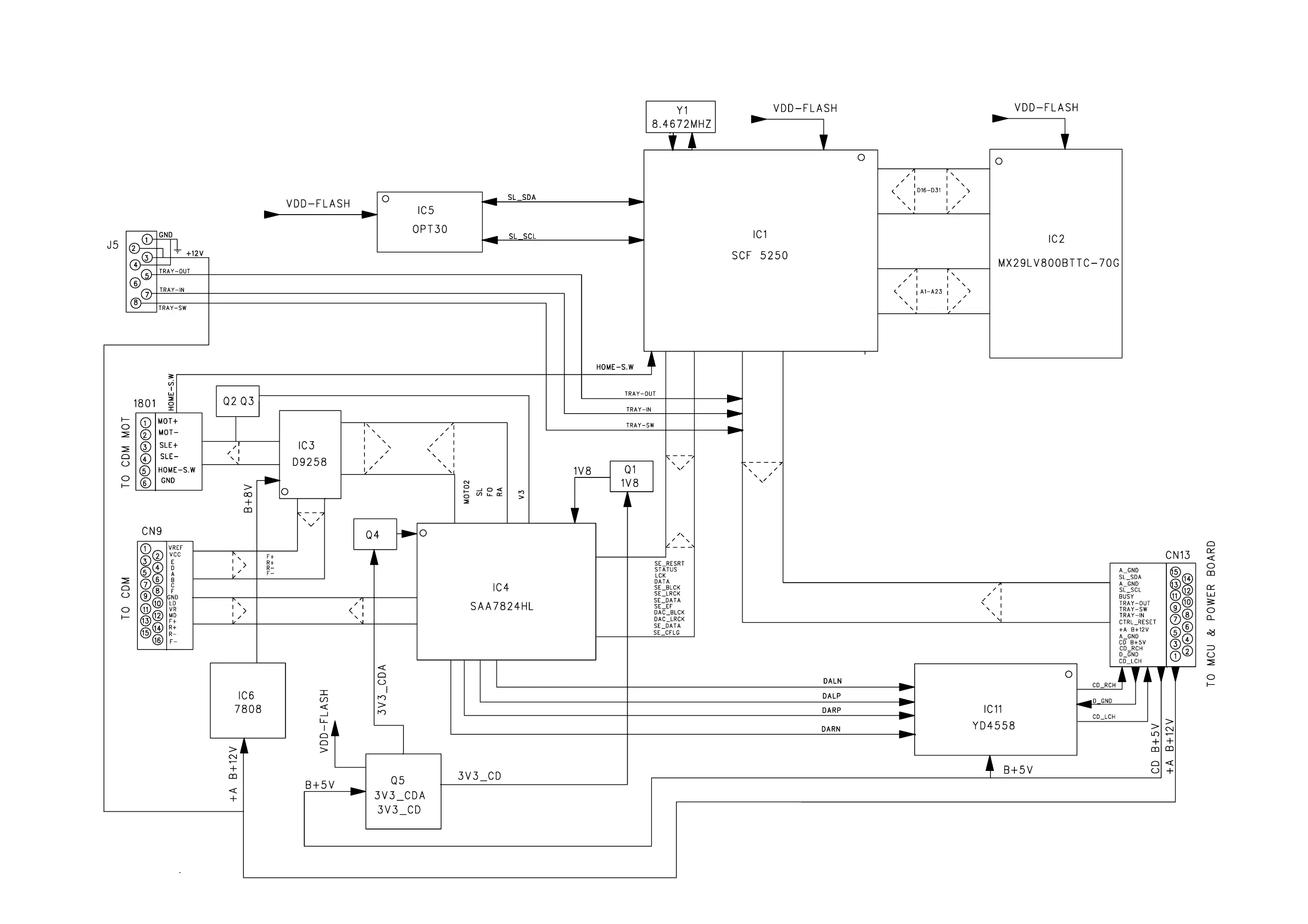
Philips MCM9 - Universal Loader Block Diagram; Loader IC Architecture

Philips MCM9
77 pages
Print Icon
To Next Page IconTo Next Page
To Next Page IconTo Next Page
To Previous Page IconTo Previous Page
To Previous Page IconTo Previous Page
Loading...
10-5 10-5
BLOCK DIAGRAM
Universal Loader

Table of Contents

Other manuals for Philips MCM9

Related product manuals