EasyManua.ls Logo

Philips MX5800SA - Page 118

Philips MX5800SA
129 pages
Print Icon
To Next Page IconTo Next Page
To Next Page IconTo Next Page
To Previous Page IconTo Previous Page
To Previous Page IconTo Previous Page
Loading...
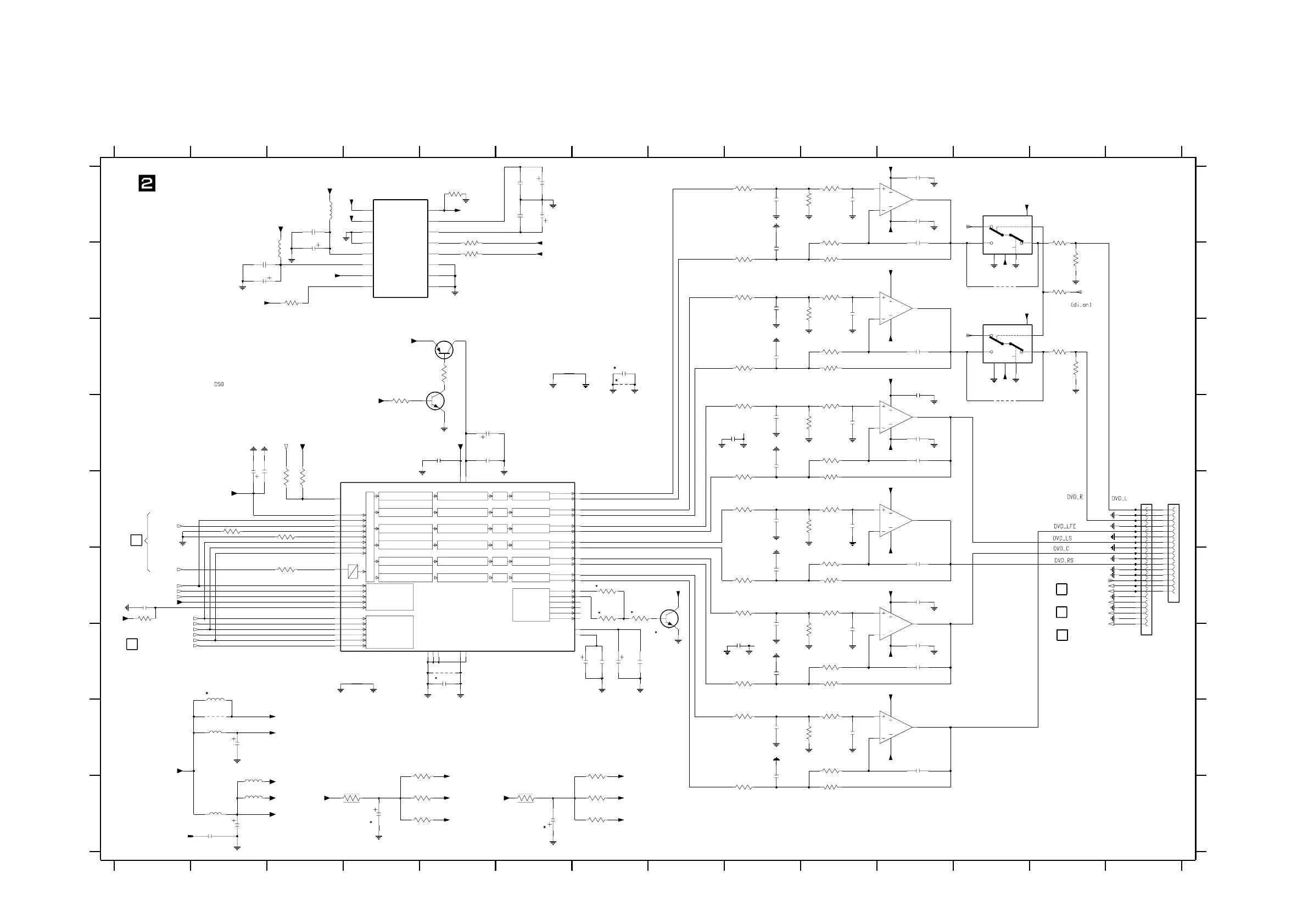
CIRCUIT DIAGRAM 2
11-8 11-8
AINL
AINR
DIF
DIV
VA
VL
RST_
MCLK GND
REF_GND
TST
SCLK
LRCK
FILT+
VQ
SDATA
CS4362
7201
17
AD0|CS_
39
AOUTA1+
40
AOUTA1-
35
AOUTA2+
36
AOUTA2-
29
AOUTA3+
30
AOUTA3-
38
AOUTB1+
37
AOUTB1-
34
AOUTB2+
33
AOUTB2-
28
AOUTB3+
27
AOUTB3-
42
DSD-SCLK
3
DSDA1
1
DSDA2
47
DSDA3
2
DSDB1
48
DSDB2
46
DSDB3
20
FILT+
531
7
LRCK1
10
LRCK2
6
MCLK
41
MUTEC1
26
MUTEC2
25
MUTEC3
24
MUTEC4
23
MUTEC5
22
MUTEC6
19
RST_
9
SCLK1
12
SCLK2
15
SCL|CCLK
16
SDA|CDIN
8
SDIN1
11
SDIN2
13
SDIN3
14 44 45
32
VA
4
VD
18
VLC
43
VLS
21
VQ
VOLUME CONTROL
INTERPOL FILTER DAC ANAL FILTER
INTERPOL FILTER DAC ANAL FILTER
VOLUME CONTROL
MIXER
VOLUME CONTROL
INTERPOL FILTER DAC ANAL FILTER
SERIAL PORT
:2
1
CONTROL PORT/
MODE SELECT
DIRECT STREAM
DIGITAL INPUT
TST GND
MUTE
CONTROL
INTERPOL FILTER DAC ANAL FILTER
VOLUME CONTROL
MIXER
VOLUME CONTROL
INTERPOL FILTER DAC ANAL FILTER
INTERPOL FILTER DAC ANAL FILTER
VOLUME CONTROL
MIXER
7 8 9 1011121314
A
B
C
D
E
F
G
H
I
A
B
C
D
E
F
G
H
I
1202 E14
* 100pF
2
1234567891011121314
123456
1203 E14
1800 I1
2201 I4
2202 I6
2203 H2
2204 I2
2205 D2
2206 D3
2207 D5
2208 D5
2209 G5
2210 F1
2211 G7
2212 G7
2213 G7
2214 G7
2220 A11
2221 A9
2222 B9
2223 A10
2224 B10
2225 A11
2226 C11
2227 B9
2228 C9
2229 A11
2230 C11
2231 D9
2232 E9
2233 D10
1
2234 E10
2236 F11
2237 D9
2238 F9
2239 D11
2240 F11
2241 G9
2242 H9
2243 G10
2244 H10
2245 G11
2246 H11
2247 G9
2248 I9
2249 G11
2430 D11
2431 D5
2432 C7
2433 D9
2434 G9
2435 I2
2436 B2
2437 A3
2438 A6
2439 A6
2440 A6
2441 A6
3
2442 B3
2443 B2
3201 I4
3202 I6
3203 H5
3204 H7
3205 I5
3206 I7
3207 I5
3208 I7
3211 D3
3212 D3
3215 E2
3216 E3
3219 F3
3220 G1
3221 A9
3222 B9
3223 A10
3224 B10
3225 A10
3226 B10
3227 A10
3228 C10
3229 B10
3230 C10
3231 B9
3232 C9
3241 D9
3242 E9
3243 D10
3244 E10
3245 D10
3246 E10
3247 D10
3248 E10
3250 F10
3251 E9
3252 F9
3261 F9
3262 H9
3263 G10
3264 H10
3265 F10
3266 H10
3267 G10
3268 H10
3269 G10
3270 I10
3271 G9
3272 I9
3294 B13
3295 A13
3296 C13
3297 B13
3298 C13
3299 F10
3330 F7
3331 F7
3332 F7
3333 D4
3334 C5
3335 B3
3336 B5
3337 A5
3339 A5
4201 C7
4202 G5
4203 B12
4204 D12
4206 H2
5
6
5201 H2
5202 I2
5211 I2
5212 I2
5213 A3
5214 B3
5220 G2
7205-A A12
7205-C C12
7221-A A11
7221-B B11
7222-A D11
7222-B E11
7223-A F11
7223-B H11
7226 G8
7227 C4
7228 D5
7229 A4
18
17
16
15
14
3226
13
12
11
10
1
23
8
7
4
3
22
21
20
2
19
2
1202
24
9
GND_C
* 100pF
22FMN-SMT-A-TF
@
2
* 100pF
@
2212
100n
2227
GND_C
+3v3_nand
GND_A
GND_ADC
100n
2439
100p
2203
47u
d
GND_C
GND_B
GND
5220
d
GND_A
3267
12K
100p
2245
+3V3
100p
2244
2225
560p
2221
100n 2206
d
5201
33u
5202
33u
100n
2432
7228
BC847BW
2441
4206
+5V_v
1u
d
GND_A
5212
2K2
3295
47R
3220
3241
18K
3298
10K
10R
3206
7
8
4
3204
10R
GND
LM833D
7222-B
5
6
12K
3225
3296
2K2
HEF4053BT
6
E
9
S
16
Vdd
7
Vee
8
Vss
5
Y0
3
Y1
4
Z
E
6
S
11
Vdd
16
Vee
7
Vss
8
Y0
12
Y1
13
Z
14
7205-C
+3v3_osc
HEF4053BT
7205-A
2230
100n
4201
3
2
1
8
4
GND_B
GND_A
GND_B
7222-A
LM833D
GND_B
10K
3333
3242
10K
1
15
15K
3264
11
6
7
2
1216
3
4
10
5
CS5333
7229
14
13
9
8
100n
GND_A
2220
12K
3243
15K
560p
+5V_v
GND_ADC
2238
5211
100n
2214
3263
15K
GND_A
4202
15K
3270
47R
3219
dpl_d
100n
2210
+3V3_DAC
GND_B GND_B
4204
GND_B
d
GND_C
15K
3250
10K
3202
4R7
2242
560p
3262
GND_C
GND_C
GND_C
GND_A
GND_A
GND_C
47R
3337
GND
3297
18K
GND_ADC
2440
1u
5213
GND_ADC
LM833D
3
2
1
8
4
3245
7221-A
10R
3207
12K
2247
10R
3205
3271
10K
560p
2234
GND_A
560p
GND_A
d
100p
2
1
8
4
2240
100n
7223-A
LM833D
3
GND_B
100n
2209
GND
2207
100n
2434
47n
47n
2433
27K
3212
3248
15K
47K
3339
BC369
7227
2437
100n
47u
2213
3294
10K
6
7
8
4
1u 2205
+3V3
LM833D
7223-B
5
2237
3251
10K
560p
3221
GND_ADC
+3V3_DAC
+3V3
10K
2223
100p
3244
2232
560p
15K
100p
2239
3265
d
2233
100p
GND
12K
560p
2241
+3V3_D
GND_A
100n
2436
2438
100n
3231
10K
2435
1n
3227
12K
GND_A
GND_A
GND_A
3336
47R
GND_A
3335
12K
47R
2208
100n
3247
3216
10K
17 18
GND_B
3215
10K
15
16
2
3
4
5
6
7
8
9
16FMN-SMT-A-TF
1
10
11
12
13
14
3252
1203
12K
3299
10K
GND_B
d
2236
100p
d
5214
GND_C
GND_CGND_C
GND_A
2211
1u
GND_A
mic_gnd
470R
3211
d
4
4K7
3334
47u
2431
LM833D
7221-B
5
6
7
8
+3V3
GND_ADC
GND_A
GND
3208
10R
15K
3332
GND
GND_B
100n
2430
10K
3261
d
2248
560p
3268
10K
3272
2246
100p
12K
3266
12K
2243
100p
1
15K
3224
GND_A
1800
RT-01T
+3V3_DAC
GND_C
GND_ADC
10K
100p
2224
GND
3222
GND_B
GND_C
4203
560p
2231
d
d
2222
560p
10R
3203
3269
15K
2228
560p
+3V3_DAC
10K
3232
47u
2204
7226
BC847BW
3331
10K
2229
3201
4R7
+3V3_D
100n
2249
3228
d
100n
100p
12K
15K
3230
2226
10K
3330
3229
15K
47u
2202
2201
47u
GND_B
3223
15K
3246
12K
-5V_v
2443
1u
1u
2442
GND_A
GND_A
dig_in_2
dig_in_1
dig_out
+3V3_DAC
AUX_DATA
+3V3_DPL
DPL_BCLK
DPL_WCLK
EM0
DPL_L
DPL_R
+5VA_A
-5VA_A
di_r
I2C_CLK4
MUTE_LR_SUB
DPL_R
DPL_L
DPL_MCLK
+5VA_A
-5VA_A
mic_in
+5VA_A
dac_rst
+5VA_A
-5VA_A
di_l
+5VA_B
-5VA_B
+5VA_A
-5VA_A
+5VA_C
-5VA_C
+5VA_B
-5VA_B
+5VA_B
+5VA_C
-5VA_A
-5VA_B
-5VA_C
MUX_MCLK
MUX_PCM_L_R
MUX_PCM_LS_RS
MUX_PCM_C_LFE
DSD_R
DSD_RS
DSD_LFE
MUX_WCLK
sda_dvd
scl_dvd
MUX_BCLK
+5VA_C
-5VA_C
3139 113 3503 pt4 sheet 2 dd wk321
1,7V
4,8V
4,2V
3,3V
2,5V
3,4V
3,4V
3,4V
5V
-5V
-5V
-5V
5V
5V
3,4V
3,4V
5V
-5V
5V
-5V
5V
-5V
5V
-5V
5V
-5V
5V
-5V

Other manuals for Philips MX5800SA

Related product manuals