EasyManua.ls Logo

Philips MX5800SA - HDPH & MIC Part - Circuit Diagram

Philips MX5800SA
129 pages
Print Icon
To Next Page IconTo Next Page
To Next Page IconTo Next Page
To Previous Page IconTo Previous Page
To Previous Page IconTo Previous Page
Loading...
6-10 6-10
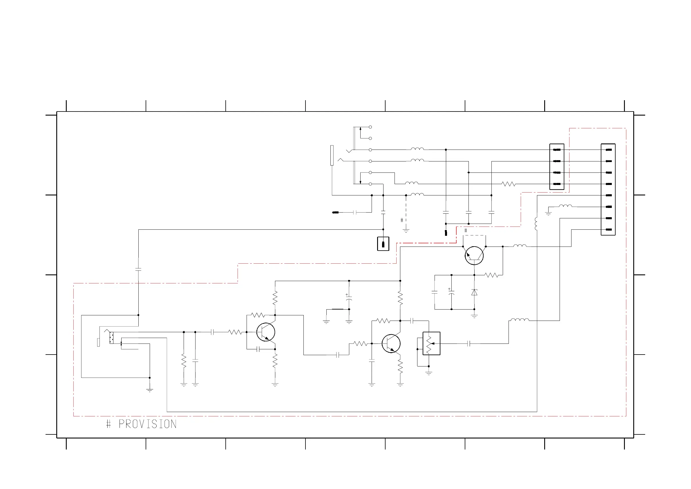
HDPH & MIC PART - CIRCUIT DIAGRAM
5604
1600 A4
1601 A7
1602 A7
1603 C1
1604 B5
1605 B5
1606 B4
2600 B5
2601 B5
2602 B6
1234567
1234567
A
B
C
D
A
B
C
D
2603 C4
2604 C6
2605 C5
2606 C2
2607 C3
2608 C4
2609 D2
2610 D4
2611 B4
2612 B1
2613 C5
2614 C5
2615 B4
3605 C4
3606 C3
3607 C5
3608 C3
3609 C4
3610 C3
3612 C5
3613 D2
3614 D3
3615 D5
3616 B6
3617 A6
4604 B5
4615 B6
5600 A5
5603 C6
5604 A5
5605 A5
5606 A5
5607 B7
5608 B6
5609 B6
6600 C6
7600 C3
7601 C5
7602 B5
agnd
1605
5605
RK09D
mic_gnd
3612
20K
2610
680p
5606
4
6
1
2
5
47n
2612
agnd
agnd
YKB21-5005G
1600
1
2
3
4
5
7
8
10K
3613
mic_gnd
5600
agnd
RT-01T
1604
1
1u0
2605
22n
2600
10K
3610
3609
1M0
2
3
4
5
6
7
8
7601
BC847B
mic_gnd
1602
FE-ST-VK-N
1
5608
5609
1n0
2607
1M0
3608
4604
1606
1
22n
2602
agnd
2606
47n
mic_gnd
47n
2611
3606
agnd
5607
2K7
2609
47n
2
45
31
100u
2603
2615
47n
2604
1u0
5603
2u2
4615
3605
YKB21-5075G
1603
mic_gnd
470R
BC847B
7600
22n
2601
1K5
36073615
330R
2608
470n
3614
33R
1K0
FE-ST-VK-N
1601
1
2
3
4
3617
2613
47n
agnd
2614
100u 16V
6600
BZX79-C10
3616
100R
7602
BC847B
MIC
+12A
MIC_DET
8239 210 9415 pt6 dd wk0334
For Karaoke version only

Other manuals for Philips MX5800SA

Related product manuals