EasyManua.ls Logo

Philips pm2521 - General

Philips pm2521
187 pages
Print Icon
To Next Page IconTo Next Page
To Next Page IconTo Next Page
To Previous Page IconTo Previous Page
To Previous Page IconTo Previous Page
Loading...
6
Fig. 1. Basic built-up
of PM2521
CONTROL SECTION DISPLAY SECTION
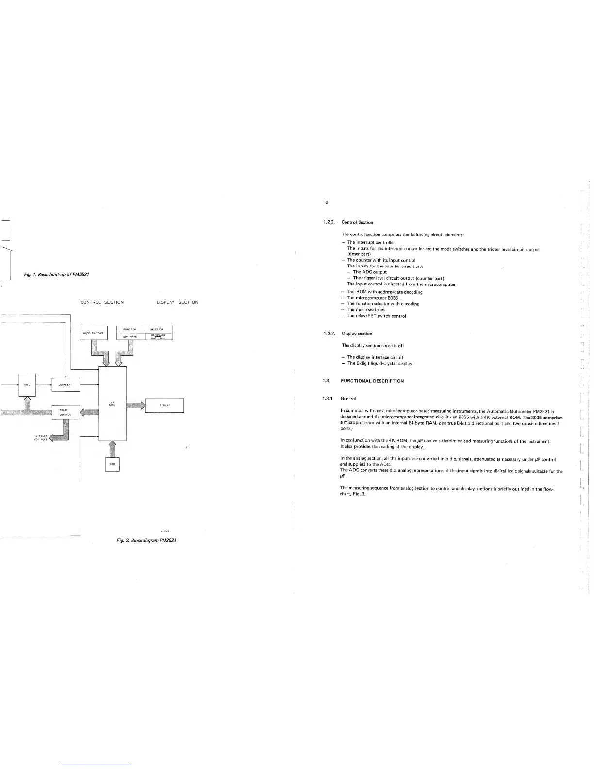
1.2.2.
Control
Section
The
control
section
comprises
the following
circuit
elements:
The interrupt
controller
The
inputs for
the interrupt
controller
are the
mode
switches
and the
trigger level
circuit
output
(timer
part)
The
counter
with its input
control
The inputs
for
the counter
circuit
are;
The
ADC output
The
trigger level
circuit
output
(counter
part)
The
input
control is
directed from
the
microcomputer
The
ROM
with
address/data
decoding
The
microcomputer
8035
The
function
selector
with
decoding
The
mode switches
The
relay/FET
switch
control
1.2.3.
Display
section
The
display
section
consists
of:
The
display
interface
circuit
The
5-digit
liquid-crystal display
1.3.
FUNCTIONAL
DESCRIPTION
1.3.1.
General
in common
with most
microcomputer-based
measuring
instruments,
the
Automatic
Multimeter PM2521
is
designed
around the
microcomputer
integrated
circuit
-
an
8035 with
a 4K external
ROM.
The
8035 comprises
a
microprocessor
with an
internal
64-byte
RAM, one true
8-bit
bidirectional
port and two
quasi-bidirectional
ports.
In conjunction
with the
4K ROM, the
pP controls
the timing
and measuring
functions of the
instrument.
It
also
provides the
reading of
the display.
In the analog
section, all the
inputs
are converted
into
d.c.
signals,
attenuated
as necessary
under
pP control
and
supplied to the
ADC.
The
ADC
converts these
d.c.
analog
representations
of
the input
signals
into
digital logic
signals suitable
for the
pP.
The
measuring
sequence
from
analog
section
to control
and
display
sections
is briefly outlined
in the flow-
chart, Fig.
3.
Fig. 2. Biockdiagram
PM2521

Other manuals for Philips pm2521

Related product manuals