EasyManua.ls Logo

Pioneer KRP-500P - Overall Block Diagram (2;2)

Pioneer KRP-500P
161 pages
To Next Page IconTo Next Page
To Next Page IconTo Next Page
To Previous Page IconTo Previous Page
To Previous Page IconTo Previous Page
Loading...
26
KRP-500P
1
2 3 4
A
B
C
D
E
F
1
2 3 4
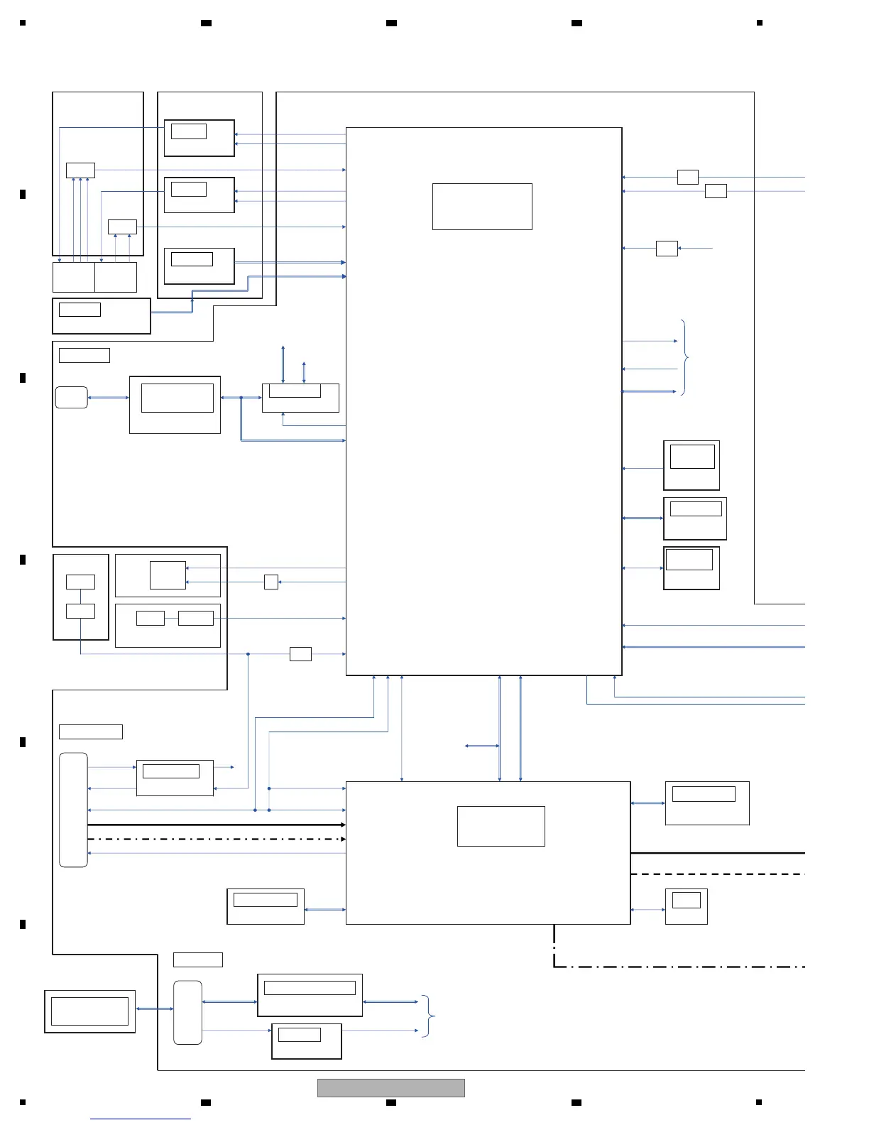
4.4 OVERALL BLOCK DIAGRAM (2/2)
FAN_CONT_A
FAN_A_ON
IC1201
PQ200WNA1ZPH
FAN_NG_A
FAN_CONT_B
FAN_B_ON
IC1202
PQ200WNA1ZPH
FAN_NG_B
IC7001
MB91F356B-G-SPE1-K
TEMP3_1
IC1203
TEMP3_2
MM1522XU
IC2401
AC_A_MUTE
MM1522XU
RESET_5504
PDN
From/To Module ucom
From/To
UART SW
(IC7201)
From/To DPRX
From/To
AUDIO ASSY
From
DISPLAY PORT
SDA_AV
A_NG_B
OTW
ACTIVE
AC_DET_B
M_SW_DET_B
STB_MT
SCL_AV
IC7201
TC74VHC126FTS1
IC1401
MAX3232CPW
WE_MD, WE_DP
TXD_232C_MAIN
RXD_232C_MAIN
TRST
INIT
IC7002
PST8427N
SDA_E2P
SCL_E2P
IC7003
BR24L02FJ
LED_R
XI/XO
LED_B_H / LED_B_L
X7001
ASS1227
RLS
REQ_MD
TXD_MD
RXD_MD
REM_IN
MODE
ARIA_OE_CPU
TO MAIN CPU
REM
STB_MT
STB_MT
DPTX_POW_DET
DP_CABLE_DET
INT_DP
RST_DP
SCL_DP
SDA_DP
TXD_DP
RXD_DP
TXD_DP
RXD_DP
IC5002
DP_CABLE_DET
TC74VHC08FTS1
AUX_CH
IC5003
S25FL016A0LMF013
MAIN LINK
HPD
IC5001
GM68020H-CG-K
I2C_MSCL
D+
D-
CLS_DET
I2C_MSDA
IC5005
X5001
M2404HEPROM
ASS1225
I2S OUT
DATA, SCLK, WS MCLK, MUTE
DPHD_O/DPVD_O/DPDE_O/DPCLK_O
DPRA_O[0:9]/DPGA_O[0:9]/DPBA_O[0:9]
DPRB_O[0:9]/DPGB_O[0:9]/DPBB_O[0:9]
RTS_CS
TXD_CS
RXD_CS
DET_CS
IC8001
SN65LVDS180PW
From/To
DIGITAL ASSY
IC5002
TC74VHC08FTS1
MAIN CPU
RS-232C
LED
RLS
REG
RESET
IC (2.7V)
10.135MHz
X'TAL
232C
Transceiver
Mini Din6
Tr
DisplayPort
Receiver
HDCP ROM
27MHz
X'TAL
SPI FLASH
LVDS Tx/Rx
Buffer
Color Sensor
Module
Buffer
DisplayPort
EEPROM 2k
UART SW
REG
FAN CH ASSY
FAN ASSY
MAIN ASSY
SENS
ASSY
IR ASSY
LED
ASSY
RLS ASSY
IR
FAN
×1
FAN
×2
OR
OR
CN1401
JA5001
Display
Port
CN8001
Color
Sensor
Temp
Temp
Buffer
INV
RS-232C
TXD_232C
RXD_232C
TXD_232C
RXD_232C
TXD_232C_MD
RXD_232C_MD
TXD_DP
RXD_DP
INV
INV
INV
INV

Table of Contents

Related product manuals