EasyManua.ls Logo

Powertronix Alcor - Page 16

Default Icon
46 pages
Print Icon
To Next Page IconTo Next Page
To Next Page IconTo Next Page
To Previous Page IconTo Previous Page
To Previous Page IconTo Previous Page
Loading...
Powertronix spa reserves the right to modify this document without notice
Page 16 of 46
R&D – USER MANUAL DT0430-E04
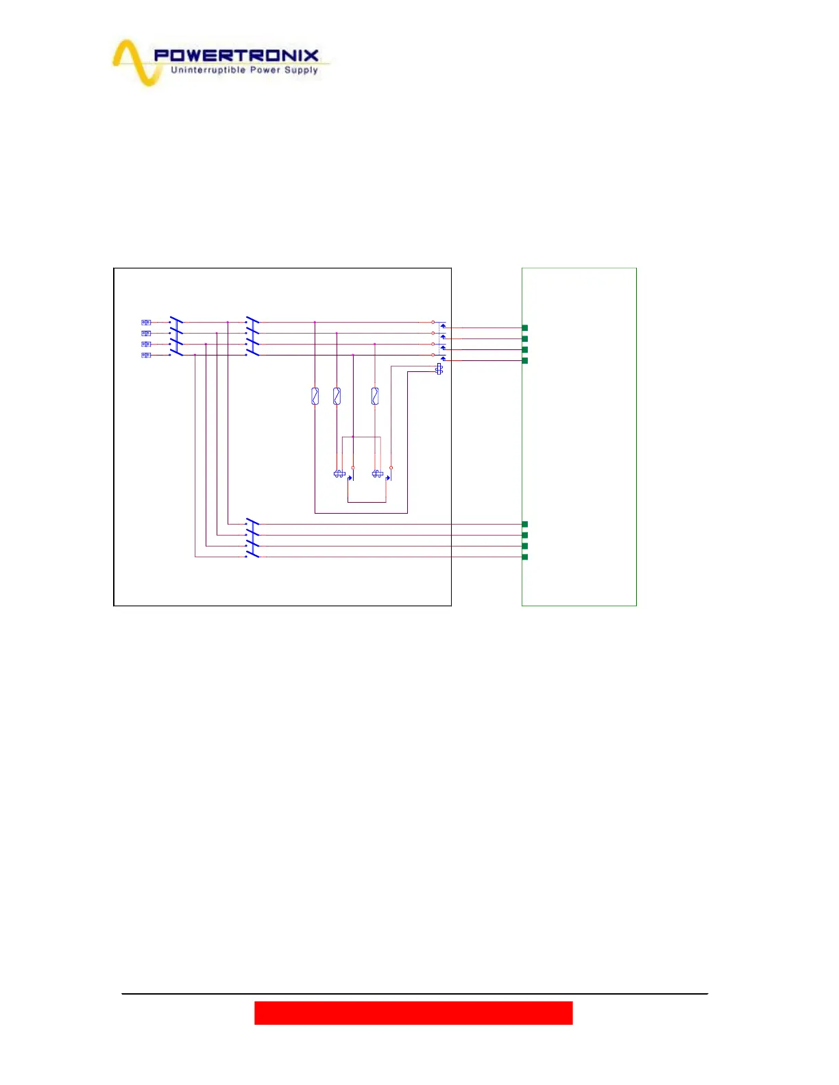
If necessary, a system against voltage return needs to be created in the UPS distribution panel as
shown in diagram 2.6b
A: general mains circuit breaker / switch
C: automatic switch or at least a fuse for the mains
B: automatic switch or at least a fuse for the reserve network
K3: protection contactor against return voltage
K1-K2: additional relays on the change-over contact coil supply
UPS
L1-RESERVE
L2-RESERVE
L3-RESERVE
NEUTRAL
L1-MAINS
L2-MAINS
L3-MAINS
NEUTRAL
A B
C
L1
L2
L3
NEUT
K2K1
K3
DISTRIBUTION PANEL

Table of Contents

Related product manuals