EasyManua.ls Logo

Quectel RM502Q-GL - Page 56

Quectel RM502Q-GL
84 pages
Print Icon
To Next Page IconTo Next Page
To Next Page IconTo Next Page
To Previous Page IconTo Previous Page
To Previous Page IconTo Previous Page
Loading...
5G Module Series
RM502Q-GL Hardware Design
RM502Q-GL_Hardware_Design 55 / 83
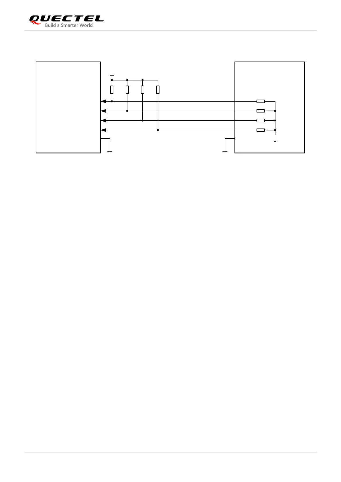
The following figure shows a reference circuit for these four pins.
Host Module
CONFIG_0
CONFIG_1
CONFIG_2
CONFIG_3
GPIO
GPIO
GPIO
GPIO
21
69
75
1
VCC_IO_HOST
R1
10k
R2
10k
R3
10k
R4
10k
NM-0Ω
NM-0Ω
NM-0Ω
0Ω
NOTE: The voltage level of VCC_IO_HOST depends on the host side and could be 1.8 V or 3.3 V.
Figure 27: Recommended Circuit for Configuration Pins

Table of Contents

Related product manuals