EasyManua.ls Logo

Roland Jupiter-80 - Circuit Diagram (Main Board: 3;7)

Roland Jupiter-80
101 pages
To Next Page IconTo Next Page
To Next Page IconTo Next Page
To Previous Page IconTo Previous Page
To Previous Page IconTo Previous Page
Loading...
58
Jun. 2011 JUPITER-80
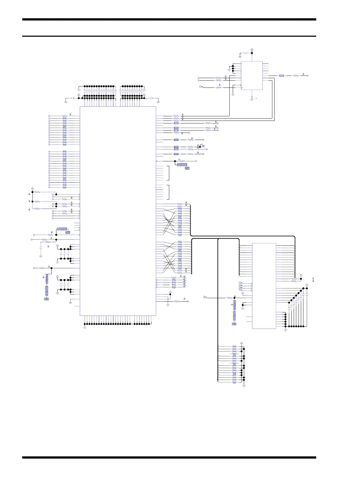
Circuit Diagram (Main Board: 3/7)
fig.d-main-3.eps@L
W2ED(7)
UA8
DGND
UA1
W2ED(9)
D+3.3V
UA7
UA13
D+1.5V
SD_DA2
W2ED(6)
UA6
DGND
DGND
DGND
W2ED(10)
UA5
W2ED(15)
W2ED(5)
UA4
W2ED(14)
W2ED(11)
UA3
W2ED(13)
W2ED(4)
D+1.5V
UA2
W2ED(12)
DGND
W2ED(11)
W2ECS
DGND
W2EA(0)
UXCS4
UXWSPWAIT
W2EA(12)
W2EA(8)
W2ED(10)
W2EA(9)
DGND
W2EA(11)
W2ED(9)
D+3.3V
W2EA(13)
DGND
UXWE0
DGND
W2EA(9)
W2ED(8)
W2EA(11)
XRST
W2EA(10)
W2ED(7)
W2EA(12)
W2ECAS
D+3.3V
W2EA(8)
W2ED(6)
W2EA(6)
W2ED(15:2)
DGND
W2ECS
W2EA(7)
W2ED(5)
W2EA(1)
W2EA(13)
DGND
W2EA(5)
W2EA(7)
W2ED(4)
D+3.3V
D+3.3V
W2EA(0)
W2EA(6)
W2ED(3)
DGND
W2ERAS
D+1.5V
W2EA(4)
W2EA(4)
W2ED(2)
W2EA(3)
W2ECAS
W2EA(3)
D+3.3V
W2ED(12)
W2EWE
C384FSWSP
W2EA(5)
W2EA(2)
W2ED(14)
DGND
UWBUSCK
W2EA(2)
W2EA(1)
W2ED(15)
UXRD
DGND
W2EA(10)
UXWSPINT
DGND
W2ED(3)
W2EWE
UA12
W2ERAS
W2ED(13)
UA11
W2ED(2)
PLL_RST
UA10
W2ED(8)
W2ECK
UA9
UD0
UD1
UD2
UD3
UD4
UD5
UD6
UD7
UD8
UD9
UD10
UD11
UD12
UD13
UD14
UD15
DREQ1
DREQ0
DACK1
DACK0
DGND
SYNC
256FS
SD_AD
SD_DA1
SD_DIT
BCKO
BCKO
W2EA(13:0)
W2ECK
DGND
DGND
DGND
D+3.3V
BCKO
SD_SSC1
SD_SSC2
SDT_SSC1
LRCK
DGND
D+3.3V
W2EA(10)
W2EA(12)
W2EA(13)
W2EA(11)
W2EA(9)
W2EA(8)
W2EA(7)
W2EA(6)
W2EA(5)
W2EA(4)
W2EA(0)
W2EA(1)
W2EA(2)
W2EA(3)
BCK
DGND
EXB28V220JX
RA92
18
6
54
3
27
0.1uF C207
0.1uF
C227
0.1uF
C210
10uF
C221
EXB28V103JX
RA95
18
6
54
3
27
EXB28V221JX
RA97
18
6
54
3
27
10uF
C196
10uF C193
33R284
0.1uF
C218
100R294
10uF
C232
22
R277
0.1uF C215
0.1uF
C201
0.1uFC228
0.1uF
C195
220
R282
EXB28V101JX
RA103
18
6
54
3
27
0.1uFC229
EXB28V101JX
RA100
18
6
54
3
27
0.1uF C217
EXB28V101JX
RA101
18
6
54
3
27
0.1uF C202
10k
R278
0.1uF C199
L13 BLM15BD471SN1D
100
R295
22pF
C223
UnPop
10kR315
EXB28V103JX
RA93
18
6
54
3
27
0.1uF C211
EXB28V101JX
RA102
18
6
54
3
27
0.1uFC231
10kR316
0.1uF C208
0.1uF C213
10k
R275
100
R296
10k
R279
0.1uF
C190
0.1uF
C191
EXB28V101JX
RA98
18
6
54
3
27
EXB28V680JX
RA86
18
6
54
3
27
33
R285
EXB28V220JX
RA90
18
6
54
3
27
56pF
C187
0.1uF C200
22R293
EXB28V103JX
RA96
18
6
54
3
27
0.1uF C197
10uF
C192
330
R281
UnPop
68
R289
0.1uF C206
0.1uF
C219
EXB28V220JX
RA89
18
6
54
3
27
0.1uF C203
0.1uF
C209
EXB28V220JX
RA91
18
6
54
3
27
T6TZ3AFG-0002(O)
IC20
62
64
65
66
68
69
70
71
74
75
76
78
80
95
84
82
5
2
7
133
138
135
136
137
134
139
174
8
13
24
30
39
96
99
102
103
104
106
107
108
109
111
112
114
116
58
59
60
67
83
92
105
118
143
171
176
88
132
44
29
31
32
34
9
101
57
90
91
93
94
117
119
122
120
85
89
1
6
3
4
20
22
25
27
28
26
23
21
18
15
11
10
155
157
158
159
47
55
61
73
79
87
97
113
123
127
140
149
156
163
175
17
148
125
126
128
129
141
142
145
146
166
144
115
100
81
72
56
45
48
50
53
54
52
49
46
43
40
41
37
36
38
14
16
35
12
165
154
147
131
121
110
98
86
77
63
51
42
33
19
160
161
162
164
167
168
169
170
172
173
124
150
151
152
153
130
0.1uF
C194
EXB28V101JX
RA99
18
6
54
3
27
0.1uFC230
0.1uF C214
0.1uF
C205
EXB28V680JX
RA87
18
6
54
3
27
100
R280
33
R286
1000pFC189
UnPop
0.1uF
C216
0.1uF
C212
0.1uFC225
0.1uF C204
0.1uF C198
EXB28V680JX
RA88
18
6
54
3
27
M12L64164A-7TG2M(70NM)
IC21
25
A2
24
A1
23
A0
19
_CS
18
_RAS
16
_WE
37
CKE
32
A7
17
_CAS
39
UDQM
15
LDQM
36
NC
6
VSSQ
46
VSSQ
12
VSSQ
2
DQ0
4
DQ1
5
DQ2
7
DQ3
8
DQ4
11
DQ6
13
DQ7
42
DQ8
44
DQ9
45
DQ10
47
DQ11
48
DQ12
50
DQ13
10
DQ5
51
DQ14
38
CLK
DQ15
53
VDDQ
43
VDDQ
9
VDDQ
49
VDDQ
3
VDD
27
VDD
1
VDD
14
VSS
54
VSS
28
VSSQ
52
41
VSS
NC
40
20
BA0
21
BA1
35
A11
22
A10/AP
34
A9
33
A8
31
A6
30
A5
29
A4
26
A3
56pF
C188
UnPop
100
R297
68
R283
22
R276
220
R309
UnPop
0.1uF
C226
EXB28V103JX
RA94
18
6
54
3
27
0.1uF C220
33R287
33
R288
0
R302
100pF
C222
UnPop
L16
BLM15BD102SN1D
220
R304
L17
BLM15BD102SN1D
220
R305
22
R290
L14 BLM15BD471SN1D
150
R308
L12 BLM15BD471SN1D
0
R790
2
3.6V
TC74LCX574FT(EL.K)
IC62
9
D7
8
D6
7
D5
6
D4
5
D3
D2
4
2
D0
1
_OE
11
CK
10
GND
17
Q2
16
Q3
Q4
15
13
Q6
12
Q7
3
D1
14
Q5
18
Q1
20
VCC
19
Q0
0.1uF
C94
22
R317
L29
BLM15BD471SN1D
L1007
BLM15BD102SN1D
220
R291
L15
BLM15BD601SN1D
220
R306
220
R307
100
R298
33
R312
33
R310
220
R311
120
R299
120
R300
150
R303
EA12 (0:Lower24bit)
EA7,6 (00:SYSCKO Output=384fs)
(internal pull-up)
open
112mA(Typ.)
open
EA9 (0:SYNC as Slave)
(WSP Mode Setting)
(out)
28mA(Typ.)
EA2,1,0 (001:Wait=1Clock)
EA10 (0:INT as Totempole Output)
EA3 (1:Big Endian)
EA11 (0:WAIT as Totempole Output)

Table of Contents

Other manuals for Roland Jupiter-80

Related product manuals