EasyManua.ls Logo

SAME SILVER 100.6 - Page 320

Default Icon
470 pages
Print Icon
To Next Page IconTo Next Page
To Next Page IconTo Next Page
To Previous Page IconTo Previous Page
To Previous Page IconTo Previous Page
Loading...
controls
electro-hydraulic controls
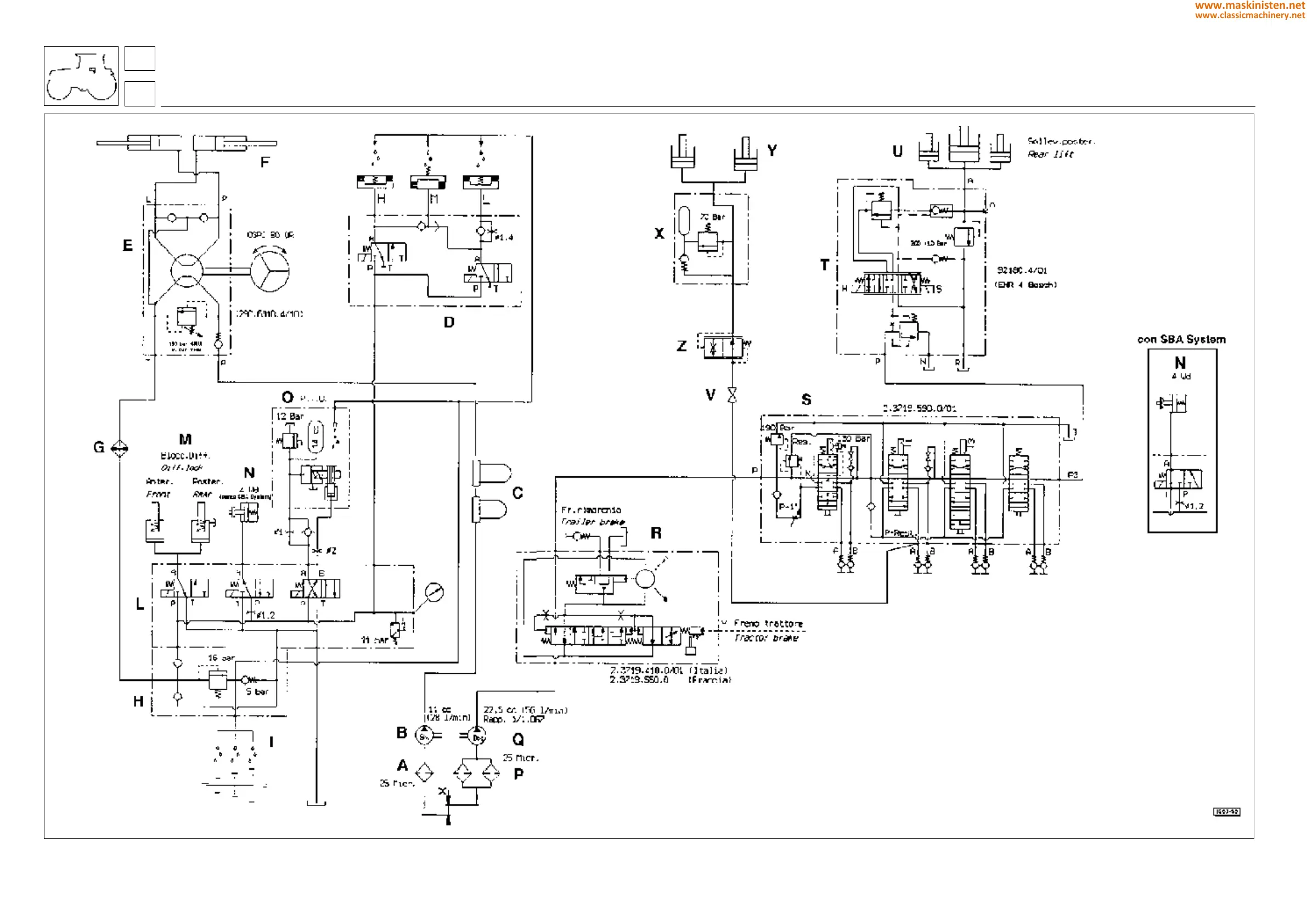
Fig. 7 - Hydraulic circuit diagram for machine equipped with electrohydraulic controls.
6
68
A - oil filter
B - oil pump
C - resonators
D - AGROSHIFT
E - power steering directional control valve
F - steering cylinders
G - heat exchanger
H - pressure control valves assembly
I - transmission lubrication
L - hydraulic power unit
M - differential lock
N - four wheel drive coupler
O - rear P.T.O. clutch
P - oil filters
Q - hydraulic pump
R - hydraulic trailer brake control valve
S - auxiliary spool valve
T - hydraulic circuit for electronic type lift system
U - lift cylinders
V - front lift load holding valve
Y - front lift cylinders
Z - pressure control valve
X - front lift shock valve
320
www.maskinisten.net
www.classicmachinery.net

Table of Contents

Related product manuals