EasyManua.ls Logo

Samlexpower Evolution Series - Page 68

Samlexpower Evolution Series
132 pages
Print Icon
To Next Page IconTo Next Page
To Next Page IconTo Next Page
To Previous Page IconTo Previous Page
To Previous Page IconTo Previous Page
Loading...
68 | SAMLEX AMERICA INC.
SECTION 3 | Installation
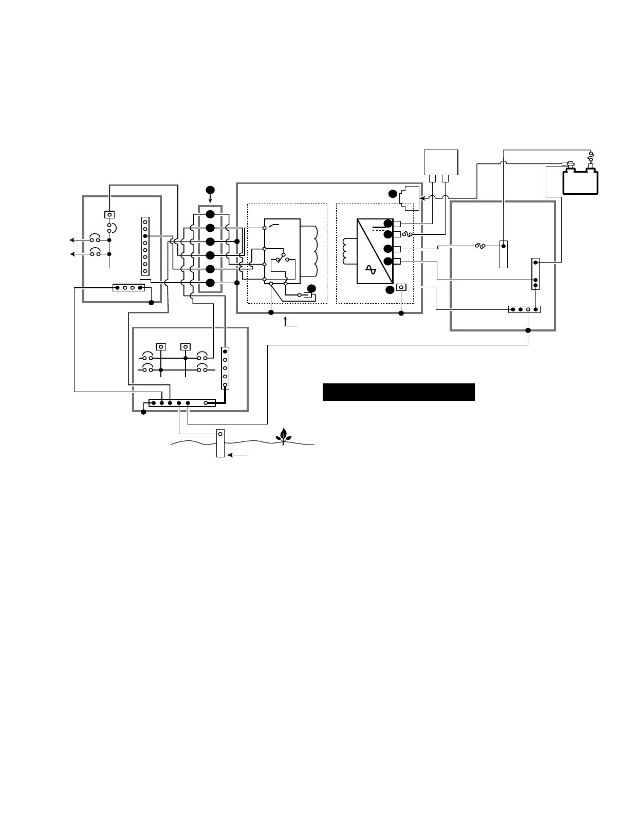
Fig 3.13 Installation Diagram for Typical Shore Based Installation for
EVO-1212F-HW and EVO-1224F-HW
ELECTRICAL
SUB-PANEL FOR
EVO (SINGLE
PHASE: 120 VAC)
N-B
G-B
To loads
backed up
by EVO
LINE
+
-
+
-
+
-
+
-
GRID ELECTRICAL PANEL
(SPLIT PHASE: 120/240 VAC)
N-B
G-B
G-B
A B
A.C. Section
D.C. Section
Neg. (-)
Bus
Battery
Bank
Pos. (+)
Bus
EVO INVERTER CHARGER: EVO-1212F-HW / EVO-1224F-HW
SBJ
GE
AWG #6
AWG #6
DC ELECTRICAL
PANEL
External
Charge
Controller
RJ-45
6
4
3
2
1
5
J6
RY2
J7
J1
J2
J9
J4
Metal Chassis
20
21
22
23
24
25
26
Grounding Electrode (GE) i.e. the Ground Rod embedded in earth.
BCTS
See LEGEND on the next page
27

Other manuals for Samlexpower Evolution Series

Related product manuals