EasyManua.ls Logo

Samlexpower Evolution Series - Section 4

Samlexpower Evolution Series
132 pages
Print Icon
To Next Page IconTo Next Page
To Next Page IconTo Next Page
To Previous Page IconTo Previous Page
To Previous Page IconTo Previous Page
Loading...
74 | SAMLEX AMERICA INC.
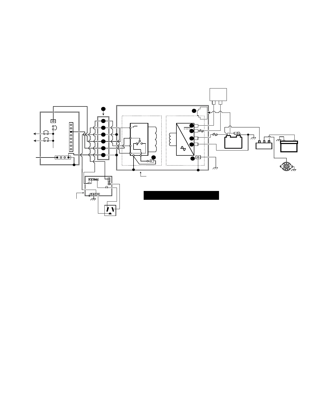
Fig 3.15 Installation Diagram for Typical RV / Mobile Installation for EVO-1212F-
HW and EVO-1224F-HW
ELECTRICAL
SUB-PANEL FOR
EVO (SINGLE
PHASE: 120 VAC)
N-B
G-B
To loads
backed up
by EVO
LINE
+
-
+
-
A.C. Section
D.C. Section
EVO INVERTER CHARGER: EVO-1212F-HW / EVO-1224F-HW
RJ-45
6
4
3
1
2
5
J6
RY2
J7
J1
J2
J9
J4
27
Metal Chassis
20
21
22
23
24
25
26
G-B
L-B L
120V, SINGLE
PHASE ELECTRICAL
PANEL OF RV
30A Service Inlet for 30A
RV Power Supply Cord
NEMA TT-30P
G
NL
N-B
N
+
-
+
-
Battery
Bank
External
Charge
Controller
+ + +
-
+
Battery Isolator
Engine Starter
Battery
Alternator
See LEGEND on the next page
BCTS
SECTION 3 | Installation

Other manuals for Samlexpower Evolution Series

Related product manuals