EasyManua.ls Logo

Samsung MWR-WE00 - Setting the Current Time and Day

Samsung MWR-WE00
36 pages
Print Icon
To Next Page IconTo Next Page
To Next Page IconTo Next Page
To Previous Page IconTo Previous Page
To Previous Page IconTo Previous Page
Loading...
Samsung Electronics 4-4
Troubleshooting
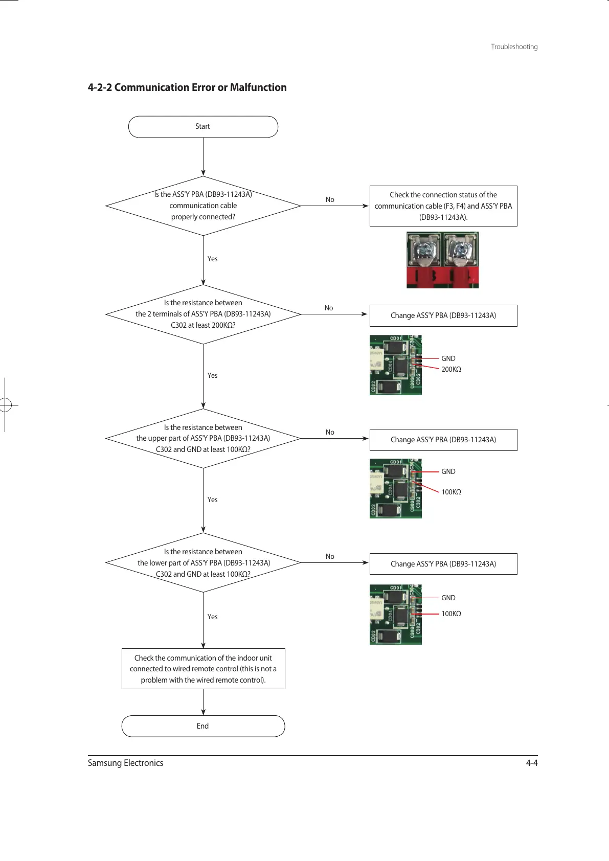
4-2-2 Communication Error or Malfunction
Yes
Start
Is the ASS'Y PBA (DB93-11243A)
communication cable
properly connected?
Check the connection status of the
communication cable (F3, F4) and ASS'Y PBA
(DB93-11243A).
No
Yes
Change ASS'Y PBA (DB93-11243A)
No
Yes
Is the resistance between
the upper part of ASS'Y PBA (DB93-11243A)
C302 and GND at least 100KΩ?
Change ASS'Y PBA (DB93-11243A)
No
Yes
Is the resistance between
the lower part of ASS'Y PBA (DB93-11243A)
C302 and GND at least 100KΩ?
Change ASS'Y PBA (DB93-11243A)
No
End
Check the communication of the indoor unit
connected to wired remote control (this is not a
problem with the wired remote control).
GND
GND
GND
100KΩ
200KΩ
100KΩ
Is the resistance between
the 2 terminals of ASS'Y PBA (DB93-11243A)
C302 at least 200KΩ?
유선리모컨_MWR-WE10_E_33320A(1)_1.indd 4 2010-12-23 오후 5:51:20

Other manuals for Samsung MWR-WE00

Related product manuals