EasyManua.ls Logo

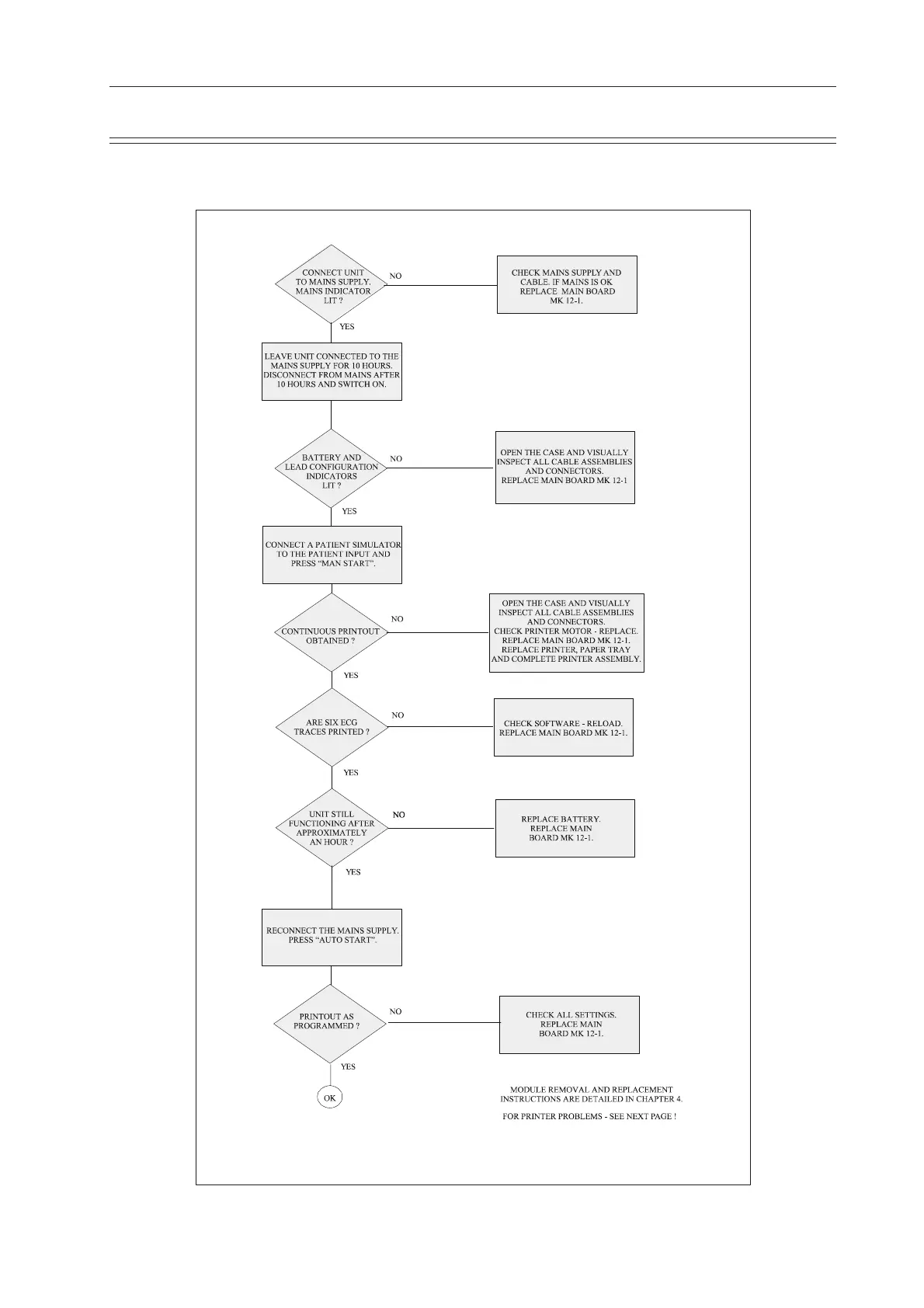
Schiller AT-2 - Fault Diagnosis Chart

Schiller AT-2
109 pages
Print Icon
To Next Page IconTo Next Page
To Next Page IconTo Next Page
To Previous Page IconTo Previous Page
To Previous Page IconTo Previous Page
Loading...
Page 3.3
Chapter 3
Fault Diagnosis
SCHILLER AT-2 6-Channel ECG Unit
SERVICE HANDBOOK Issue 2.1 November 1998
Fault Diagnosis Chart

Other manuals for Schiller AT-2

Related product manuals