EasyManua.ls Logo

Sharp AL-2020 - Page 200

Sharp AL-2020
220 pages
Print Icon
To Next Page IconTo Next Page
To Next Page IconTo Next Page
To Previous Page IconTo Previous Page
To Previous Page IconTo Previous Page
Loading...
AL-2020/2035/2040/2050/2060 CIRCUIT DIAGRAM 14 - 23
PB_NOE
PB_ADDR0
PB_ADDR5
PB_ADDR1
PB_ADDR2
PB_ADDR3
PB_DATA1
PB_DATA0
PB_DATA0
PB_DATA4
PB_DATA4
PB_DATA3
PB_DATA1
PB_DATA7
PB_DATA6
PB_DATA5
PB_DATA3
PB_DATA5
PB_DATA2
PB_DATA7
PB_DATA6
PB_DATA2
PB_ADDR4
PB_ADDR6
PB_ADDR7
PB_NWE
PB_NOE
PB_NWE
FG
ISP33
VCC3
ISP33
VCC3
VCC3
VCC3
VCC3
ISP33
FG
VCC3
VCC3 VCC3
VCC3
VCC3
VCC3
PB_DATA[7:0](9,13)
PB_NWE(5,9)
DT_REQB(9)
PB_DATA[7:0] (9,13)
DT_ACKB(9)
INT_USBD(9)
PB_NCS3(9)
PB_NOE(5,9)
PB_ADDR[7:0] (9,13)
PB_NAE0(5,9)
/OP_RST(5,9)
/RES_USB20(1)
SUSPEND(USB2.0)(9)
WAKEUP(9)
DT_ACKB(9)
GND
GND
GND
USB2.0 DEV1
L13
0J <1608>
CN1
UBR23-4K2200
-D
2
+D
3
SHIELD
5
GND
4
+5V
1
R258 10KJ
C269
0.1U
C404
1U<2012>
TP693
C272
15P
C410
0.1U
TP683
C261
10U/10V<2012>
TP871
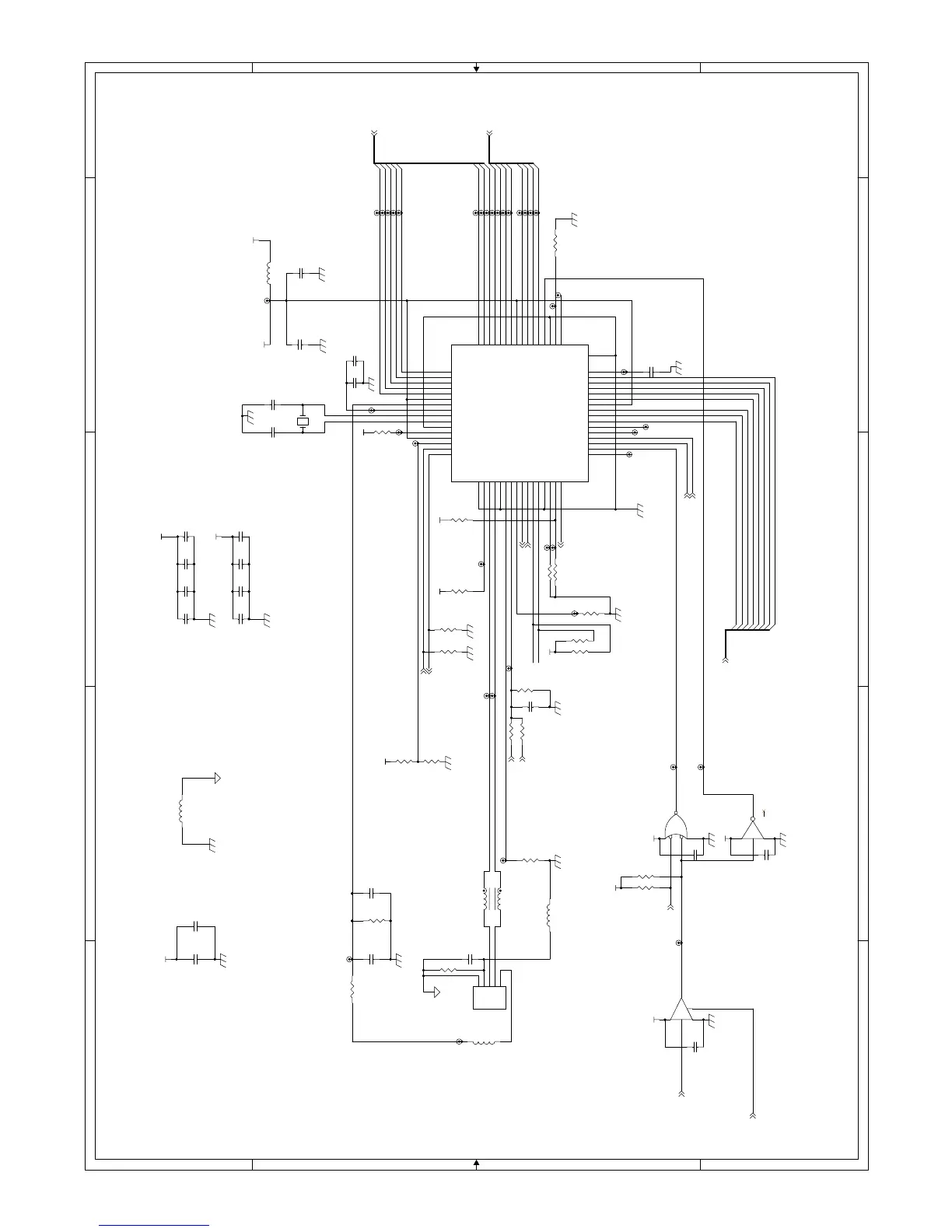
IC41
ISP1583BS
AGND
1
RPU
2
DP
3
DM
4
AGND
5
RREF
6
RESET_N
7
EOT
8
DREQ
9
DACK
10
DIOR
11
DIOW
12
DGND
13
INTRQ
14
READY/IORDY
15
INT
16
DA2
17
CS_N
18
RW_N/RD_N
19
DS_N/WR_N
20
CS0_N
21
CS1_N
22
AD0
23
AD1
24
AD2
25
VCC(I/O)
26
AD3
27
AD4
28
AD5
29
AD6
30
AD7
31
VCC1V8
32
N.C.
33
MODE1
34
DGND
35
ALE/A0
36
DATA0
37
DATA1
38
DATA2
39
DATA3
40
VCC(I/O)
41
DATA4
42
DATA5
43
DATA6
44
DATA7
45
DATA8
46
DATA9
47
DATA10
48
DATA11
49
DATA12
50
DATA13
51
DATA14
52
DATA15
53
VCC(I/O)
54
VBUS
55
VCC1V8
56
XTAL2
57
XTAL1
58
DGND
59
MODE0/DA1
60
VCC(3V3)
61
BUS_CONF/DA0
62
WAKEUP
63
SUSPEND
64
DGND
DIE
R272
12KF
TP704
R259 NM
R139
33J
IC183
TC7SH126FU
42
1
5
3
TP675
TP677
L7
BLM21PG600SN1
L9
BLM21PG600SN1
TP705
TP880
C267
0.1U
R310
NM
R399
100KJ
TP688
TP690
C258
0.01U
TP701
TP686
R257
10KJ
R274
0J
IC43
TC7SH04FU
2 4
13
5
C260
0.01U
TP702
TP681
C270
0.1U
C273
18P
TP692
R267
NM_<1608>
C271
0.1U
C262
0.1U
TP682
C266
0.1U
R256 10KJ
TP707
TP706
TP870
TP700
IC42
TC7SH08FU
1
2
3
4
5
R254
NM
TP703
TP699
C101
1000P
TP709
TP697
R260
10KJ
L8 DLW21SN900SQ2
C268
0.1U
TP782
TP696
R400 10KJ
TP708
C403 0.1U
X6
AT-49(12MHz)
C257
0.01U
L11
0J <1608>
TP695
C259
0.01U
R261
10KJ
TP907
R111
1MF
TP783
R252 10KJ
R401 10KJ
R255
10KJ
TP908
TP670
C408
0.1U
C405 0.1U
R262
1.5KJ
TP694
TP689
TP687
C409
0.1U
TP691
R251 10KJ
C406
10U/10V<2012>
TP698
C370 0.1U
TP684
R253
1.2KJ
C274
0.01U
TP685
R273
NM
A
A
B
B
C
C
D
D
E
E
4 4
3 3
2 2
1 1
MCU PWB (IMC2 USB2.0 section 2/2) (AL-2050/2060) 10/16

Table of Contents

Other manuals for Sharp AL-2020

Related product manuals