EasyManua.ls Logo

Shini STM-910W - Menu Introduction; Machine Startup

Shini STM-910W
107 pages
Print Icon
To Next Page IconTo Next Page
To Next Page IconTo Next Page
To Previous Page IconTo Previous Page
To Previous Page IconTo Previous Page
Loading...
85(107)
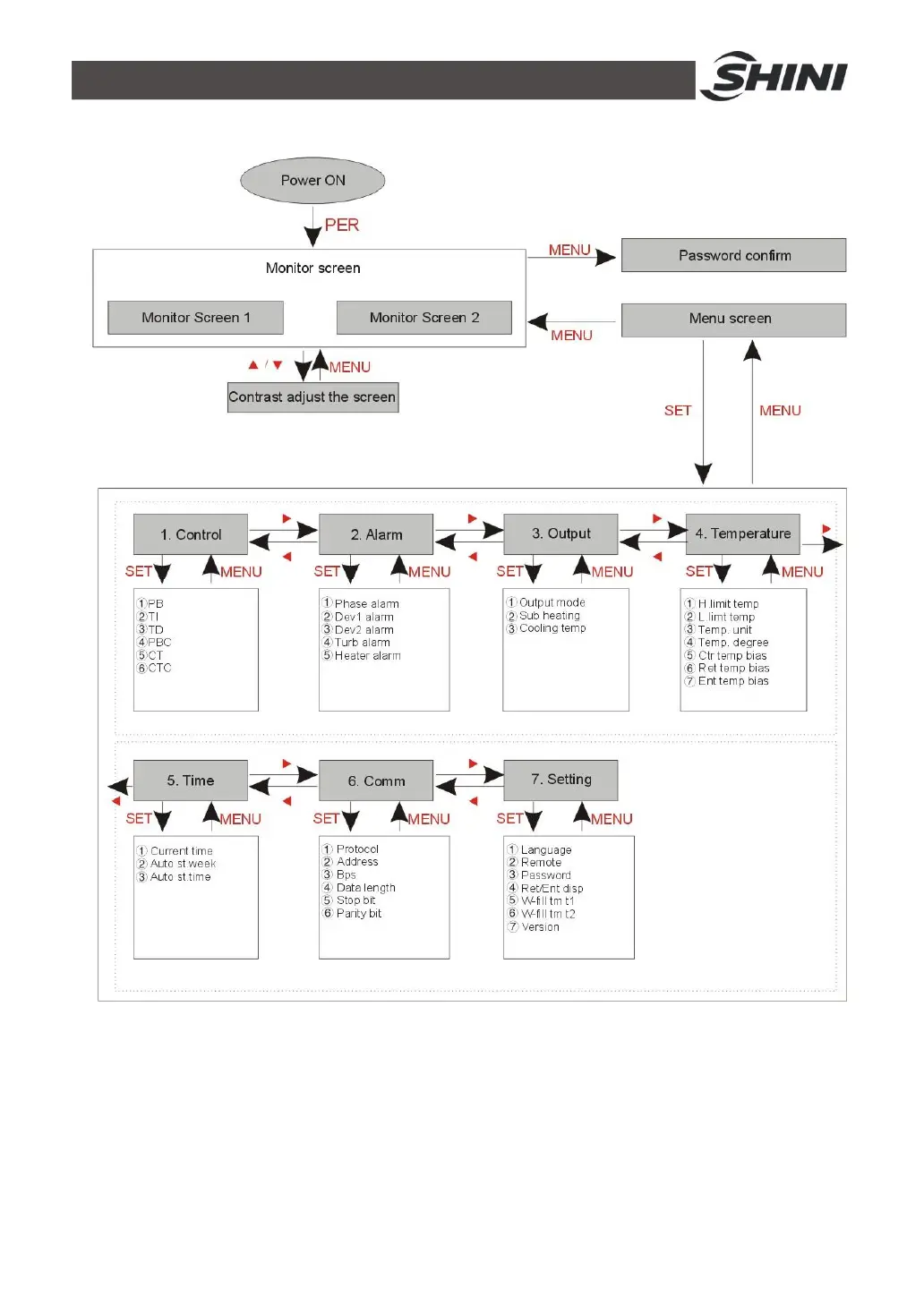
4.2 Menu Introduction
Pictute 4-2Menu Outline
4.3 Machine Startup
1) Conenct pipeline from STM water in/outlet to the mold. (refer to chapter 3.2 for
pipeline connector)
2) Connect chilled water port and water backup port. (refer to chapter 3.2 for
pipeline connector)

Table of Contents

Related product manuals