EasyManua.ls Logo

SolarMax 10MT2 - Block Circuit Diagram

SolarMax 10MT2
62 pages
Print Icon
To Next Page IconTo Next Page
To Next Page IconTo Next Page
To Previous Page IconTo Previous Page
To Previous Page IconTo Previous Page
Loading...
66
en
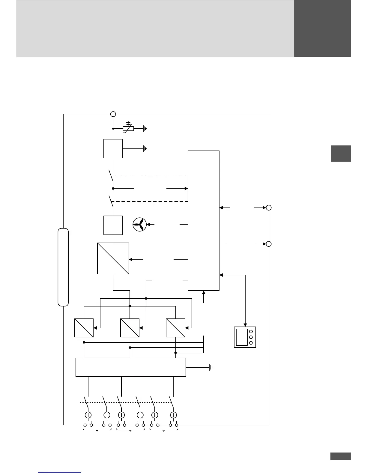
3.1 Block circuit diagram
DC-Switch Q1
DC-Inputs
Tracker 1
Booster
DC
DC
AC
LC
Filter
K1 K2
EMC
Filter
DC
DC
DC
DC
DC
Booster
EMC
Filter
& VDR
U
Booster
Inverter
AC Output
3 x 400 V
AC
SolarMax MT-Series Inverter
Control Unit
DC-Inputs
Tracker 2
DC-Inputs
Tracker 3 *
* Tracker 3 only for SolarMax 13MT and 15MT
DC Measurement
AC Measurement
Display
Booster Control
Fan Control
Inverter Control
Status-Relay
RS485/
Ethernet

Table of Contents

Other manuals for SolarMax 10MT2

Related product manuals