EasyManua.ls Logo

Sony MCS-8M - Page 127

Sony MCS-8M
174 pages
Print Icon
To Next Page IconTo Next Page
To Next Page IconTo Next Page
To Previous Page IconTo Previous Page
To Previous Page IconTo Previous Page
Loading...
MIX-54 (8/42)
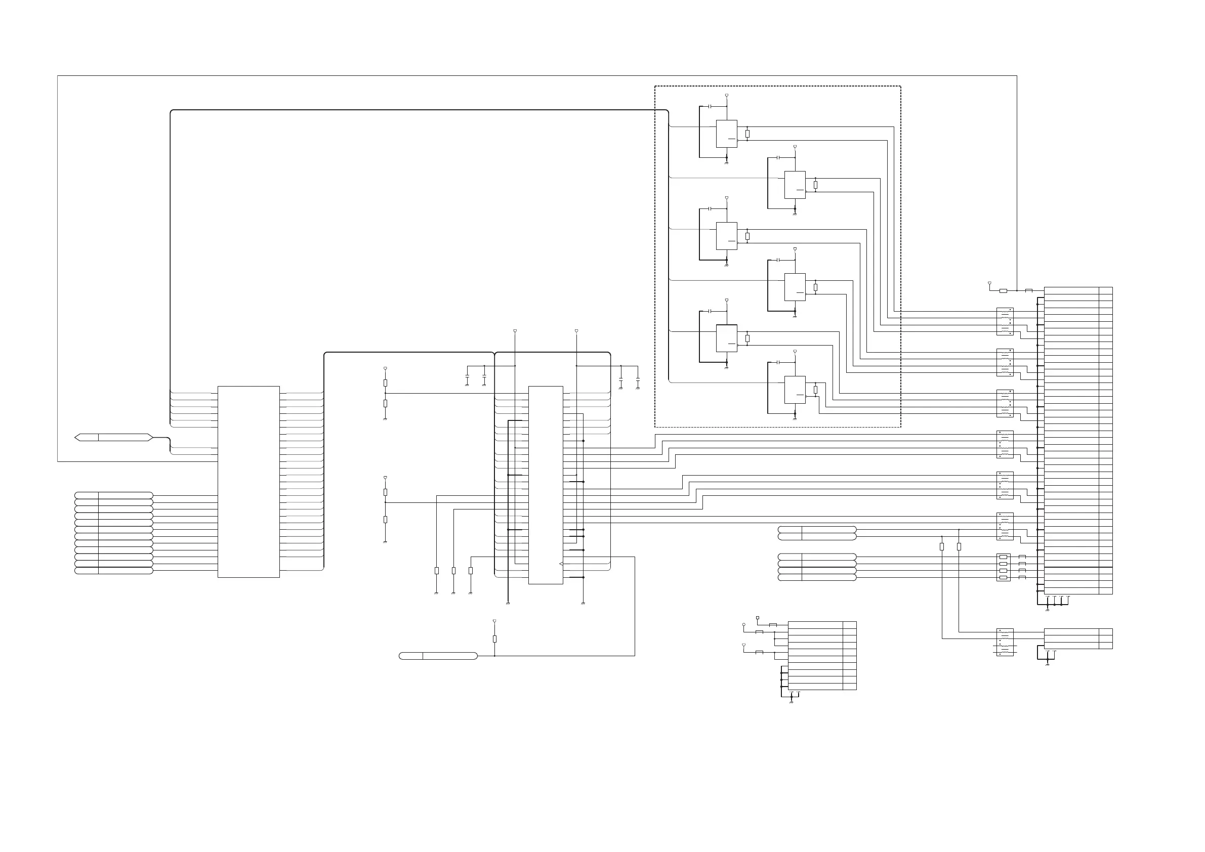
USBHUB_RESETn
021
PWR_ENABLE
007
PWR_CUT_INFO
007
FM_USBP
007
FM_USBN
007
GND
R905
0
+3.3V
R904
0
GND
R900
47k
CL_RSTn
021
THC63LVDM83R-T
IC900
RS
1
TD1
2
TA5
3
TA6
4
GND1
5
TB0
6
TB1
7
TD2
8
VCC1
9
TD3
10
TB2
11
TB3
12
GND2
13
TB4
14
TB5
15
TD4
16
R/F
17
TD5
18
TB6
19
TC0
20
GND3
21
TC1
22
TC2
23
TC3
24
TD6
25
VCC2
26
TC4
27
TC5
28
TA4
56
TA3
55
TA2
54
GND5
53
TA1
52
TA0
51
TD0
50
LVDSGND3
49
TA-
48
TA+
47
TB-
46
TB+
45
LVDSVCC
44
LVDSGND2
43
TC-
42
TC+
41
TCLK-
40
TCLK+
39
TD-
38
TD+
37
LVDSGND1
36
PLLGND2
35
PLLVCC
34
PLLGND1
33
/PDWN
32
CLKIN
31
TC6
30
GND4
29
R907
47k
R902
47k
0.1uF
C903
+3.3V
GND
R906
0
GND
+3.3V
0.1uF
C902
GND
GND
+3.3V
0.1uF
C901
+3.3V
0.1uF
C900
R903
0
NM
GND
GND
GND
GND
GND
LF904
1
2
3
48
7
6
5
LF903
1
2
3
48
7
6
5
LF905
1
2
3
48
7
6
5
DETCN
039
CN900
1
DETECT1
2
GND
3
GND
4
KY_OUT1+
5
KY_OUT1-
6
GND
7
KY_OUT2+
8
KY_OUT2-
9
GND
10
KY_OUT3+
11
KY_OUT3-
12
GND
13
KY_OUT4+
14
KY_OUT4-
15
GND
16
KY_OUT5+
17
KY_OUT5-
18
GND
19
KY_OUT6+
20
KY_OUT6-
21
GND
22
KY_IN_TA-
23
KY_IN_TA+
24
GND
25
KY_IN_TB-
26
KY_IN_TB+
27
GND
28
KY_IN_TC-
29
KY_IN_TC+
30
GND
31
KY_IN_CLK-
32
KY_IN_CLK+
33
GND
34
KY_IN_TD-
35
KY_IN_TD+
36
GND
37
USB_D-
38
USB_D+
39
GND
40
USBHUB_RSTn
41
USB_PWR_EN
42
USB_PWR_INFO
43
KY_RESET
44
GND
45
DETECT2
46 47 48 49
LF900
1
2
3
48
7
6
5
LF901
1
2
3
48
7
6
5
LF902
1
2
3
48
7
6
5
+3.3V
GND
0.1uF
C905
+3.3V
GND
0.1uF
C908
+3.3V
+3.3V
GND
GND
0.1uF
C906
0.1uF
C909
+3.3V
+3.3V
GND
GND
0.1uF
C904
0.1uF
C907
FB902
FB901
FB900
22
RB903
12
34
56
78
+3.3V
22k
R908
GND
DS90LT012ATMF
IC901
GND
2
VDD
1
OUT
5
IN+
3
IN-
4
DS90LT012ATMF
IC902
GND
2
VDD
1
OUT
5
IN+
3
IN-
4
DS90LT012ATMF
IC903
GND
2
VDD
1
OUT
5
IN+
3
IN-
4
DS90LT012ATMF
IC904
GND
2
VDD
1
OUT
5
IN+
3
IN-
4
DS90LT012ATMF
IC905
GND
2
VDD
1
OUT
5
IN+
3
IN-
4
DS90LT012ATMF
IC906
GND
2
VDD
1
OUT
5
IN+
3
IN-
4
100
R910
100
R911
100
R912
100
R913
100
R914
100
R915
FB903
KY_RESETn
021
HDMI1_SDA_SUB
026
HDMI1_SCL_SUB
026
HDMI2_SDA_SUB
027
HDMI2_SCL_SUB
027
HDMI3_SCL_SUB
028
HDMI3_SDA_SUB
028
DVI_SCL_SUB
029
DVI_SDA_SUB
029
MSD_SCL_SUB
030
MSD_SDA_SUB
030
AUX_SCL_SUB
031
AUX_SDA_SUB
031
CN901
1
+5.5V
2
+5V
3
+5V
4
+5V
5
+3.3V
6
+3.3V
11 12
7
GND
8
GND
9
GND
10
GND
GND
+5V
+3.3V
+5.5V
FB904
FB905
FB906
FB907
CN902
1
D-
2
D+
3
GND
45
GND
LF906
1
2
3
48
7
6
5
LFXP2-17E-5FN484C
IC5004
(11/13)
J21
KY_STATE1
J20
KY_STATE2
H22
KY_STATE3
H21
KY_STATE4
H20
KY_STATE5
H19
KY_STATE6
C15
DETECT_CN_VIDEO
C16
DETECT_CN_AUDIO
C17
DETECT_KY
D14
HDMI1_DDC_SCL
D15
HDMI1_DDC_SDA
D17
HDMI2_DDC_SCL
E12
HDMI2_DDC_SDA
E14
HDMI3_DDC_SCL
E15
HDMI3_DDC_SDA
E17
DVI_DDC_SCL
F13
DVI_DDC_SDA
F14
MSD_DDC_SCL
F15
MSD_DDC_SDA
F16
AUX_DDC_SCL
F17
AUX_DDC_SDA
C21
KY_TA0
C20
KY_TA1
B21
KY_TA2
B20
KY_TA3
A21
KY_TA4
C18
KY_TA5
C19
KY_TA6
D18
KY_TB0
D20
KY_TB1
E19
KY_TB2
E20
KY_TB3
E22
KY_TB4
F18
KY_TB5
F19
KY_TB6
F20
KY_TC0
F21
KY_TC1
F22
KY_TC2
G17
KY_TC3
G20
KY_TC4
H18
KY_TC5
G21
KY_TC6
C22
KY_TD0
B22
KY_TD1
D22
KY_TD2
E18
KY_TD3
G22
KY_CLK
TB6
TB1
MPX_50M_CLK
TA0
TA5
TC5
TB3
TB0
TB2
TC6
TB5
TB4
TC4
TA2
TA6
TA1
TA3
TA4
TA+
TB-
TB+
TC-
TC+
TCLK-
TCLK+
TC0
TC1
TC2
TC3
TA-
TD1
TD2
TD3
TD0
MPX_50M_CLK
TD3
TD2
TD1
TD0
TC6
TC5
TC4
TC3
TC2
TC1
TC0
TB6
TB5
TB4
TB3
TB2
TB1
TB0
TA6
TA5
TA4
TA3
TA2
TA1
TA0
KY_STATE6
KY_STATE5
KY_STATE4
KY_STATE3
KY_STATE2
KY_STATE1
DETCN_V
DETCN_A
TD-
TD+
KY_STATE5
KY_STATE4
KY_STATE3
KY_STATE2
KY_STATE1
KY_STATE6
H : pos edge
L : neg edge
<--- Input DATA
To KY-671
0
R917
NM
0
R916
NM
R901
0
NM
MIX-54 (8/42)
BOARD NO. 1-884-046-13
MCS-8M_MIX-54_005_8
MCS-8M
4-23

Other manuals for Sony MCS-8M

Related product manuals