EasyManua.ls Logo

Sony NAS-E35HD - Block Diagram - USB, HDD Section

Sony NAS-E35HD
100 pages
Print Icon
To Next Page IconTo Next Page
To Next Page IconTo Next Page
To Previous Page IconTo Previous Page
To Previous Page IconTo Previous Page
Loading...
NAS-E35HD/SS-CE35HD
NAS-E35HD/SS-CE35HD
2222
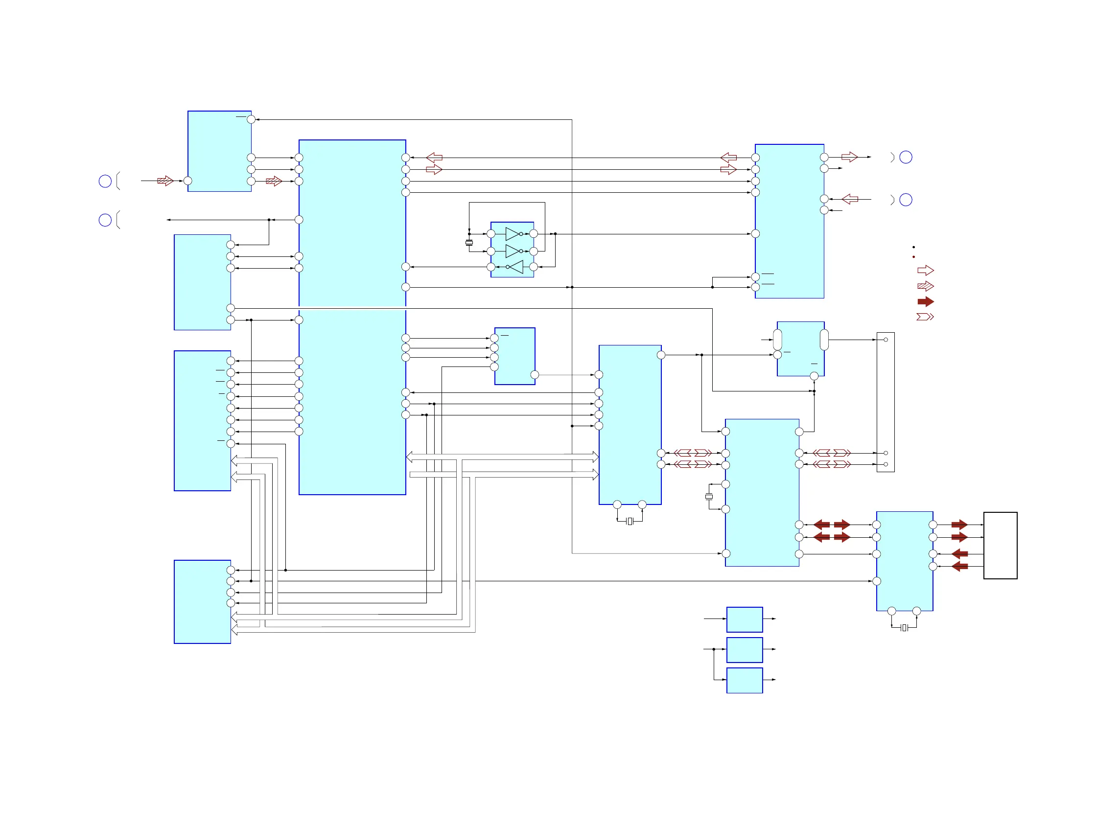
6-2. BLOCK DIAGRAM - USB, HDD Section -
10
LRCKO
RST
11
21
BCKO
20
RXIN
DATA BUFFER
IC11
SYSTEM
CONTROLLER
IC803 (2/3)
DOUT
12
DOUT
8DOUT
9DIN
SDTI
12 BCK
11 SYSCK
13 PDAD
BCKO
17
CLKIN
14 PDAA11
D_RESET
46 xINT126
USB_INT
44 xWR38
EM_WE
43 xRD
40 xRESET
45 xCS
22DP
12DM
1
7
6
104
EM_OE
4G2A
13Y2
100
EM_CS (2)
1A107
A
2B105
B
15 Y0
SDTO_O
LRCKO
10 LRCK
LIN
LOUT
R–CH
R–CH
111 I2CO_SDA/BOOT
127 AC_DET
108 I2CO_SCL/BOOT
31
GENESIS IIC_DATA
36
GENESIS AC DET
32
GENESIS IIC_CLK
38
USB VBUS ON
35
GENESIS RESET
XRESET
SDRAM
IC3
USB SYSTEM CONTROLLER
IC2 (2/2)
USB INTERFACE
IC4
A/D CONVERTER, D/A CONVERTER
IC12
USB POWER CONTORL
IC14
HARD DISK DRIVER
IC9
MEMORY DECODER
IC7
INVERTER
IC10
X2
22.5792MHz
39
14
EM_WE_DQM (0)
EM_CAS
EM_RAS
EM_CS (0)
EM_CKE
EM_CLK
EM_WE_DQM (1)
37
98
15
LDQM
17
CAS
FLASH MEMORY
IC1
EM_D (0)
EM_D (15)
EM_A (0_1)
EM_A (_19)
EM_BA (0)
, EM_BA (1)/EM_A (_0)
12
RST#
VBUS
11
WE#
26
CE#
28
OE#
12
RESET#
18
RAS
97
71
19
CS
37
CKE
70
67
38
CLK
39
UDQM
16
WE
DQ0 – DQ15
A0 – A11
BS0, BS1
Q0 – Q15
A0 – A19
8BCKI
134 S D T O _ I
8
3
J852
(USB)
2
1
OUTIN
D+
D–
VBUS
GENESIS +5V
2
3
12 LRCKI
15VOUTL
16VOUTR
3VINL
2VINR
31 USBUP_DP
30 USBUP_DM
USB 2.0 HUB CONTROLLER
IC13
2USBDN1_DP
12PRTPWR1
1USBDN1_DM
USBDN2_DP
USBDN2_DM
19VBUSHF
5OC
GENESIS +2V
GENESIS +5V
+1.2V
REGULATOR
IC5
GENESIS +1.2V
GENESIS +3.3V
GENESIS +2.5V
D0 – D15
D0 – D15
A0_1 – A_19, BA0, BA1_A0
A0_1 – A6_7, BA1_A0
113
115
144
142
5
+3.3V
REGULATOR
IC6
CD0 – CD15
CA0 – CA7
+2.5V
REGULATOR
IC8
: TUNER (FM/AM)
SIGNAL PATH
R-ch is omitted due to same as L-ch.
D
E
B
GENESIS AC DET
C
: CD PLAY
: HDD
: USB
HARD
DISK
DRIVE
18
XTALO
17
XTALI
X5
12MHz
31
XO
32
XI
4
EN
X1
12MHz
32
XTAL2
33
XTAL1/CLKIN
X4
24MHz
27RXP
28RXN
32TXP
31TXN
4
3
20
16PRTPWR2 13
19
DP
DM
26
RESET_N
2, 3
6
8
13 OCS1_N
(Page 21)
(Page 24)
(Page 23)
(Page 23)

Table of Contents

Related product manuals