EasyManua.ls Logo

Sony NAS-E35HD - Page 58

Sony NAS-E35HD
100 pages
Print Icon
To Next Page IconTo Next Page
To Next Page IconTo Next Page
To Previous Page IconTo Previous Page
To Previous Page IconTo Previous Page
Loading...
NAS-E35HD/SS-CE35HD
58
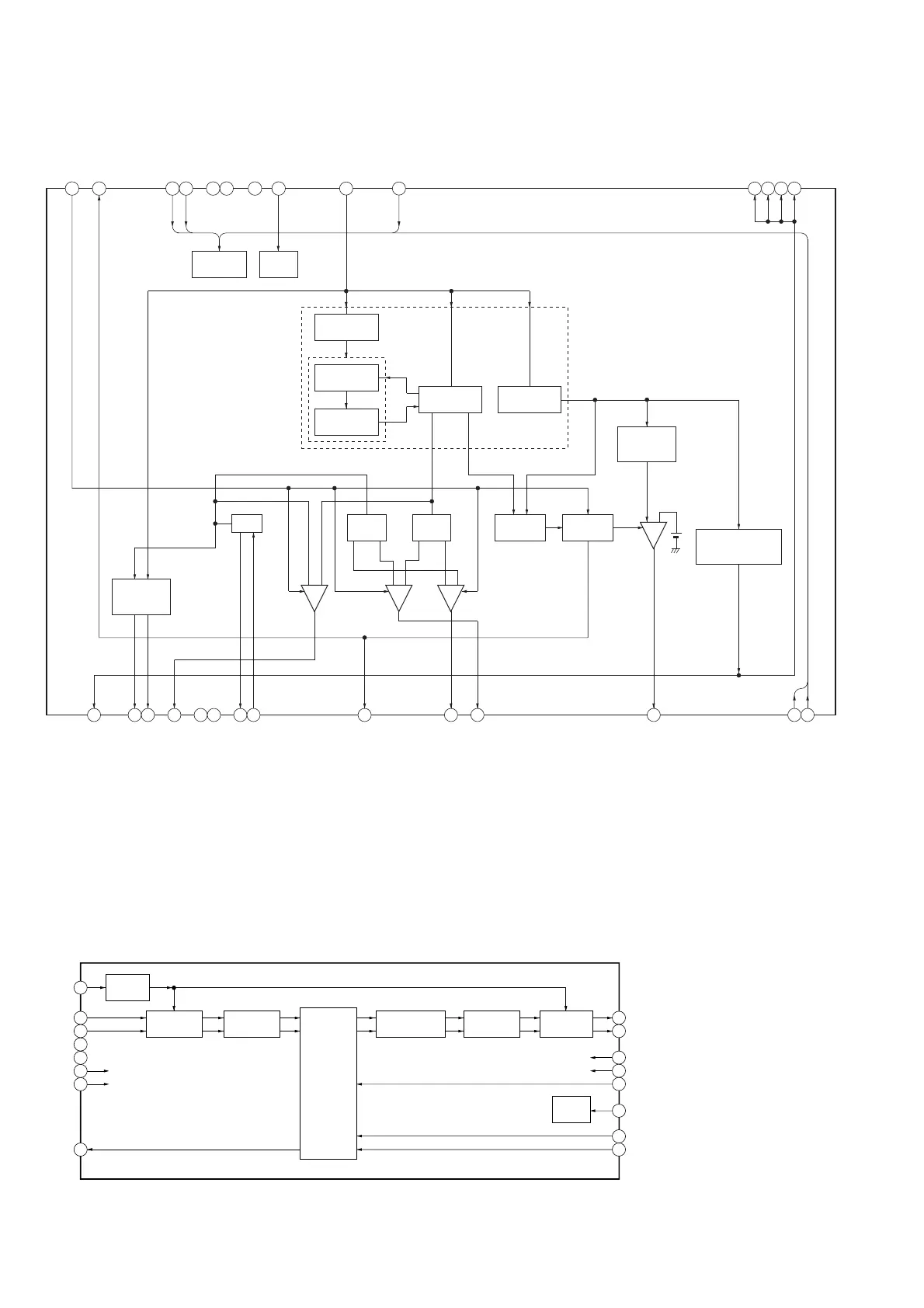
IC11 DIR9001S1PWRG4
IC12 AK4554VT-8-E2
1
2 3
4
5 6 7 8 9 10
20 19 18 17 16
14131211
2122232425262728
CKSEL
ERROR
FMT1
FMT0
VCC
AGND
FILT
RST
RXIN
RSV
BFRAME
EMPH
UOUT
15
COUT
XTI
PSCK1
PSCK0
DOUT
BCKO
LRCKO
CLKST
AUDIO
FSOUT0
FSOUT1
SCKO
VDD
DGND
XTO
BIPHASE
DATA DECODER
CLOCK
DECODER
PREAMBLE
DETECTOR
CHARGE
PUMP
VCO
DIVIDER DECODER
AUDIO DATA
MUTE CONTROL
DIVIDER
OSC
SERIAL
AUDIO DATA
FORMATTER
SAMPLING
FREQUENCY
CALCULATOR
CHANNEL STATUS
AND
USER DATA OUTPUT
PLL
CLOCK AND DATA RECOVERY
ERROR
DETECTOR
RESET
FUNCTION
CONTROL
LOW-PASS
FILTER
ΔΣ
MODULATOR
ΔΣ
MODULATOR
DECIMATION
FILTER
COMMON
VOLTAGE
CLOCK
DRIVER
8×
INTERPOLATOR
SERIAL
I/O
INTERFACE
1VCOM
2
3
4
AINR
AINL
GND
5
6
7
VCC
DEM0
DEM1
8DOUT
AOUTR
AOUTL
PWDAN
PWADN
BCK
12
16
15
14
13
SYSCK
LRCK
DIN
9
11
10

Table of Contents

Related product manuals