EasyManua.ls Logo

Sony RM-YD023 - Connectors

Sony RM-YD023
126 pages
Print Icon
To Next Page IconTo Next Page
To Next Page IconTo Next Page
To Previous Page IconTo Previous Page
To Previous Page IconTo Previous Page
Loading...
97
KDL-40W4100/46W4100/46W4150
KDL-40W4100/46W4100/46W4150
NOTE: Les composants identifi es per un trame et
une marque
!
sont critiques pour la securite.
Ne les remplacer que par une piece portant le
numero specifi e.
NOTE: The components identifi ed by shading
and
!
mark are critical for safety. Replace only
with part number specifi ed.
NOTE: The components identifi ed by a red outline and a mark contain
confi dential information. Specifi c instructions must be adhered to whenever
these components are repaired and/or replaced.
See Appendix A: Encryption Key Components in the back of this manual.
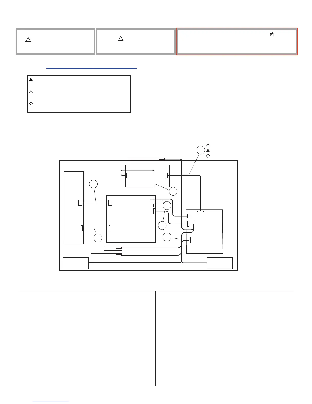
4-3. CONNECTORS
REF. NO. PART NO. DESCRIPTION [ASSEMBLY INCLUDES] REF. NO. PART NO. DESCRIPTION [ASSEMBLY INCLUDES]
(Check the Sony Electronics Service Information website for any additional service related issues for this model.)
NOTE: The LVDS cable can only be installed one way. There is colored tape on the cable to determine which side is attached
to the TCON and which side is attached to the BU Board. Refer to Wire Dressing Illustration “Installation Procedure” on Page 38 for
KDL-40W4100 and Page 60 for KDL-46W4100/46W4150.
101 1-835-261-11 LEAD WIRE WITH CONNECTOR(LVDS)
(KDL-40W4100 ONLY)
101 1-835-262-11 LEAD WIRE WITH CONNECTOR(LVDS)
(KDL-46W4100/46W4150 ONLY)
102 1-910-044-14 CONN ASSY, 4P
103 1-910-043-88 CONN ASSY, 5P
(KDL-40W4100 ONLY)
103 1-910-043-92 CONN ASSY, 5P
(KDL-46W4100/46W4150 ONLY)
104 1-910-043-87 CONN ASSY, 13P
(KDL-40W4100 ONLY)
104 1-910-043-91 CONN ASSY, 13P
(KDL-46W4100/46W4150 ONLY)
105 1-910-044-20 HARNESS ASSY, 30P
(KDL-40W4100 ONLY)
105 1-910-044-21 HARNESS ASSY, 30P
(KDL-46W4100/46W4150 ONLY)
106 1-910-043-86 CONN ASSY, 7P
(KDL-40W4100 ONLY)
106 1-910-043-94 CONN ASSY, 9P
(KDL-46W4100/46W4150 ONLY)
* 107 1-835-147-11 CONNECTOR ASSY, MDF61
(KDL-40W4100 ONLY)
* 107 1-835-148-11 CONNECTOR ASSY, MDF61
(KDL-46W4100/46W4150 ONLY)
101
102
107
104
103
106
105
(46-MAIN BRKT)
(40-SPINE, MAIN BRKT)
(46-PANEL)
INV
IP5Z
T-CON
H4
SPSP
BU
1411
3201
1401
CN4700
CN2001
CN6154
CN6151
CN6700
CN6701
CN6150
SWITCH UNIT
H3E
2-580-629-01 SCREW, +BVST 3X8
(KDL-46W4100/46W4150 ONLY)
2-580-628-01 SCREW, +BVST 3X6
(KDL-40W4100 ONLY))
2-580-591-01 SCREW, +PSW M3X5
(KDL-46W4100/46W4150 ONLY)

Table of Contents

Related product manuals