EasyManua.ls Logo

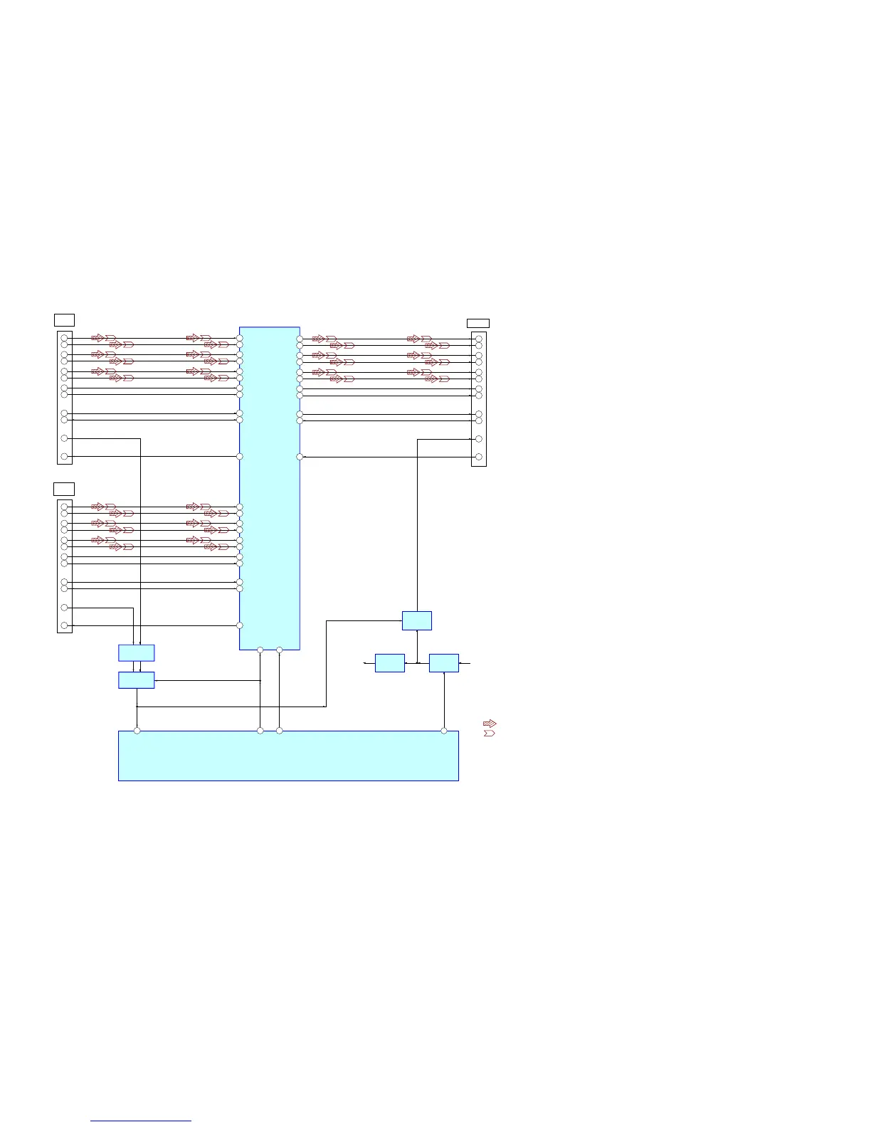
Sony STR-KM5000 - Block Diagram - HDMI Section

Sony STR-KM5000
71 pages
Print Icon
To Next Page IconTo Next Page
To Next Page IconTo Next Page
To Previous Page IconTo Previous Page
To Previous Page IconTo Previous Page
Loading...
• SIGNAL PATH
:VIDEO
SYSTEM CONTROLLER
IC1101 (2/5)
CN5001
HDMI
DVD IN
A24
77
B24
76
1
3
A23
74
B23
73
4
6
A22
71
B22
70
7
9
A21
68
B21
67
10
DATA2+
DATA2–
DATA1+
DATA1–
DATA0+
DATA0–
CLOCK+
CLOCK–
SCL (5V)
SDA (5V)
+5V POWER
18
12
15
16
21
S1
HDMI RECIVER/TRANSCEIVER
IC5001
34
I2C_SDA(HDMI)/S1
42
OEB
86
HDMI_RESET
SCL2
64
HOT PLUG DET
19
HPD2
62
HOT PLUG DET
19
HPD1
80
SDA2
63
CN5002
HDMI
BD IN
A14
15
B14
14
1
3
A13
12
B13
11
4
6
A12
9
B12
8
7
9
A11
6
B11
5
10
DATA2+
DATA2–
DATA1+
DATA1–
DATA0+
DATA0–
CLOCK+
CLOCK–
SCL (5V)
SDA (5V)
+5V POWER
18
12
15
16
SCL1
3
SDA1
2
88
HDMI_DET
LEVEL SHIFT
IC5004
ANALOG SWITCH
IC5005
CN5003
HDMI OUT
Y4
25
Z4
26
1
3
Y3
28
Z3
29
4
6
Y2
31
Z2
32
7
9
Y1
34
Z1
35
10
HPD_SINK
DATA2+
DATA2–
DATA1+
DATA1–
DATA0+
DATA0–
CLOCK+
CLOCK–
SCL (5V)
SDA (5V)
HOT PLUG DET
40 19
12
15
16
+5V POWER
18
SCL_SINK
38
SDA_SINK
39
87
+5V_CTRL(HDMI)
+5.8V
REGULATOR
IC5006
+3.3V
REGULATOR
IC5003
HDMI+9.5VHDMI +3.3V
+5V
REGULATOR
IC5002
: AUDIO (DIGITAL)

Table of Contents

Related product manuals