EasyManua.ls Logo

Sterlco M2B - Manual Tuning Procedure (Zeigler-Nichols PID Method)

Sterlco M2B
49 pages
Print Icon
To Next Page IconTo Next Page
To Next Page IconTo Next Page
To Previous Page IconTo Previous Page
To Previous Page IconTo Previous Page
Loading...
13
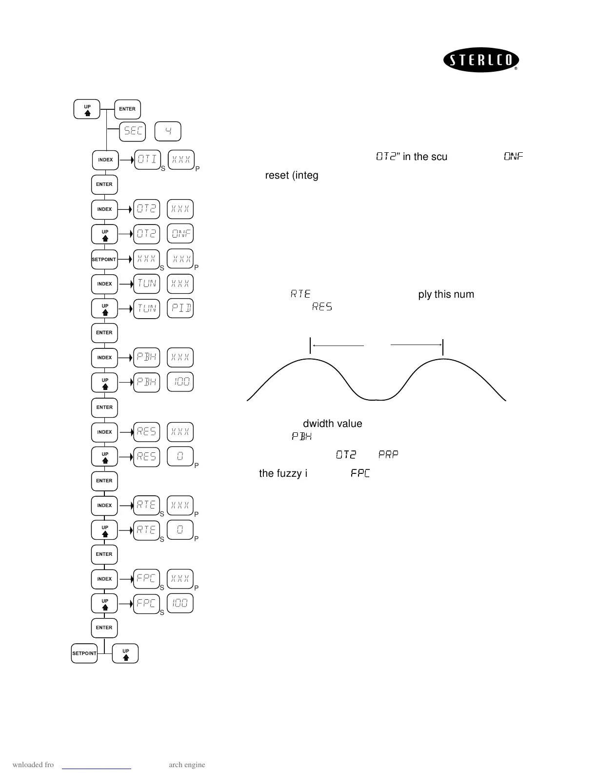
Manual Tuning Procedure (Zeigler-Nichols PID Method):
This tuning method may be used if the spread between ambient
temperature and process operating temperature is small. For best results,
the use of a recording device is required when tuning with this method:
1. Disable the cooling output. Set



” in the scure menu to “



”.
2. Set the reset (integral), the rate (derivative), and the fuzzy intensity
(FPC) to zero. Set the proportional band (PBH) to 100.
3. Adjust setpoint to the desired value.
4. While monitoring the process temperature or recording device,
decrease the proportional value by repeatedly halving the value until a
small, sustained temperature oscillation is observed. Measure the
period of one cycle of oscillation ”T.
5. Divide the period of oscillation ”T” by eight, the resulting number is the
correct rate, “


” time in seconds. Multiply this number by four. This is
the correct reset “



” time in seconds.
6. Multiply the bandwidth value ”T” by 1.66, enter this as the new
proportional



” value.
7. Reset the cool output “



” to “



”.
8. Reset the fuzzy intensity “

 

” to 50.
S
S
S
S
S
S
S
S
P
P
P
P
P
P
P
P
S
P
S
P
S
S
P
P
S
S
P
P
S
P
T

Related product manuals