EasyManua.ls Logo

Strand Lighting Wallrack - System Setup Menu; Response Time Settings

Strand Lighting Wallrack
27 pages
Print Icon
To Next Page IconTo Next Page
To Next Page IconTo Next Page
To Previous Page IconTo Previous Page
To Previous Page IconTo Previous Page
Loading...
Wallrack User Manual
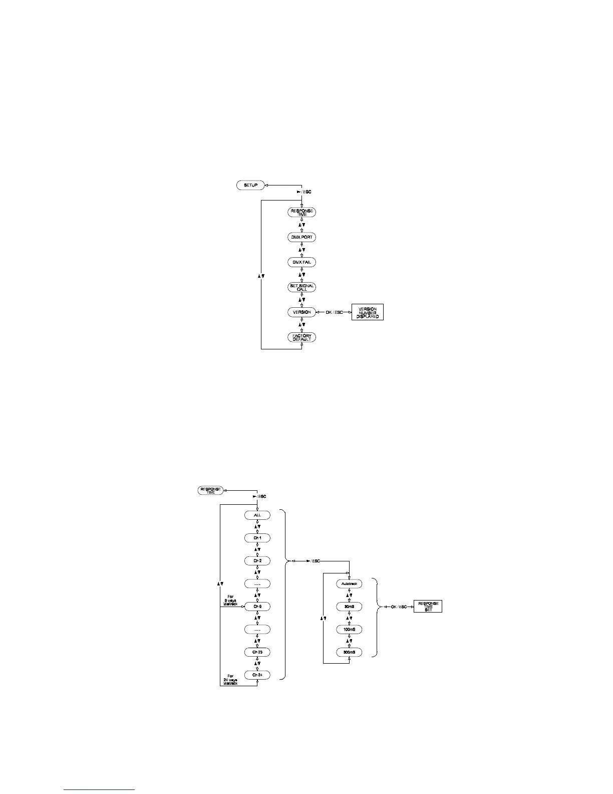
Set up menu
Press Down button seven times to go to the Set Up menu. Press Right
button to enter.
Use Up/Down buttons to select either Response time, DMX port, DMX fail,
Set Signal Call, Display Version or Set Factory default. Press Right button
to enter.
Response Time
For Response time, use Up/Down buttons to select ALL or channels (24
ways: 1- 24, 6 ways: 1-6). Press Right button to enter.
Use Up/Down buttons to select either Autotrack, 30mS, 100mS or 300mS.
Press Right button to enter. Repeat as necessary for other channels.
Press OK to confirm changes, press again to save or press Esc to exit
without saving any changes.
User Manual v1.2 March 2006 20

Other manuals for Strand Lighting Wallrack