EasyManua.ls Logo

SunFounder 3in1 Kit - IR Receiver

Default Icon
351 pages
Print Icon
To Next Page IconTo Next Page
To Next Page IconTo Next Page
To Previous Page IconTo Previous Page
To Previous Page IconTo Previous Page
Loading...
SunFounder 3in1 Kit
Example
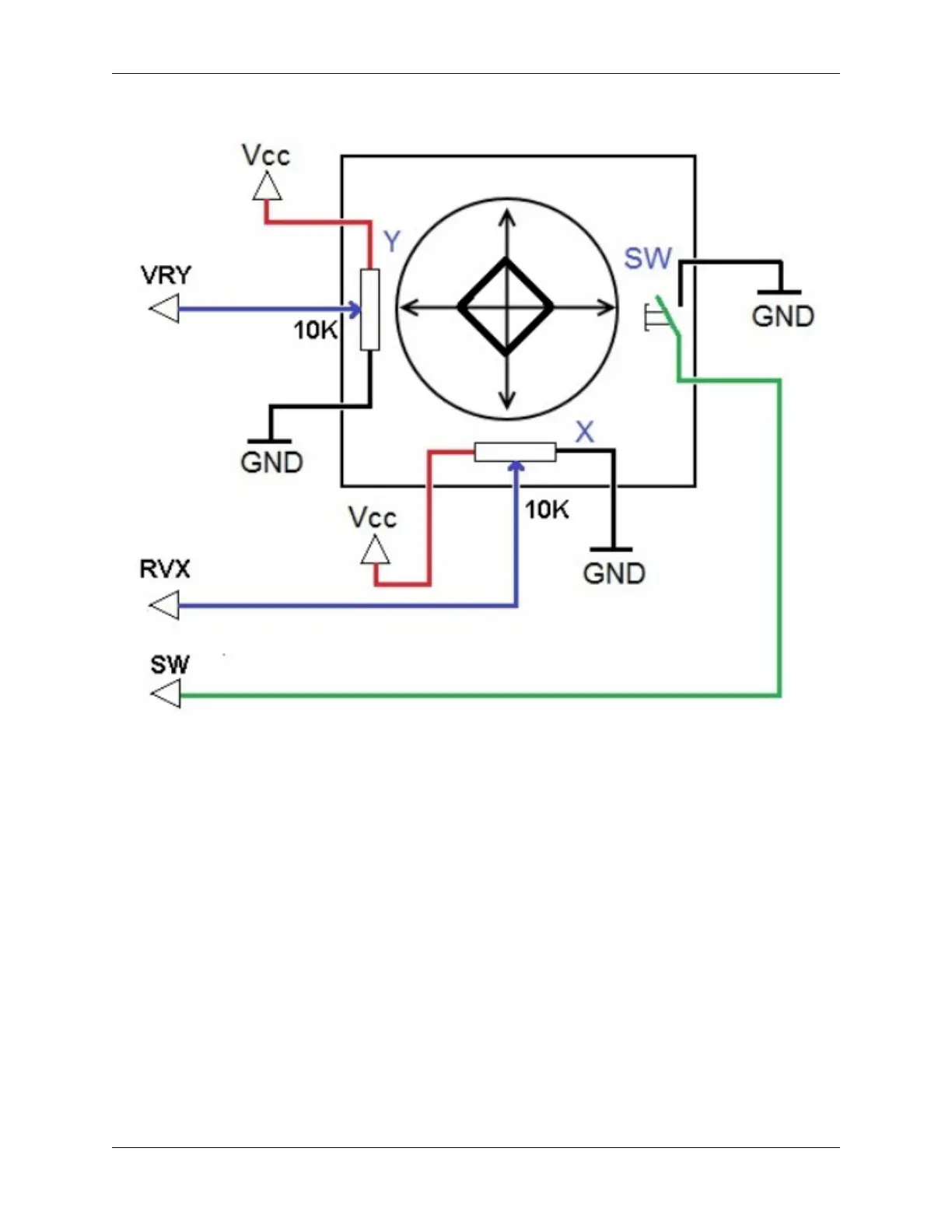
4.3 Toggle the Joystick (Basic Project)
1.21 IR Receiver
IR Receiver
1.21. IR Receiver 39

Related product manuals