EasyManua.ls Logo

Technics SH-MZ1200 - Connections - Input Side; Connecting Audio Sources; Player Control Terminal Connection

Technics SH-MZ1200
16 pages
Print Icon
To Next Page IconTo Next Page
To Next Page IconTo Next Page
To Previous Page IconTo Previous Page
To Previous Page IconTo Previous Page
Loading...
RQT7231
8
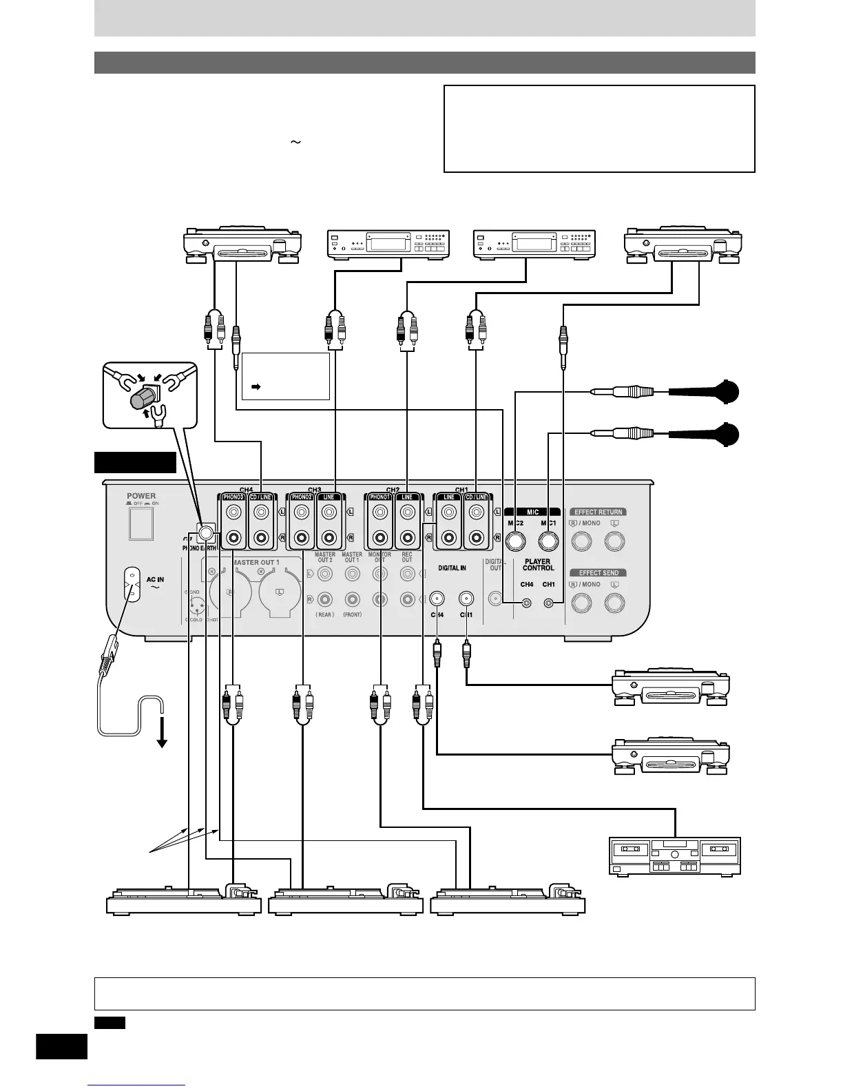
Input side connections
Connect the DJ mixer and various equipment with stereo phono cables,
control cables and connection cables (Each sold separately).
Connect the AC mains lead after completing all the other
connections.
The power cord inlet for this unit (AC IN
), is on the left side of
the rear panel. It is designed to be connected vertically.
Connect only as shown in the illustration.
Note
It is not necessary to connect a grounding wire if there is no grounding terminal or grounding wire on the turntable.
Connections
For the United Kingdom:
BE SURE TO READ THE CAUTION FOR THE AC MAINS LEAD ON PAGE 3 BEFORE CONNECTION.
Rear panel
Direct drive digital turntable 2
(Not included)
CD player 2 (Not included)
Direct drive digital turntable 1
(Not included)
Connect for use with
the fader start function
( page 13)
Microphone 2
(Not included)
Microphone 1
(Not included)
Type:
6.3 mm monaural
AC mains lead
(Included)
Household
mains socket
Turntable 3 (Not included) Turntable 2 (Not included) Turntable 1 (Not included)
Connection cable (Not included)
Type: RCA coaxial
Direct drive digital turntable
(Not included)
Direct drive digital turntable
(Not included)
Cassette deck (Not included)
Control cable
(Not included)
Type: 3.5 mm
stereo
Connection to the SH-MZ1200 rear panel PLAYER
CONTROL terminal
Only the separately sold direct drive digital turntable can be
operated.
Connecting to control terminals of other manufacturers products
may result in incorrect operation or other equipment problems.
Control cable
(Not included)
Type: 3.5 mm
stereo
CD player 1 (Not included)
Grounding
wire
Connection cable (Not included)
Type: RCA coaxial

Related product manuals